甘肃省中小学校文明校园测评细则(2018版)
甘肃省文明校园创建工作领导小组办公室
2018年11月
说 明
一、甘肃省文明校园是指全面贯彻党的教育方针,落实立德树人根本任务,培育和践行社会主义核心价值观,精神文明建设成效突出,在全省具有一定示范意义的学校。
二、本测评细则依据《全国文明校园创建管理办法》(文明委〔2018〕3号)、《甘肃省文明校园建设管理办法》《中小学校“文明校园”评选细则》(甘教基一〔2016〕12号)及全国未成年人思想道德建设测评体系(2018年版)制定,适用于普通中小学校、中等职业学校,九年一贯制学校等参照此测评细则。
三、测评主要采取材料审核、实地考察、问卷调查三种方法。测评总分为100分,其中:基础资料为90分,调查问卷为10分。经综合评估,得分在85分以上的中小学校,可提交省文明委审定命名为“文明校园”。
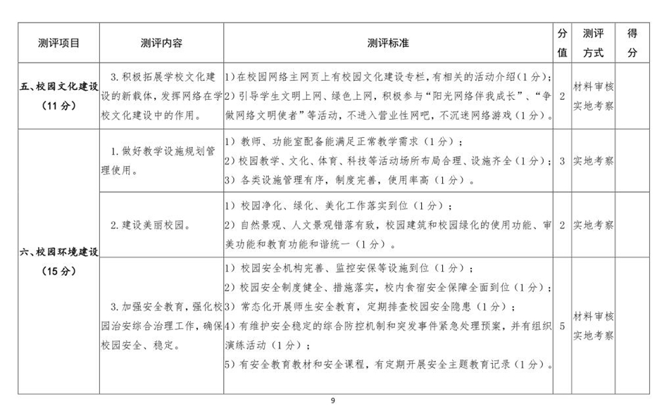
1.基础资料部分共设领导班子建设、思想道德教育、活动阵地建设、教师队伍建设、校园文化建设、校园环境建设6个测评项目,29项测评内容,总分90分;
2.基础资料得分根据材料审核和实地考察情况获得,其中:材料审核主要从网上在线平台或学校现有档案中(纸质、电子文档均可)调取,实地考察主要是深入现场查看相关情况;
3.调查问卷随机发放不少于20份,对象为学校师生,总分10分。
四、创建周期内有下列情形之一的,不得申报甘肃省文明校园:
1.领导班子成员有严重违纪、违法事件;
2.有重大劳资纠纷、影响社会稳定的重大事故、重大不诚信事件;
3.有重大校园安全责任事故、重大消防责任事故、重大食物中毒事件;
4.师生员工违法犯罪、教师严重违反师德、学生发生欺凌行为,造成恶劣社会影响;
5.有严重违规办学(办班)、违规招生和违规收费问题等。










法律顾问:天水忠信律师事务所万有太、职素芬