新闻快递>>
天水拟表彰“三八”红旗手(集体)、优秀妇联主席名单公示    【扶贫手记】康忠芳:一寸芳心映山红    【提升“四力”走基层】坚守,只为点亮大山深处万家灯火    天水加大环卫设施投入促进全域无垃圾治理    天水市发展改革系统业务工作暨党风廉政建设会议召开    
当前位置: 首页 >> 新闻中心>>天水新闻>>大新闻
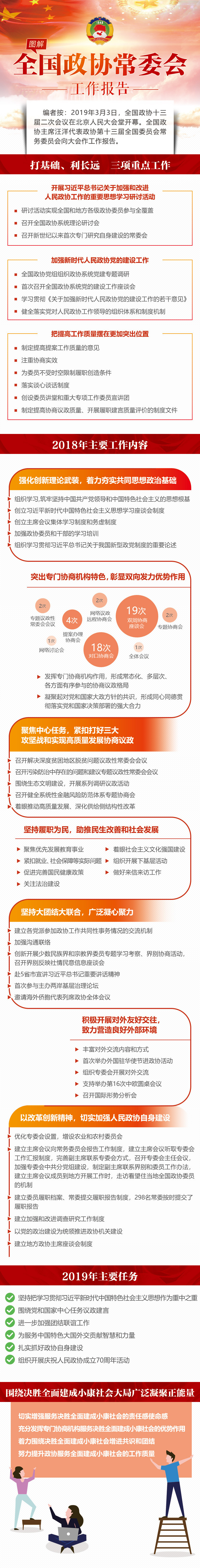
图解全国政协常委会工作报告
来源: 光明网    编辑: 成彦君 2019-03-04 20:21:32 星期一     字体设置:

图解全国政协常委会工作报告

上一篇【中国那些事儿】扩大开放步伐持续加快 “中国动力”日益成为外企发展引擎

我也来说两句 查看评论
会员登录名 密码 匿名发表
相关新闻
©Copyright 2015 天天天水网www.tsrb.com.cn版权所有,未经《天水日报》社书面授权请勿转载或建立镜像。
新闻热线:0938-8390229 技术故障:0938-8217313 谣言举报:0938-8390229 地址:天水市民主东路86号 邮箱:huaxunzaixian@163.com
互联网新闻信息服务许可证编号:甘新办 6201015 备案许可证编号:陇ICP备09002627号
技术维护与支持:天天天水网信息部

法律顾问:天水忠信律师事务所万有太、职素芬