5月19日-8月3日 甘肃今年上半年中小学教师资格认定网上报名
5月19日-8月3日 甘肃今年上半年中小学教师资格认定网上报名
掌上兰州·兰州晨报记者5月13日从省教育厅了解到,甘肃省2020年上半年中小学及幼儿园教师资格认定网报时间为5月19日-8月3日,符合条件的申请人在规定时间内登录中国教师资格网(网址www.jszg.edu.cn)进行申报并选择相应现场审核确认点。
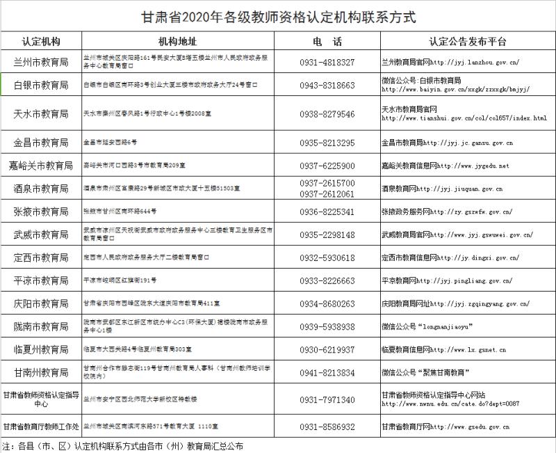
甘肃省2020年各级教师资格认定机构联系方式
教师资格认定种类有:幼儿园教师资格、小学教师资格、初级中学教师资格、高级中学教师资格、中等职业学校教师资格、中等职业学校实习指导教师资格、高等学校教师资格。
申请中小学及幼儿园教师资格现场确认于6月15日-8月13日开展。
高等学校教师资格认定具体网报时间、现场确认时间以甘肃省教师资格认定指导中心通知公告为准。
高级中学教师资格、中等职业学校教师资格和中等职业学校实习指导教师资格的认定机构为申请人户籍、居住地或就读学校所在地市(州)教育局。幼儿园教师资格、小学教师资格和初级中学教师资格的认定机构为申请人户籍、居住地或就读学校所在地县(市、区)教育局。高等学校教师资格的认定机构为省教育厅。驻甘肃省部队现役军人和现役武警可在所属部队或单位驻地相应教师资格认定机构申请认定中小学及幼儿园教师资格。
新甘肃·掌上兰州·兰州晨报记者 武永明

1、凡注有“新天水讯”的稿件,均为天水日报社版权稿件,未经许可不得转载或镜像;授权转载必须注明来源为“新天水”,并保留“新天水”电头。
2、凡注明为其它来源的信息,均转载自其它媒体,转载目的在于传递更多信息,并不代表新天水客户端(网站)赞同其观点和对其真实性负责。