您还不知道去哪里打新冠病毒疫苗吧?来,请戳这里!(完整版)
您还不知道去哪里打新冠病毒疫苗吧?来,请戳这里!(完整版)
记者3月27日从甘肃省疾控中心获悉,为保障此次疫苗接种工作顺利开展,我省各地卫生健康部门已指定辖区1674个预防接种单位承担此次新冠病毒疫苗接种。

甘肃省卫生健康委明确要求,各市州提前制定接种计划,精确到每一天,防止出现“人等苗”现象。加强接种工作人员培训,保证接种人员具备接种资质,持证上岗。各地各接种点要根据实际情况,延长接种时间,保证完成每日应接种数量。同时,结合实际灵活设置临时接种点和移动接种点,对一些人员相对集中的地方要开设临时接种点进行接种。严格按照“三查七对一验证”原则,切实落实接种前健康咨询、接种后留观30分钟要求,做好疑似预防接种异常反应监测与处置,保证每个接种环节不出纰漏。
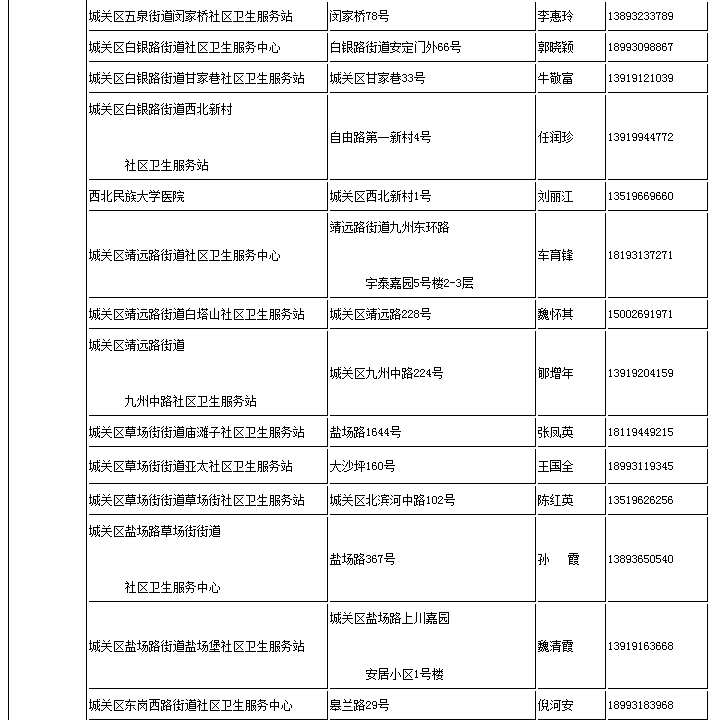
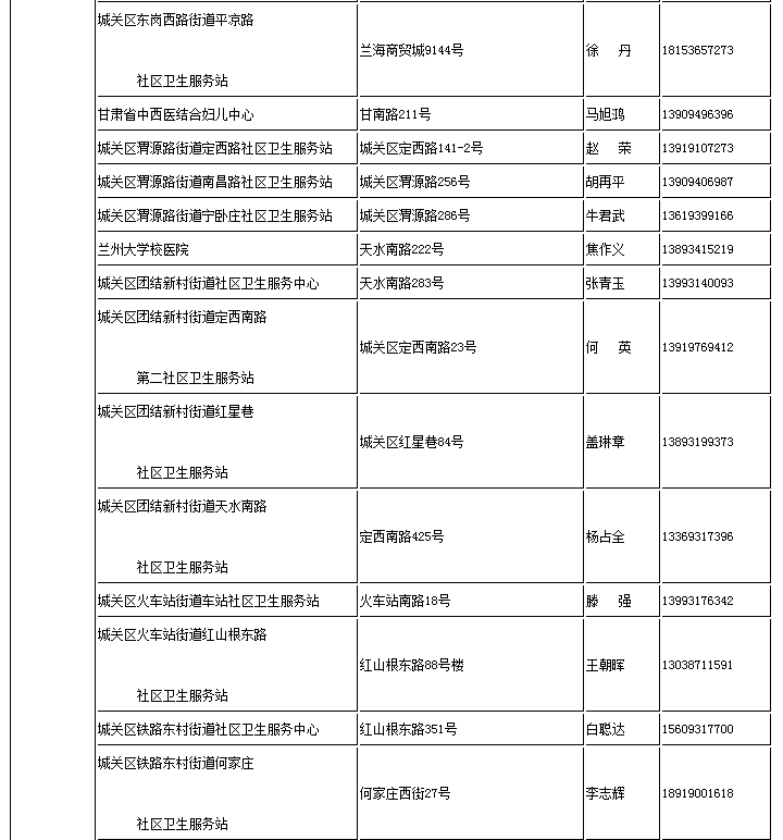
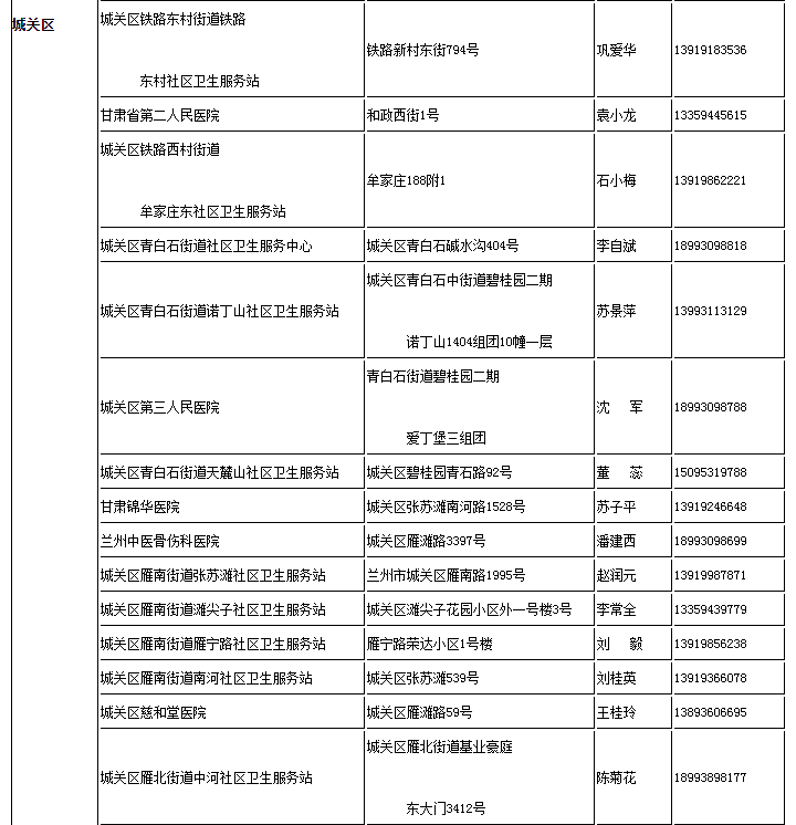
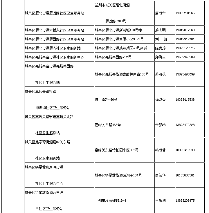
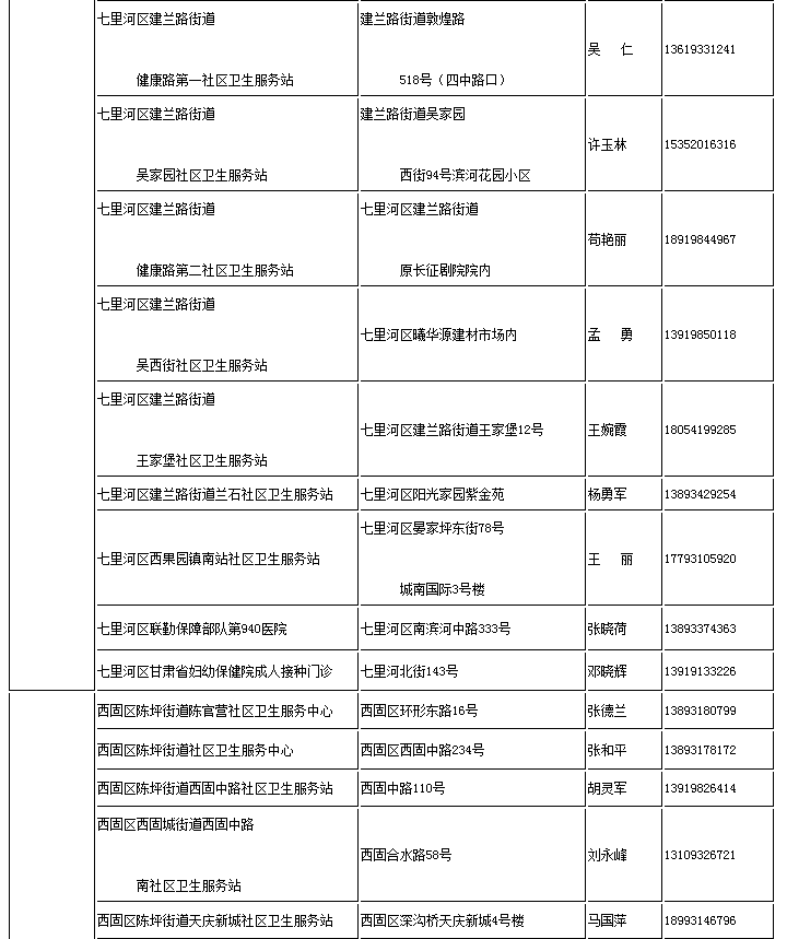
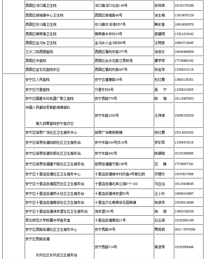
兰州公布新冠病毒疫苗接种点
现居甘肃18-59岁人群均可免费接种
















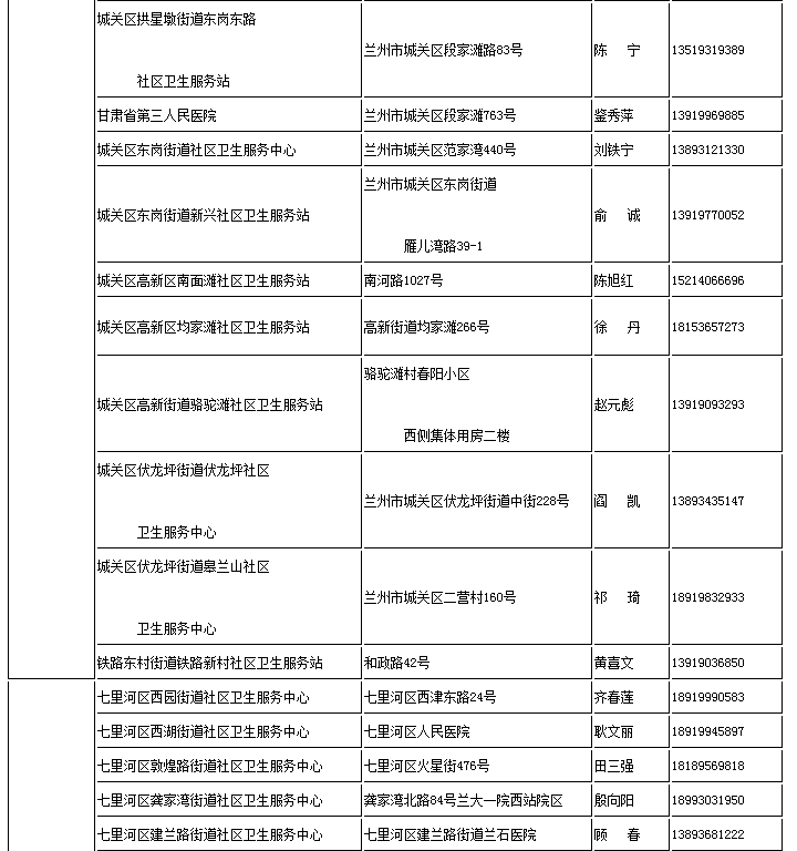
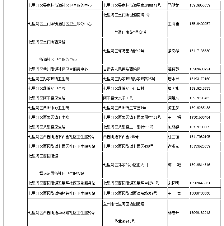
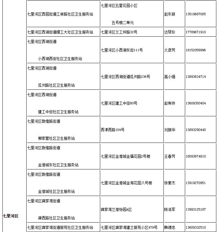
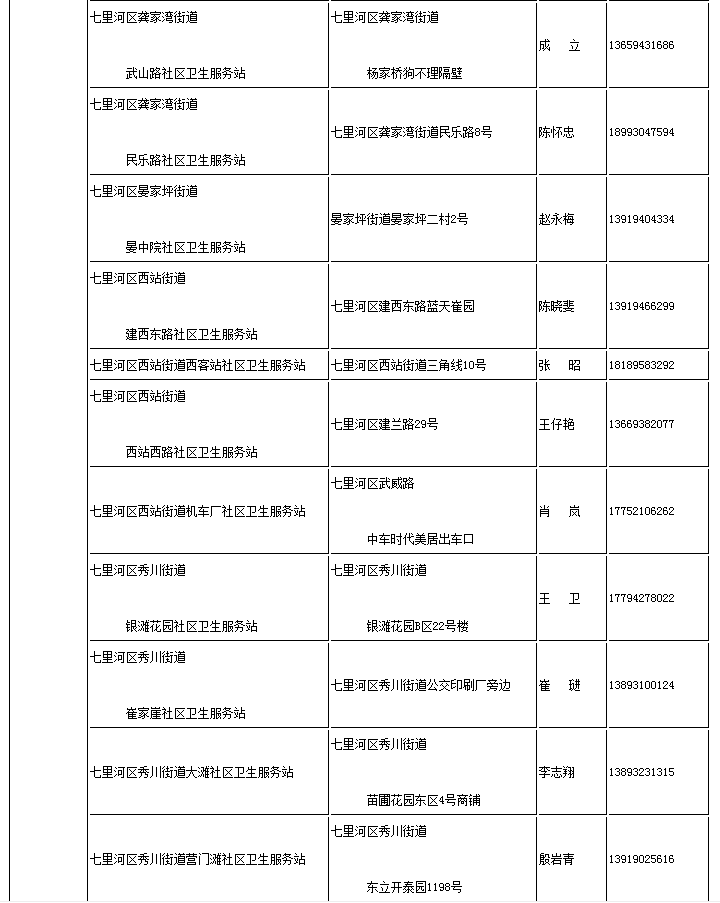
兰州市疫苗接种单位目录
为方便群众预约、接种新冠病毒疫苗,各市州政府/卫生健康主管部门已经将辖区承担新冠疫苗接种的预防接种单位的地址、联系方式等详细信息进行了公示。您可点击您居住地的公示链接,查看当地预防接种单位及联系方式。我省辖区内承担新冠病毒疫苗接种的预防接种单位将免费向甘肃省内的群众提供新冠病毒疫苗接种服务。现阶段不论国籍、户籍所在地等,只要现居住在甘肃的18-59岁居民均可免费享受接种服务。
各市(州)预防接种单位查询网址
武威市
https://www.gswuwei.gov.cn/art/2021/3/21/art_177_271047.html
张掖市
http://www.zhangye.gov.cn/wjw/dzdt/tzgg/202103/t20210322_605026.html
酒泉市
http://www.jiuquan.gov.cn/zhengwudongtai/bendiyaowen/20210315/16573983345919b3963.htm
庆阳市
http://wsjk.zgqingyang.gov.cn/xwzx/xwdt/content_178825
定西市
http://wjw.dingxi.gov.cn/art/2021/3/18/art_10192_1394825.html
临夏州
https://mp.weixin.qq.com/s?__biz=MzIzMzQ5ODQ5MA==&mid=2247484389&idx=1&sn=d400331c52d8e3cec9ecb58abb6f16f2&scene=21#wechat_redirect
甘南州
http://wsjk.gnzrmzf.gov.cn/info/1094/7077.htm
白银市
http://www.baiyin.gov.cn/xxgk/zzxxgk/wsjkwyh/gzdt_3599/tzgg_3600/202103/t20210323_178833.html
兰州新区
https://mp.weixin.qq.com/s?__biz=MzA5MzMyNTQyMA==&mid=2649905442&idx=1&sn=9c76cd3555ce9587deb20e13340f4018&scene=21#wechat_redirect
兰州市
http://wjw.lanzhou.gov.cn/art/2021/3/23/art_4531_983962.html
嘉峪关市
http://wjw.jyg.gov.cn/tzgg/202103/t20210323_595942.html
金昌市
https://mp.weixin.qq.com/s?__biz=MzU1NDc5NTQxNg==&mid=2247488622&idx=1&sn=e9443da25fbe57d9decf743c23e4ff5d&scene=21#wechat_redirect
天水市
http://www.tianshui.gov.cn/art/2021/3/24/art_1002_275641.html
平凉市
http://wjw.pingliang.gov.cn/tzgg/202103/t20210323_914051.html
陇南市
https://www.longnan.gov.cn/public/content/40992672
来源:中国甘肃网综合兰州日报、甘肃省疾控中心
1、凡注有“新天水讯”的稿件,均为天水日报社版权稿件,未经许可不得转载或镜像;授权转载必须注明来源为“新天水”,并保留“新天水”电头。
2、凡注明为其它来源的信息,均转载自其它媒体,转载目的在于传递更多信息,并不代表新天水客户端(网站)赞同其观点和对其真实性负责。