天水市“十四五”规划和二〇三五年远景目标纲要发布
天水市“十四五”规划和二〇三五年远景目标纲要发布

天水市人民政府关于印发
天水市国民经济和社会发展第十四个五年规划和二〇三五年远景目标纲要的通知
[天政发〔2021〕18号]
各县区人民政府,经开区管委会,市政府各部门,市属及驻市有关单位:
《天水市国民经济和社会发展第十四个五年规划和二〇三五年远景目标纲要》已经天水市第七届人民代表大会第六次会议审议通过,现印发你们,请认真组织实施。
天水市人民政府
2021年3月22日
目 录
第一章全面建成小康社会,开启全面建设社会主义现代化新征程········ 6
第一节 “十三五”奠定的发展基础································ 6
第二节 “十四五”经济社会发展的指导思想·················· 15
第三节 “十四五”经济社会发展的总体定位·················· 17
第四节 二〇三五年远景目标···································· 20
第五节 “十四五”时期经济社会发展主要目标··············· 21
第二章 坚持创新驱动,增强发展动力活力···················· 26
第一节 提升重点领域科技创新能力··························· 26
第二节 提升企业技术创新能力································· 28
第三节 构建区域协同创新载体································· 29
第四节 激发人才创新活力······································· 31
第五节 完善科技创新体制机制································· 35
第三章 推进产业优化升级,建设现代产业体系·············· 36
第一节 改造提升传统优势产业································· 37
第二节 加快发展战略性新兴产业······························ 38
第三节 着力壮大生态产业······································· 39
第四节 增强园区产业集聚功能································· 40
第五节 推进现代服务业提质增效······························ 41
第四章 推进文旅深度融合,加快建设文化强市·············· 44
第一节 加快构建大文旅格局···································· 44
第二节 培育文化旅游新增长点································· 47
第三节 打造精品旅游线路······································· 47
第四节 大力保护传承地方特色文化··························· 49
第五节 完善公共文化服务体系································· 50
第五章 实施扩大内需战略,加快融入新发展格局··········· 51
第一节 建设现代流通体系······································· 51
第二节 着力激发消费活力······································· 54
第三节 持续扩大有效投资······································· 56
第四节 加快融入国内国际双循环······························ 57
第六章 推动数字化转型,建设数字天水························· 59
第一节 培育数字经济新业态···································· 59
第二节 加快数字社会建设步伐································· 60
第三节 提高数字政府建设水平································· 62
第四节 稳步推进数字乡村建设································· 62
第七章 突出补短板强基础,建设现代基础设施网络········ 64
第一节 建设现代综合立体交通运输枢纽····················· 64
第二节 强化水利支撑保障能力································· 66
第三节 构建安全多元能源体系································· 67
第四节 加快新型基础设施建设································· 68
第八章 深化关键领域改革,构建现代化发展新机制········· 70
第一节 激发各类市场主体活力································· 70
第二节 建设现代化市场体系···································· 71
第三节 深化现代财税金融改革································· 72
第四节 加快转变政府职能······································· 73
第九章 优先发展农业农村,全面推进乡村振兴·············· 75
第一节 推动巩固拓展脱贫攻坚成果同乡村振兴有效衔接 75
第二节 提高粮食综合生产能力································· 77
第三节 培育壮大特色优势产业································· 78
第四节 实施乡村建设行动······································· 81
第十章 推进新型城镇化,建设省域副中心城市·············· 84
第一节 优化城乡发展空间布局································· 84
第二节 发挥中心城区带动作用································· 84
第三节 提高县城和重点镇综合承载能力····················· 87
第四节 推动县域经济高质量发展······························ 88
第五节 统筹推进城乡融合发展································· 91
第十一章 推动绿色低碳发展,建设美丽天水················· 92
第一节 筑牢生态安全屏障······································· 93
第二节 加强黄河流域生态保护································· 95
第三节 高标准建设公园城市···································· 96
第四节 推动生产生活方式绿色转型··························· 97
第十二章 加强区域交流合作,提升开放开发水平··········· 98
第一节 更深层次参与共建“一带一路”························ 98
第二节 主动对接融入国家区域发展战略····················· 99
第三节 持续加大招商引资力度································ 101
第十三章 增强人民群众福祉,提升共建共治共享水平··· 102
第一节 切实保障和改善民生··································· 102
第二节 推动社会事业健康发展································ 105
第三节 加强和创新社会治理··································· 111
第十四章 提升安全发展能力,建设更高水平的平安天水 112
第一节 坚守安全发展底线······································ 112
第二节 保障公共安全············································ 114
第三节 提升应急管理能力······································ 115
第十五章 完善民主法治,加强现代化治理体系建设······ 117
第一节 加强党的全面领导······································ 117
第二节 坚持和完善人民民主政治制度······················ 117
第三节 推进新时代精神文明建设····························· 119
第四节 全面推进法治天水建设································ 120
第五节 完善党和国家监督体系································ 121
第六节 加强党风廉政建设······································ 122
第十六章 建立保障机制,确保规划全面顺利实施········· 123
第一节 落实统一规划体系······································ 123
第二节 完善规划实施机制······································ 123
第三节 加强规划评估考核······································ 124
根据党的十九届五中全会精神,依据《中共天水市委关于制定国民经济和社会发展第十四个五年规划和二〇三五年远景目标的建议》,编制《天水市国民经济和社会发展第十四个五年规划和二〇三五年远景目标纲要》。规划纲要主要是贯彻落实党和国家战略意图,落实省委省政府总体部署和市委市政府决策部署,明确新时期全市经济社会发展奋斗目标、重点任务和重大举措,是政府履行职责的重要依据,是实现经济社会高质量发展、建设幸福美好新天水的重要指引和行动纲领。
第一章 全面建成小康社会,开启全面建设社会主义现代化新征程
“十四五”时期是天水胜利完成脱贫攻坚历史任务、全面建成小康社会、实现第一个百年奋斗目标之后,乘势而上开启全面建设社会主义现代化新征程、向第二个百年奋斗目标进军的第一个五年。必须坚持以习近平新时代中国特色社会主义思想为指导,以习近平总书记对甘肃重要讲话和指示精神为统揽,始终着眼于“两个大局”,立足新发展阶段,贯彻新发展理念,融入新发展格局,增强机遇意识,保持战略定力,发扬斗争精神,树立底线思维,全面开启建设社会主义现代化新征程。
第一节 “十三五”奠定的发展基础
“十三五”时期,面对错综复杂的国内外形势、艰巨繁重的改革发展稳定任务,特别是新冠肺炎疫情严重冲击,全市上下高举中国特色社会主义伟大旗帜,坚持以马克思列宁主义、毛泽东思想、邓小平理论、“三个代表”重要思想、科学发展观、习近平新时代中国特色社会主义思想为指导,全面贯彻党的十八大、十九大及十九届二中、三中、四中、五中全会精神,深入学习贯彻习近平总书记对甘肃重要讲话和指示精神,不断增强“四个意识”、坚定“四个自信”、做到“两个维护”,统筹推进“五位一体”总体布局,协调推进“四个全面”战略布局,坚持稳中求进工作总基调,坚持新发展理念,坚持以供给侧结构性改革为主线,扎实做好“六稳”工作、全面落实“六保”任务,经济运行保持在合理区间,“三大攻坚战”和疫情防控取得重大成果,人民生活水平明显提升,社会大局和谐稳定,“十三五”规划各项目标任务顺利完成,取得了决胜全面建成小康社会的决定性成就,经济社会进入高质量发展新阶段,为开启全面建设社会主义现代化新征程奠定了坚实基础。
综合实力迈上新台阶。“十三五”末,全市生产总值达到666.9亿元,较2010年翻一番,年均增长6%;人均生产总值达到18000元,较2010年翻一番。粮食生产连续十年高于110万吨。一般公共预算收入年均增长8%,社会消费品零售总额年均增长6.9%。城镇居民人均可支配收入年均增长8%,农村居民人均可支配收入年均增长8.6%,城乡收入差距逐步缩小。金融机构存贷款余额分别突破1600亿元和1200亿元。
脱贫攻坚战取得全面胜利。“两不愁三保障”任务全面完成,消除了绝对贫困和区域性整体贫困。五年共减贫49.78万人,累计退出贫困村1165个,现行标准农村贫困人口全部脱贫,贫困县全部摘帽。五年累计投入各级财政专项扶贫资金99.31亿元,建成易地扶贫搬迁集中安置点232个,搬迁安置建档立卡贫困户1.07万户5.26万人,改造农村危房4.02万户;新改建农村公路7508公里,农村安全饮水巩固提升工程按期完工。行政村卫生室覆盖率、大病救治率、建档立卡贫困人口参保率、义务教育阶段适龄儿童少年入学率均达到100%。
产业转型升级步伐加快。工业扩量提质取得明显成效,华天电子科技园等项目全面建成,岷山、海林完成“出城入园”,中诺智能制造产业园、东旭光电新材料产业园等一批新兴产业园落地建设,规模以上工业增加值年均增长7.3%。“4+2”农业产业振兴行动扎实推进,果品、蔬菜、畜牧综合产值分别达到140亿元、100亿元、101亿元,劳务收入达到175亿元。商贸服务业快速发展,天水商贸城、天水大剧院、京东TDC城市仓等项目投入运营,秦州万达广场、麦积山游客服务中心等项目加快推进,累计接待游客2.07亿人(次),实现旅游综合收入1256亿元。坚持把生态产业作为转方式、调结构的总抓手,生态产业增加值占生产总值比重达到25.3%。
基础设施条件明显改善。五年共实施亿元以上重大建设项目489个,累计完成投资1112亿元。宝兰客专正式通车并开通首发终到列车;天平铁路建成通车,天陇铁路开工建设;天平高速即将建成,静天高速加快推进,天水实现了县县通铁路,即将实现县县通高速公路目标。天水军民合用机场迁建获国务院、中央军委正式批复,试验段建设加快推进。天水城区引洮供水工程建成通水,实施引洮二期配套、曲溪城乡供水工程,惠及280万人口。五年共签约招商引资项目660个,累计到位资金2003亿元,京东、万达、东旭等一批500强企业入驻天水。
城乡面貌发生巨大变化。“八大新城”建设加快推进,中心城区建成区面积达到73平方公里。城市基础设施更加完善,省内首条有轨电车通车运营,秦州至三阳川隧道双向贯通,成纪大道、秦州大道、麦积山大道、东柯大道等市政道路以及红桥、天秀桥、峡口渭河大桥等桥梁建成通车,改造提升城区道路26条;藉河、渭河风情线实现中心城区26公里滨河景观串联,弘文园、马跑泉公园、成纪儿童公园、工业博物馆等建成投入使用。实施城区老旧小区改造、棚户区改造、城市更新改造等一大批民生项目,城市拆违治乱取得突破性进展。智慧城市加快推进,甘肃移动第二大数据中心落户天水,网络理政中心进展顺利。积极推进以人为核心的新型城镇化,加快补齐县城基础设施短板,深化户籍制度改革,户籍人口城镇化率达到39.44%。
生态文明建设谱写新篇章。五年完成营造林136万亩,森林面积达到754.66万亩,森林覆盖率达到36.72%,草原植被覆盖度达到84.02%,中心城区绿地率达到35.8%,人均公园绿地面积9.95平方米。加强流域综合治理,全市水土流失治理面积累计达到7600平方公里,治理率达到78.83%。全力打好大气、水、土壤污染防治“三大战役”,细颗粒物(PM2.5)降至27微克/立方米,城市空气质量优良天数比率达到97%;地表水国、省考断面水质优良比例达到100%,城区黑臭水体全部消除;农药、化肥利用率分别达到40.3%、40.02%,农膜回收率达到83%。推进厕所、垃圾、风貌“三大革命”,常态化落实河长制和全域无垃圾治理,建成市级人居环境综合整治示范村46个、创建清洁村庄1165个。
发展动力活力明显增强。“接放管服”改革深入推进,行政审批事项由1059项减少到179项,梳理编制政务服务事项748项,推行“一窗受理”“一网通办”“不来即享”,网上可办率达到92.7%。深化商事制度改革,企业开办时间压缩到3个工作日以内。推进国资国企改革,市属企业混改比例达到41%。持续深化农村综合改革,农村土地确权颁证基本完成。促进金融改革创新,成立甘肃金控天水融资公司,城投公司首发企业债券11亿元。实施关中平原城市群规划,主动抱团陇南对接融入成渝双城经济圈,与成渝、陇南、宝鸡、汉中建立战略合作关系。天水海关设立运行,甘肃(天水)国际陆港加快推进,中国(天水)跨境电子商务试验区启动建设,积极拓宽外贸渠道,2020年外贸进出口总额达到40亿元左右。
人民群众获得感幸福感不断增强。创新能力不断提升,科技进步贡献率达到55.4%,研发经费投入强度达到1.2%左右。教育结构更趋合理,学前三年毛入园率达到94.2%,义务教育巩固率保持在99%以上。医疗保障能力不断提升,分级诊疗有序推进,药品供应保障体系更加健全,每千人拥有医疗机构床位数达到5.98张,每千人拥有执业(助理)医师数达到1.9人。就业总体稳定,五年新增就业近30万人,城镇登记失业率控制在4%以内。社会保障体系更加健全,全市参加城乡居民基本养老、失业、城镇职工基本医疗、工伤、生育保险人数分别达到203.8万人、12.08万人、28.5万人、18.89万人、18.38万人。市博物馆、文化馆、图书馆新馆启动建设,“三馆一站”实现全覆盖,广播电视人口综合覆盖率达到99.46%。建成了市体育中心、市一中麦积校区、市三中迁建、市一院儿童病区综合楼等一批重大民生项目。
法治天水平安天水建设深入扎实推进。建立健全法治天水、平安天水建设工作机制,扎实推进市域社会治理现代化试点工作,以“雪亮工程”为核心的立体化社会治安防控体系建设取得成效。深入推进扫黑除恶专项斗争,整治社会治安,夯实基层组织建设,铲除黑恶势力滋生土壤,形成了压倒性态势。全市刑事发案、命案、治安案件逐年下降,社会治安满意度达到96%,社会大局保持和谐稳定。
党领导经济发展的能力得到新提升。贯彻落实新时代党的建设总要求,全面推进党的政治建设、思想建设、组织建设、作风建设、纪律建设,把制度建设贯穿其中。扎实开展“不忘初心、牢记使命”主题教育,深入推进党风廉政建设和反腐败斗争,风清气正、干事创业的良好政治生态不断涵养巩固。人大及其常委会立法主导作用充分彰显,人民政协专门协商机构作用有效发挥,爱国统一战线巩固发展,依法治市工作有序推进,民族地区发展进一步加强。深入开展双拥共建活动,实现全国双拥模范城“六连冠”。大力培育和践行社会主义核心价值观,志愿者服务制度化常态化,全国文明城市创建工作取得新成效。

回顾“十三五”发展历程,全市上下负重自强、顽强拼搏,积极应对各种困难挑战,牢记使命担当,不断解放思想,勇于创新实干,坚决完成三大攻坚战底线任务,办成了许多过去想办而没能办成的大事,办好了许多满足人民日益增长的美好生活需要的实事,为我们迈向第二个百年目标新征程打下了坚实基础。这些成绩的取得,是习近平新时代中国特色社会主义思想正确指引的结果,是省委省政府、市委市政府坚强领导的结果,是全市广大干部群众齐心协力、真抓实干的结果。
当前,全市正处于多重发展机遇叠加期、前期积蓄动能集中释放期、融入新发展格局关键期、实现赶超跨越窗口期。但同时,发展不平衡不充分的问题仍比较突出,人均生产总值、城乡居民收入等指标与全国、全省差距较大,巩固拓展脱贫攻坚成果和推进乡村振兴任务艰巨;工业强链补链延链力度仍需加大,现代特色农业产业体系还不完善,文化旅游资源优势还未有效发挥;城乡基础设施瓶颈制约仍然突出,生态环境保护任务艰巨,公共服务和社会治理领域还存在短板弱项;土地、资金、人才等要素趋紧,营商环境还需持续优化,深层次体制机制障碍仍需破题。“十四五”时期,我们的主要任务是补短板、锻长板、固底板,夯基础、育产业、扩增量,始终立足和着眼于“两个大局”,心怀“国之大者”,进一步增强在危机中育先机、于变局中开新局的能力,不断把各项事业推向前进。
第二节 “十四五”经济社会发展的指导思想
“十四五”经济社会发展的指导思想是:高举中国特色社会主义伟大旗帜,深入贯彻党的十九大和十九届二中、三中、四中、五中全会精神,坚持以马克思列宁主义、毛泽东思想、邓小平理论、“三个代表”重要思想、科学发展观、习近平新时代中国特色社会主义思想为指导,全面贯彻党的基本理论、基本路线、基本方略,深入落实习近平总书记对甘肃重要讲话和指示精神,统筹推进“五位一体”总体布局,协调推进“四个全面”战略布局,坚定不移贯彻新发展理念,坚持稳中求进工作总基调,以推动高质量发展为主题,以深化供给侧结构性改革为主线,以改革创新为根本动力,以满足人民日益增长的美好生活需要为根本目的,坚持系统观念,统筹经济和生态、城镇和乡村、发展和安全,加快融入以国内大循环为主体、国内国际双循环相互促进的新发展格局,更加注重生态优先,更加注重培植动能,更加注重提质增效,更加注重固强补弱,更加注重系统治理,加快建设现代化经济体系,加快推进新型城镇化和乡村全面振兴,推进市域治理体系和治理能力现代化,努力谱写加快建设幸福美好新甘肃、不断开创富民兴陇新局面天水篇章,为天水全面建设社会主义现代化开好局、起好步。
遵循五个方面原则:
必须加强党的领导,坚决做到“两个维护”。深入学习贯彻习近平新时代中国特色社会主义思想,坚持把习近平总书记对甘肃重要讲话和指示精神作为全部工作的统揽,始终沿着习近平总书记和党中央指引的方向前进。发挥党把方向、谋大局、定政策、促改革作用,坚持和完善党领导经济社会发展的体制机制,不断提高贯彻新发展理念、构建新发展格局、推动高质量发展的能力和水平,在新征程中焕发新气象、展现新作为。
必须坚持人民至上,持续提升人民生活品质。贯彻以人民为中心的发展思想,适应人民群众需求变化,尽力而为、量力而行,办好各项民生事业,兜牢基本民生底线,多谋民生之利,多解民生之忧,增进民生福祉,扎实推动共同富裕,让人民群众的日子越过越好。
必须贯彻新发展理念,努力跟上全国全省现代化进程。把新发展理念贯穿发展全过程和各领域,切实转变发展方式,推动质量变革、效率变革、动力变革,着力打基础、补短板、强动能、增后劲,在新起点上扎实推进现代化建设,实现更高质量、更有效率、更加公平、更可持续、更为安全的发展,不断缩小同全国全省的发展差距。
必须加快解放思想,善于用改革创新办法破解难题。坚持把解放思想作为发展的先导,树牢崇尚创新、注重协调、倡导绿色、厚植开放、推进共享导向,破除因循守旧、封闭狭隘、安于现状观念,向改革要活力、向创新要动力,全面推动体制、机制、政策、工作和科技、产业、业态、模式创新,以思想大解放推动经济大发展。
必须贯彻系统观念,全面协调推动各领域工作。把系统观念作为基础性思想和工作方法,加强前瞻性思考、全局性谋划、战略性布局、整体性推进,注重各项工作、各个环节、各种要素的关联性,增强政策配套和制度衔接,在统筹兼顾中促进协调发展,在扬长避短中提升整体效能,在应对风险挑战中守牢发展底线,实现发展质量、结构、规模、速度、效益、安全相统一。
第三节 “十四五”经济社会发展的总体定位
“十四五”经济社会发展的总体定位是:紧抓“六大机遇”(“一带一路”、新时代西部大开发、构建国内大循环为主的双循环新发展格局、黄河流域生态保护和高质量发展、关中平原城市群、西部陆海新通道等重大战略机遇),更深层次参与共建“一带一路”,对接融入“两大国家级经济圈”(关中平原城市群、成渝地区双城经济圈),建设“三城三地三中心”(省域副中心城市、区域性中心城市、关中平原城市群重要城市,特色农产品生产加工基地、先进制造业基地、全球华人寻根祭祖圣地,区域现代科技创新中心、现代交通物流中心、现代商贸服务中心),力争把天水建成人文厚重、生态优良、产业兴盛、宜居宜游的西部新兴崛起城市。
建设省域副中心城市。以新型城镇化建设为抓手,优化国土空间格局,完善城市功能,统筹城乡发展,着力补齐基础设施短板,发展和壮大县域经济,提升产业核心竞争力,促进人口集聚,打造“一核三轴两区”城市空间布局,形成“五区(市)三县”城镇化体系,力争中心城区(秦州、麦积、三阳新区)建成区面积达到100平方公里、城镇常住人口达到100万人。
建设区域性中心城市。以融入成渝地区双城经济圈为契机,以黄河流域生态保护和高质量发展为轴线,发挥区位优势,加强与陇南、平凉、庆阳、定西四市协同错位互补发展,提升我市经济、文化、科教、医疗、养老、住房、创新、金融、商贸等综合承载力,不断增强对周边地区的聚集、引领、辐射、支撑功能,建设区域性中心城市。
建设关中平原城市群重要城市。深入实施关中平原城市群发展规划,加强与西安、咸阳、宝鸡、运城等省外城市和庆阳、平凉、陇南的深度交流合作,建立健全城市群协同发展机制,在政策沟通、设施联通、贸易畅通、资金融通、民心相通等重点领域取得突破,引导物流、信息流和资金流汇聚,增强集聚、辐射、撬动作用。
做优做精特色农产品生产加工基地。实施“4+2”农业产业振兴行动,发展现代丝路寒旱特色农业,培育壮大果品、蔬菜、畜牧、劳务等主导产业和中药材、乡村旅游等特色产业,提高特色农产品精深加工水平,提升“甘味”品牌竞争力,加快冷链物流、终端市场、产业保险发展,加强中欧班列合作,拓宽国内外销售渠道,发展“互联网+农业”,构建现代农业产业体系。
做大做强先进制造业基地。实施工业强市战略,抢抓国家新时代西部大开发以及东中部产业转移重大机遇,围绕经开区“扩区增容”和企业搬迁改造,加快传统产业“三化”改造,培育壮大新兴产业,锻造产业链供应链长板,打造集成电路封装基地、先进机械制造基地、电工电器装备制造基地、航空维修制造基地,建设装配式建筑产业园、高端数控机床产业园、光电新材料产业园、智能终端制造产业园、生物医药产业园,实现制造业向中高端迈进、集群化发展。
打响叫亮全球华人寻根祭祖圣地。围绕“羲皇故里、人文天水、陇上江南”三大品牌,深挖伏羲文化、大地湾文化、秦早期文化、石窟文化、三国古战场文化资源潜力,彰显地方文化特色,培育新的旅游增长点,构建全域旅游新格局。建设中华伏羲文化城,加快卦台山景区开发,加强宣传推介,积极争取公祭伏羲大典升格为国家公祭,打造全球华人寻根祭祖圣地。
构建区域现代科技创新中心、现代交通物流中心、现代商贸服务中心。健全促进创新政策体系,突出企业创新主体地位,支持华天、长城电工、东旭等企业建设研发中心,推动科研成果本地转化;强化高等院校、职教院校、科研院所以及绿色专家智库创新孵化作用,搭建区域协同创新平台,引进高端人才,加速人口红利向人才红利、创新红利转变,打造区域现代科技创新中心。立足天水作为甘肃东部桥头堡和丝绸之路经济带承东启西的战略定位,加密连接周边的高速交通网络,融入黄河、长江经济带和西部陆海新通道,构建现代化、智能化、一体化立体交通体系;做强国际陆港、做实中梁空港、做大跨境电子商务,发展高铁快运、多式联运枢纽以及冷链物流园区,打造现代交通物流中心。加快万达、世茂、奥特莱斯、万豪、恒大、恒顺等高端商贸发展,培育陇东南地区最繁华的现代化商圈,发展特色商业街和消费新业态新模式,构建便民商业体系;探索推进制造业服务业深度融合,加快研发设计、检验检测、仓储快递、节能环保、金融服务、法律服务、信息服务、商务服务、生产性租赁、职教培训、批发贸易等生产性服务业发展,打造现代商贸服务中心。
第四节 二〇三五年远景目标
二〇三五年现代化建设远景目标是:
综合实力大幅跃升。全市生产总值较2020年翻一番,达到1500亿元左右,人均生产总值达到全省平均水平。关键核心技术创新水平和成果转化能力大幅跃升,基本建成创新型城市。
现代化经济体系基本建立。以特色农业、先进制造业、文化旅游业为核心的新型产业高地基本建成,基本实现新型工业化、信息化、城镇化、农业现代化,民营经济和新兴产业占比大幅提升,“三城三地三中心”总体定位全面彰显。
基本实现治理体系和治理能力现代化。法治天水、平安天水建设达到新高度,人民平等参与、平等发展权利得到充分保障,国防动员和后备力量建设得到全面加强,基本实现市域治理体系和治理能力现代化。
广泛形成绿色生产生活方式。黄河流域生态保护和高质量发展取得重大成效,生态文明建设实现新成就,碳排放达峰后稳中有降,公园城市全面建成,美丽天水建设目标基本实现。
人民生活品质达到新高度。文化强市、教育强市、人才强市、健康天水建设呈现高水平,文化软实力显著增强,人民群众综合素质和社会文明程度达到新高度。城乡居民人均收入迈上新台阶,基本公共服务实现均等化,区域发展差距和城乡居民生活水平差距显著缩小,幸福天水目标顺利实现。
形成开放开发新格局。“多点增长、多极驱动、多带协同”的发展格局更加明晰,区域合作和对外开放达到新高度,省域副中心城市、区域性中心城市、关中平原城市群重要城市建设目标基本实现,天水在“一带一路”中的作用更加突出。
经过15年的努力,全市经济实力、科技创新实力将大幅提升,经济总量、产业结构、人民生活水平迈上新台阶,经济社会实现更高质量发展,整体素质大幅提高,社会主义精神文明建设、民主法治建设取得明显进展,与全国全省一道基本实现社会主义现代化,为实现第二个百年奋斗目标奠定坚实基础。
第五节 “十四五”时期经济社会发展主要目标
锚定二〇三五年远景目标,“十四五”期间,确保经济总量保持在全省前列,力争突破千亿元大关,经济保持中高速增长,产业迈向中高端水平,“三城三地三中心”建设取得重大进展,融入国内大循环实现新突破。主要目标为:
经济质量效益实现新突破。在质量效益明显提升的基础上实现经济持续健康发展,力争经济保持中高速增长并高于全省平均增速,全市生产总值年均增长6.5%左右,确保总量超过900亿元,力争达到1000亿元。固定资产投资年均增长6.5%以上,社会消费品零售总额年均增长7.5%,一般公共预算收入年均增长6.5%以上。城镇化进程明显加快,2025年常住人口城镇化率达到52%以上,户籍人口城镇化率达到46%以上。
产业格局更加优化更具竞争力。三次产业结构调整到13∶32∶55,产业基础高级化、产业链现代化水平明显提高。农业增加值年均增长5.5%,正常年景粮食产量稳定在120万吨以上。规模以上工业增加值年均增长7%以上,战略性新兴产业增加值年均增长12%。生态产业增加值占生产总值比重达到35%,非公有制经济比重达到60%以上。服务业增加值年均增长7%以上,文化产业增加值占生产总值比重达到5%以上。
新动能新活力不断激发释放。现代市场体系基本建成,产权制度改革和要素市场化配置改革取得重大进展,公平竞争制度更加健全。农业农村改革不断深化,基本建立符合市场经济要求的农村集体经济运营新机制。“接放管服”改革取得更大成效,营商环境更加优化。户籍、土地、社会保障、财税金融等改革取得显著成效。研发经费投入强度达到1.5%,科技进步贡献率达到60%以上,每万人口高价值发明专利拥有量达到0.6件。
现代基础设施体系更加完善。公路畅通、铁路贯通、航路广通取得重大突破,机场迁建、天陇铁路、静天高速、国际陆港等项目基本建成投运,绕城高速、乡村振兴南北两山片区基础设施项目加快推进,民航通航密度加大,立体交通体系更加完善。引洮二期配套、曲溪城乡供水工程建成投用,天水市东北部城乡供水、白龙江引水工程启动实施,水资源制约问题得到根本解决。新型基础设施建设成效显著,“智慧天水”基本建成。能源结构和利用效率大幅改善,逐步构建起现代综合能源体系。
内外兼顾的开放发展新格局加速形成。积极融入以国内大循环为主体、国内国际双循环相互促进的新发展格局,建立健全东联、南向、西进、北拓区域协作机制,与国内其他地区开展务实有效合作。国际合作更加深化,与“一带一路”沿线国家的合作交流进一步加强,跨境电子商务试验区建设取得明显成效,外贸进出口总额年均增长8%。
社会文明程度更具新时代特征。中华民族伟大复兴的中国梦和社会主义核心价值观更加深入人心,爱国主义、集体主义思想广泛弘扬,向上向善、诚信互助的社会风尚更加浓厚,人民群众思想道德素质、科学文化素质、身心健康素质明显提高,创建全国文明城市取得重大突破。教育结构更趋合理,职业教育蓬勃发展,九年义务教育巩固率稳定在98%以上,高中阶段毛入学率在95%以上。公共文化服务体系更加健全,传统文化得到弘扬,人民精神文化生活日益丰富,文化自信不断增强。
生态环境质量持续改善提升。坚持贯彻绿水青山就是金山银山理念,统筹山水林田湖草生命共同体建设,国土空间开发保护格局得到优化。节能降耗稳步推进,大气、水体、土壤污染治理取得新成效,主要污染物排放总量持续减少,节能降耗和资源环境保护约束性指标达到全省目标要求。生态安全屏障更加牢固,城乡人居环境不断改善,2025年森林覆盖率达到39%以上。
人民群众幸福指数不断增强。脱贫攻坚成果巩固拓展,乡村振兴战略全面推进。实现更加充分更高质量就业,城乡居民收入差距逐步缩小,城镇居民人均可支配收入和农村居民人均可支配收入年均分别增长7%和8%,居民消费价格指数控制在103%左右。医疗、卫生、养老等多层次社会保障体系更加健全,民生福祉达到新水平。
治理体系和治理能力现代化水平得到新提升。社会主义民主法治更加健全,社会公平正义进一步彰显,政府行政效率和公信力显著提升,基层社会治理水平明显提高,防范化解重大风险体制机制不断健全,突发公共事件应急能力显著增强,自然灾害防御水平不断提升,公共安全和社会治安满意度进一步提高。

第二章 坚持创新驱动,增强发展动力活力
坚持创新在高质量发展中的核心地位,面向科技前沿、面向经济主战场、面向国家重大需求、面向人民生命健康,完善区域创新体系,加快建设创新型城市,打造我省技术研发、科技创新和成果转化的重要高地。
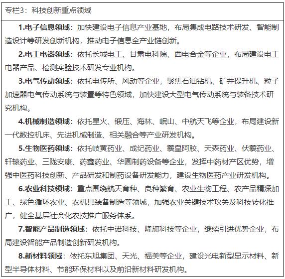
第一节 提升重点领域科技创新能力
优先在重点产业领域部署骨干科技力量,注重原始创新,打好关键核心技术攻坚战,围绕产业链部署创新链、围绕创新链布局产业链,推动科研成果转移转化。
(一)提升制造业科技创新能力
抢抓国家东中部产业转移重大战略机遇,着力提高电子信息、先进制造、新材料、生物医药、建筑建材等领域关键核心技术研发能力,建设一批国家或省级工程研究中心、技术创新中心、重点(联合)实验室、国际合作基地,打造工业科技研发创新重要示范区。“十四五”期间,围绕电子信息、数控机床、电工电器、电气传动、新材料、生物医药等重点领域,新建企业技术中心、重点实验室等研发创新平台8-10个,为打造百亿级产业集群提供科技支撑。
(二)增强农业自主创新能力
以天水国家农业科技园区、市农科所、市果树研究所、清水农校为依托,以现代丝路寒旱特色农业技术创新为统揽,加快农业关键领域技术创新,增强麦积区、武山县两个省级现代农业产业园以及7个市级现代农业产业园成果转化示范作用,引进实施一批先进实用技术示范推广项目。突出国家农业园区品牌优势,加强航天育种研发能力,加快现代种业研发攻关和示范推广,着力培育现代农业新业态新模式,打造省内一流、国内知名的现代农业科技成果创新及转化示范高地。到2025年,创建国家级现代农业产业园1个、省级现代农业产业园7个。
(三)推动科研成果转移转化
积极争取国家、省级重大科技基础设施战略布局,衍生培育一批科技产业链。创建科研成果转移转化示范区,探索“孵化—转化—产业化”创新链模式,健全科技成果转移转化市场体系,支持高校、科研院所和企业设立科技成果转化平台,推动技术交易市场、中介机构、科技服务机构市场化、专业化发展,提升科研成果转移转化效益。

第二节 提升企业技术创新能力
强化企业创新主体地位,促进各类创新要素向企业集聚,实施企业梯度培育计划,推动产业链上下游、大中小企业协同融通创新。
(一)培育创新型领军企业
强化行业领军企业技术创新主体地位和主导作用,加快创新资源、创新政策、创新服务向企业集聚,开展关键技术攻关和重大装备研制,建设一批省级以上研发机构,发展集成化、独立化的研发服务企业,培育一批有竞争力的创新型企业。以新技术研发、新业态培育、新模式创造为方向,推动跨行业合作和股权兼并,壮大以高新技术企业为核心、以产业为单元、以中小企业为补充的创新型技术领军企业集群。
(二)培育高新技术企业
探索建立高新技术产业园区,每年遴选培育认定一批成长性好的高新技术企业,引进一批科技型企业落地。支持有条件的企业承担国家、省、市级重大科技项目,与高校、科研机构联合建立高新技术研发中心、产业研究院、实验基地等,围绕国家高新技术领域开展技术研发,健全高新技术成果产出、转化和产业化机制。
(三)培育科技型中小企业
深入实施“科技小巨人”培育计划,完善创业孵化体系和中小企业创新服务体系,推动中小微企业向“专精特新”转型。加大对科技型中小企业支持力度,用好各类科技创新基金和省级科技创新券,落实科技型中小企业相关税惠政策,扩大企业享受研发费用加计扣除政策的覆盖面,鼓励中小企业加大研发投入,支持高成长性科技企业上市融资。到2025年,新培育“专精特新”中小企业10家、“科技小巨人”企业10家。
第三节 构建区域协同创新载体
加快构建协作创新平台,促进科技人才交流和资源共享,提高跨区域跨行业协同创新能力。
(一)构建区域化创新平台
健全跨区域科技创新合作机制,支持经开区、产业园区、重点企业、高校职校、科研院所与关中、成渝、兰白自主创新平台加强对接,与西安交大、西北工大、长安大学、兰州大学、兰州科技大市场等省内外创新力量加强合作,发挥绿色催化专家智库等各类智库作用,聚焦新一代信息技术、人工智能、新材料等重点领域,联合打造协同创新共同体。支持重点企业联合组建技术研发平台和产业技术创新战略联盟,加快培育新型研发机构。到2025年,新型研发机构超过10家,转移转化先进技术100项以上。
(二)发挥高校和科研院所作用
发挥高校知识创新主力军、技术创新重要方面军、科技成果转化生力军的作用,支持天水师范学院、甘肃林业职业技术学院、甘肃工业职业技术学院、甘肃机电职业技术学院以及科研院所加强人才培养和科技创新,建设一批国家或省级重点实验室、重点学科研究基地、技术创新基地、教学示范基地及工程中心,承担国家、省级重大基础研究项目,推进前瞻性、系统性、应用性基础研发。支持高校院所进入产业园和工业集中区,设立技术研发机构,促进校企、校地合作。
(三)加快质量强市建设
深入开展质量提升行动,构建符合高质量发展要求的新型标准体系,创新政府质量激励政策和措施,全面推广企业“首席质量官”制度,健全企业产品质量、工程质量、服务质量等信用记录,增强企业质量意识,争取荣获国家和省级质量奖、专利奖、驰名商标、地理标志证明商标的企业数量居全省前列。不断创新质量监管方式,开展重点领域产品服务质量提升专项整治,加大消费品打假、缺陷消费品召回力度,规范质量投诉平台建设。严格落实工程质量责任终身制,强化建设单位首要责任和勘察、设计、施工单位主体责任。

第四节 激发人才创新活力
突出人才“育、引、留、用”四个重点,发展“急需紧缺人才、拔尖领军人才、农业农村人才、专业技能人才、青年企业家、创新创业人才”六类人才,深化人才发展体制机制改革,努力将天水建成区域人才聚集高地。
(一)创新人才培养机制
优化人才结构。着眼传统产业改造升级和东中部产业承接,着眼新能源、新材料、智能制造、节能环保等新兴产业加快发展,着眼文化旅游、商贸物流、创意设计、健康养生、金融保险等现代服务业培育壮大,培育、引进、用好“十六个重点领域”人才队伍。实行更加开放的人才政策,大力引进急需紧缺和高层次人才,造就更多一流科技领军人才和创新团队,打造青年科技人才后备军。
涵养人才生态。进一步精简人才引进手续,创新国有企事业单位编制管理,清理不利于人才落地的政策制度。依法保障各类人才及其配偶、子女享受各项优惠政策,落实在子女入学、配偶安置、安家补贴、就医服务、景区免费等方面的优惠待遇。设立“人才专项基金”,用于“高精尖缺新特先”人才科研项目、住房补贴、津贴奖励等。在“八大新城”和产业园区布局建设一批人才周转公寓和“凤凰公寓”。
强化人才供给。积极争取引进一批国内外专家学者及优秀高层次人才,面向“双一流”院校引进博士、硕士研究生和本科生,为国有企业、党政机关输送新鲜血液。谋划建设一批科技创新人才培育基地、高技能人才实训基地、乡村振兴实用人才教育基地、“双创”人才孵化基地,建立院士(专家)工作站和高端人才协同创新基地。加大对民营企业和中小微企业人才队伍建设扶持力度,发展“企业微课堂”,推广“云上”培训,全面落实培训指导、资金补助等优惠政策。
(二)创新人才激励机制
进一步落实事业单位用人自主权,优化岗位设置,完善招聘机制,健全人才队伍,畅通特殊人才岗位晋升和聘用通道,加强职称评审和信息化建设。允许和鼓励事业单位专业技术人员在职创业或在科技型企业兼职,允许转制院所和事业单位管理人员、科研人员以“技术股+现金股”形式持有股权。鼓励技术经理人带技术、成果、项目来我市创新创业,参与成果转化。加大科技成果转化激励力度,合理设置各类人才奖励项目,建立健全完善以政府奖励为导向,用人单位和社会力量奖励为主体的人才激励体系。
(三)创新人才评价机制
突出品德、能力和业绩评价导向,根据各领域各层次人才岗位和特点,建立科学合理的人才评价标准,引导政府、市场、专业组织、用人单位充分发挥主体作用,健全完善科学客观公正、有利于人才成长和作用发挥的评价体系,注重选拔基层一线人才,充分激发各类人才创新创业热情。

第五节 完善科技创新体制机制
健全科技创新治理体系,促进科技供给侧和需求侧、研发端和落地端畅通对接,优化科技创新管理体制和运行机制。
(一)优化科技创新生态环境
改进科技项目管理方式,实行“揭榜挂帅”立项制度,完善以目标和绩效为导向的科技计划管理体制,建立科技项目决策、执行、评价分开的监督机制。推动重点领域项目、基地、人才、资金一体化配置,强化对基础性、战略性、前沿性科学研究和共性关键技术研究项目的支持。规范科技伦理,弘扬科学精神和工匠精神,加强科普工作,建设天水科技馆(二期),营造热爱科学、崇尚创新的社会氛围。
(二)实施普惠性创新支持政策
破除影响科技创新的各种障碍,形成公平竞争的激励机制和可预期的投资回报机制。健全财政科技投入保障机制和稳定增长机制,通过专项资金、风险补偿、后补助、创投引导等支持技术创新活动,提高全社会研发支出占生产总值比重,市级财政投入达到全省平均水平。加大政府对自主创新成果的采购力度。落实企业研发费用加计扣除政策,扩大固定资产加速折旧实施范围,推动设备更新和新技术应用。
(三)完善激发创新的利益导向机制
建立主要由市场决定技术创新项目和经费分配、成果评价、传导扩散的新机制。给予创新领军人才更大技术路线决定权和经费使用权。完善科研人员职务发明成果权益分享机制,构建充分体现知识、技术等创新要素价值的收益分配机制。完善科技人员股权和分红激励办法,激发科技人员创新创业热情。
(四)加快知识产权体系建设
积极培育国家和省级知识产权优势企业、专利运营试点企业,因地制宜建设知识产权转化基地,探索建立重点产业知识产权快速协同保护机制,推动以知识产权为主要支撑的科技成果转移转化。开展以专利信息资源利用和专利分析为基础的专利导航工程,引导企业开展技术创新、产品创新、组织创新和商业模式创新。建立知识产权运营服务体系,鼓励和支持金融机构开展知识产权金融服务模式创新。
第三章 推进产业优化升级,建设现代产业体系
坚持把发展着力点放在实体经济上,锻造产业链供应链长板,一手抓传统产业高端化智能化绿色化改造提升,一手抓新经济新产业新业态培育生成,着力培育千亿级工业园区、百亿级产业集群、十亿级龙头企业,统筹推进产业基础高级化和产业链现代化,构建以优势产业为基础、生态产业为先导、现代服务业为支撑的多元化现代化产业体系,形成更具竞争力的产业格局。
第一节 改造提升传统优势产业
围绕“强龙头、补链条、聚集群”,坚持“因企施策、一企一策”,以培育优势产业、骨干企业、品牌产品为重点,加速新一代信息技术与制造业深度融合,加快企业搬迁改造、改旧育新,发展先进适用技术,实现延链补链强链,推动电子信息、机械制造、电工电器、建筑建材、医药食品等传统优势产业做大做强,壮大电工电器、电子信息制造产业基地规模,发展服务型制造。“十四五”期间,围绕电子信息、机械制造、电工电器等领域率先培育全国有影响力的产业集群。到2025年,规模以上工业增加值年均增长7%以上,工业增加值占生产总值比重达到25%左右。

第二节 加快发展战略性新兴产业
加快培育新材料、航空维修制造、节能环保、智能制造、数字经济等战略性新兴产业,支持东旭集团、中航天飞、汇能风电、中诺科技、隆旗科技等企业快速发展,推动互联网、大数据、人工智能等同各产业深度融合,促进数字产业化、产业数字化,培育具有竞争优势的工业新增长点。“十四五”期间,战略性新兴产业增加值年均增长12%以上,数字经济占生产总值比重明显提升。

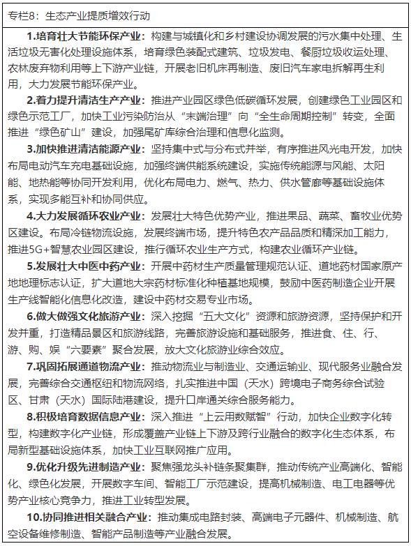
第三节 着力壮大生态产业
把生态产业作为转方式调结构、建设现代化产业体系的核心和关键,统筹产业发展和生态建设,落实生态产业发展包抓责任制,增强龙头企业带动引领作用,不断壮大节能环保、清洁生产、清洁能源、循环农业、中医中药、文化旅游、通道物流、数据信息、先进制造等产业规模和核心竞争力,“十四五”期间,全市生态产业总体增速和专项产业年均增速高于生产总值增速,到2025年生态产业增加值占生产总值比重达到35%以上。

第四节 增强园区产业集聚功能
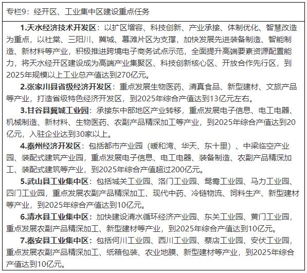
推进经开区“扩区增容”,推动形成“一区多园”发展格局,到2025年天水经济技术开发区规模达到47平方公里,到2035年综合产值达到千亿规模。有序推进各级各类工业园区建设,加快海林、岷山、锻压、风动、电缆厂、华圆、天光等企业搬迁改造,推动形成优势互补、集群发展的产业布局。加快产城融合发展,提高经开区、工业园区基础设施配套水平。强化各类基金、银行信贷、股权投资、证券市场撬动作用,拓宽入园企业投融资渠道。创新经开区管理模式,加强与省外经济开发区的战略合作,打造“园中园”“飞地经济”“总部经济”。“十四五”期间,各类园区入园企业总数突破1000家,培育规模以上工业企业数超过60家。

第五节 推进现代服务业提质增效
优先发展生产性服务业,提升发展生活性服务业,积极培育新型服务业,形成与人口规模、产业结构、城镇化水平相适应的现代服务业体系,服务业增加值年均增长7%以上,占生产总值比重达到55%。
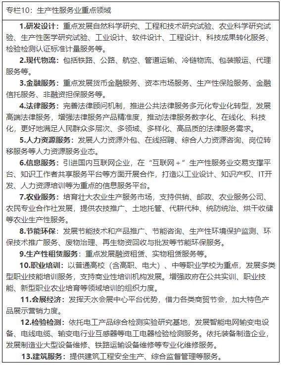
(一)优先发展生产性服务业
加快发展研发设计、信息技术、现代物流、数字贸易、金融保险、融资租赁、商务服务、教育培训等生产性服务业,积极培育法律服务、软件开发、资产评估、会展经济、检验检测认证、节能环保等新兴业态,推动生产性服务业向专业化和价值链高端延伸,打造现代化高水平生产性服务业集聚示范区,建设现代生产性服务业集聚中心。到2025年,生产性服务业增加值年均增长12%,占服务业比重达到60%左右。

(二)提升发展生活性服务业
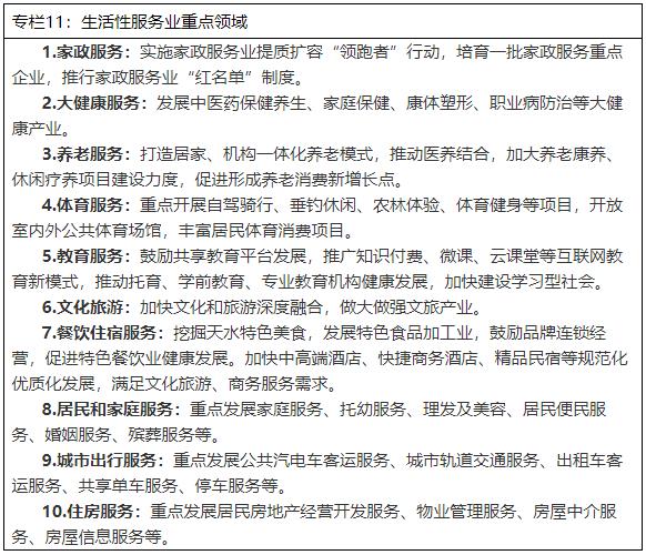
推动生活性服务业向高品质和多样化升级,紧盯社区便民服务体系建设,精准补齐生活性服务业短板,加快健康养老、旅游游览、蔬菜零售、便利超市、餐饮住宿、老字号传承、养老育幼、家政服务、物业服务、维修服务、美容美发、快递末端配送、再生资源回收等生活性服务业发展,加强公益性、基础性服务供给,推进服务业标准化、品牌化建设。

(三)大力培育新型服务业
积极发展科技信息服务,培育技术先进型服务企业,推进创新技术成果转化。发展电商网购,完善跨境寄递服务。依托天水会展中心,发展智慧会展、云展览等新业态,培育会展名城、名展。加强物流体系信息化、智能化建设,整合物流运输资源,提高货物运输效率。推进社区智慧化建设,大力发展无人售货、远程医疗、远程教育、数字穿戴、数字家庭、直播经济等便民服务新业态,拓展服务消费新渠道。
第四章 推进文旅深度融合,加快建设文化强市
以华夏文明传承创新区建设为统揽,实施文化旅游强市战略,推进文化旅游深度融合,着力培育壮大文化旅游支柱产业。保护文化“祖业”,繁荣文化事业,加快实现从文化资源大市向文化实力强市迈进。 “十四五”期间,全市旅游接待人数年均增长20%,旅游综合收入年均增长10%;文化产业增加值占生产总值比重达到5%以上。
第一节 加快构建大文旅格局
整合文化旅游资源,统筹推进全域旅游,加强跨区域文旅合作,建立高质量文化旅游服务体系。
(一)构建全域旅游新格局
打响叫亮“羲皇故里、人文天水、陇上江南”三大品牌,挖掘“伏羲文化、大地湾文化、秦早期文化、三国古战场文化、石窟文化”五大文化,整合自然风光、历史遗迹、民俗风情、红色文化等四大板块,建设中华伏羲文化园、卦台山始祖文化产业园、大地湾考古公园、麦积山大景区、轩辕文化产业园、水帘洞鲁班山大景区等六大文化产业园区,做精寻根游、石窟游、生态游、自驾游、乡村游、冰雪游、工业游、红色游八大主题,建设全国知名旅游目的地。实施一批大景区基础设施和文化创新、文化遗产保护、数字化工程,实现旅游大环线、景区大串联、资源大整合,打造环麦积山大旅游圈。推动公祭伏羲大典升格为国家祭祀活动,打造全球华人寻根祭祖圣地。
(二)加强跨区域文旅合作
加快构建跨区域文化旅游圈(带),向东联动黄河流域文化旅游高质量发展带,加强与黄河流域地区文化交流合作,讲好“黄河故事”;向西融入“一带一路”文化旅游圈,打造丝绸之路文化旅游产业带;向北融入六盘山红色旅游生态旅游板块,与庆阳、平凉联合打造具有影响力的红色文化旅游线路;向南对接成渝地区文化旅游圈,发展文化游、田园游,吸引成渝地区游客资源。
(三)建立高质量旅游综合服务体系
加快生态旅游公路、景观绿道、游客集散中心、旅游厕所、5G基站等旅游基础设施建设,建成世茂、万达、万豪、温德姆等五星级酒店,建设精品农家乐(民宿),改善旅游高质量服务基础条件。创新景区管理体制和运营机制,完善“景区管委会+旅游开发公司”运营机制。推动旅行社精品化,建设高素质旅游管理人才和导游队伍,提高从业人员服务质量。到2025年,全市文化旅游相关企业达到1200家,规模以上企业达到50家;星级酒店达到50家以上,旅行社及分公司达到50家,重点农家乐1000家以上,3A级景区通旅游专线车,旅游从业人数达到10万人。
(四)实施旅游品牌营销推广工程
以旅游国际化和数字化为营销重点,加强与国内大型旅游线上运营商合作,办好伏羲文化旅游节、海峡两岸特色商品博览会等节会,实施以寻根祭祖游为重点的文化旅游品牌推广行动,提升天水对外知名度和影响力。

第二节 培育文化旅游新增长点
打造精品景区景点和旅游线路,大力发展现代旅游业,繁荣新兴文化产业,培育文化旅游消费新增长点。
(一)推动景区景点提档升级
围绕打造全新麦积山5A级大景区,加快白鹿仓国际旅游度假区、公航旅房车露营基地、天水•奥特莱斯国际小镇、恒大温泉小镇建设,培育文化旅游产业新的增长点增长极。推动麦积山石窟申报“双遗”,木梯寺石窟、水帘洞石窟、大像山石窟、南郭寺等景区晋等升级。到2025年,A级以上景区总数达到50个。
(二)繁荣文化文艺精品创作
加快旅游商品开发,支持鸳鸯玉、庞公玉、雕漆、陶艺、丝毯、草(竹、麻)编、木雕等民间特色手工艺品传承创新,包装推介苹果、樱桃、辣椒、呱呱、浆水等地方特产,提升特色旅游商品市场认可度。围绕“五大文化”元素,加快文创产品研发,支持书画创作交流,推动演艺、影视、出版、动漫、游戏、工艺美术等业态蓬勃发展。持续做好《天水千古秀》市场化常态化演出,创新参与式、体验式文化消费。加强精品文艺创作,提升打磨精品剧目,“十四五”期间打造1-2台大型舞台艺术精品、3-5台省级水平中型剧目,推动各类剧目本地展演。支持历史和现实题材文学创作,加强文艺作品知识产权保护。
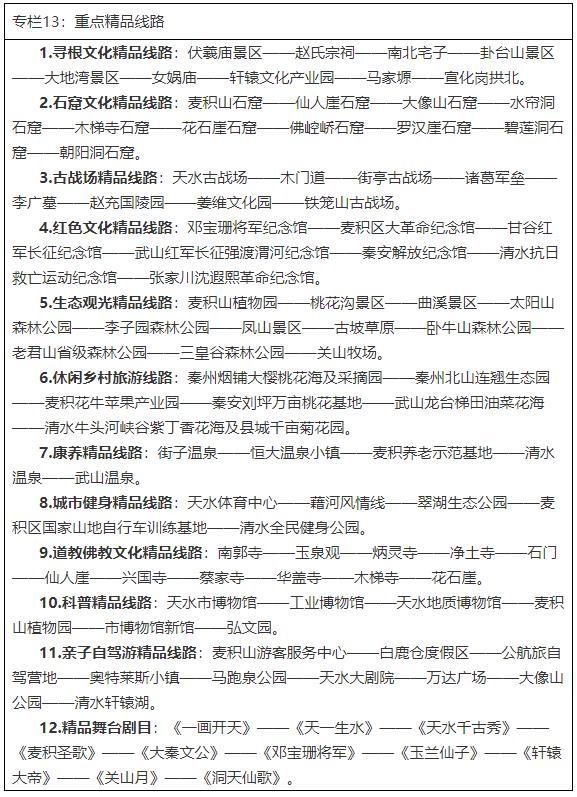
第三节 打造精品旅游线路
深度挖掘、梳理、整合旅游资源,策划包装一批精品旅游线路,开发一批特色旅游产品,提升环线旅游品质,满足不同游客需求。

第四节 大力保护传承地方特色文化
深入挖掘天水文化时代价值,推动地方特色文化遗产资源、历史文化名镇名村、非物质文化遗产等普查保护,促进文化创造性转化和创新性发展,打造具有时代特征、地方特色的文化体系。
(一)加强有形文化遗产保护与利用
坚持保护和开发并重,深入挖掘农耕文化、工业文化、民族宗教文化、生态养身文化,推进麦积山、伏羲庙、大像山、水帘洞等重点石窟和文保单位保护,加强对秦安大地湾遗址、张家川马家塬遗址、清水李崖遗址、麦积放马滩墓群、甘谷毛家坪遗址、玉泉观古建筑群、仙人崖古建筑群的修缮保护、考古调查和价值研究。强化重要文化遗产、自然遗产保护,实施文化遗产“历史再现”工程。加快历史街区、文保单位、名人故居、历史建筑、考古遗址抢救修缮,完成西关片区古民居保护修缮,加强古树名木的复壮保护。推进历史文化名城名镇名村名街保护,加强对传统村落遗存和文化形态的保护和继承。积极配合做好长征、黄河国家文化公园建设,打造一批红色文化国防教育基地、爱国主义示范基地。加强和改进考古工作,加快考古队伍建设,开展考古和文物调查前置工作,健全文物安全体系,有序推进文保单位升格。
(二)加快非物质文化遗产传承保护和发展
建设市级非物质文化遗产保护中心,建成一批非物质文化遗产博物馆、县区民俗博物馆、非遗传习所,加强秦州夹板、秦安小曲、甘谷脊兽、武山旋鼓、清水道教音乐、张家川花儿、雕漆技术、丝毯技艺、剪纸、皮影等非遗名录项目的有效保护和传承利用,培养一批非物质文化遗产传承人。
第五节 完善公共文化服务体系
加快公共文化基础设施建设,提高公共文化管理水平,着力构建覆盖城乡的公共文化服务体系。
(一)加快公共文化设施建设
实施文化惠民工程,引导优质文化资源和文化服务更多向农村倾斜。建成市图书馆、文化馆、博物馆新馆、弘文园博物馆群以及工人文化宫,推动县级图书馆、文化馆和乡镇综合文化站晋等升级,完善村级综合性文化服务中心硬件设施,到2025年实现市、县级公共文化场馆全部达到国家三级以上建设标准。落实博物馆免费开放政策,建立覆盖全市、各具特色的专题博物馆体系。加强公共文化产品服务供给,推动传统文化进社区、进校园、进农村,提升基层流动文化服务能力。大力倡导全民阅读,实施“书香•童年”和“文化集市”工程,加强公共文化数字化建设。加强档案馆建设,依法全面推动地方志事业发展繁荣。
(二)推进媒体深度融合
实施全媒体传播工程,做强新型主流媒体,加快市、县区融媒体中心建设。以互联网思维优化媒体资源配置,不断增强网络平台对优质媒体内容、先进技术、专业人才、项目资金的聚合能力,推动主流媒体占领新兴传播阵地,讲好天水故事、传播天水声音。
(三)提升广播电视服务水平
加强广播电视基础设施建设,推进地面无线数字电视覆盖和微波传输网数字化提升改造,加快农村广播电视“村村通”向“户户通”升级改造。实施应急广播体系工程、移动多媒体广播电视建设。继续实施农村数字电影公益放映工程。
(四)深化文化体制改革
深化国有文艺院团改革,提供演出活动场所,稳妥推动出版、发行、影视、演艺企业交叉持股或进行跨区域跨行业所有制并购重组。深化新闻媒体改革,加快推动传统媒体和新兴媒体融合发展,建立全媒体传播体系。深化广电传输网络企业改革,加快网络融合和智慧化改造,建设国家文化专网。
第五章 实施扩大内需战略,加快融入新发展格局
坚持扩大内需战略同深化供给侧结构性改革相结合,加快培育完整内需体系,着力打造融入国内大循环的区域支撑点、国内国际双循环的战略链接点。
第一节 建设现代流通体系
以建立现代物流体系为支撑,以跨境电子商务为突破口,畅通内外循环,促进人力、产品、资本高效流动。
(一)建设现代物流体系
构建大物流格局。以甘肃(天水)国际陆港、中梁空港、天水南站、天水车站为核心,以工业装备、建筑建材、仓储生鲜及冷链物流为重点,培育引进具有竞争力的现代物流企业,推动公、铁、航多式联运一体化发展,提升中欧班列、航空货运水平,大力发展枢纽经济、高铁经济、通道经济,构建现代区域交通物流中心。
加快物流新业态发展。推动现代物流与“互联网+”深度融合,逐步建立电商物流、智慧物流体系,扶持天水在线等本土电商平台建设,依托京东、中国邮政、中通、江南市场等企业,提升物流信息化水平,促进快递及物流配送行业发展。推动物流与产业、城乡融合发展,提高物流效率,降低物流成本,发展绿色物流。加快物流车辆等装备改造换新和联网联控,推动物流装备现代化。
提高农村物流水平。推动县级仓储配送中心(分拨中心)、乡镇递送节点、村级物流服务点建设,建立规模适当、功能适用、服务广泛的农村物流网络,重点发展农村冷链物流设施建设,推进电商服务站点行政村全覆盖。

(二)加快发展客运枢纽
铁路客运。发挥天水南站、天水车站两大客运平台优势,“十四五”期间争取开通至西安首发、终到高速列车,力争开通天水至成都快速客运列车,合理增加全市铁路客运站点停靠班次,促进东中部、西北、西南人流在天水集聚。
民航客运。合理优化天水机场航线,提前做好新建机场航线布局,在现有航线基础上争取开通至北京、上海、深圳(珠海)、成都、青岛、乌鲁木齐等(特)大城市直达航班。
公路客运。优化全市客运站点布局,围绕高铁、机场等枢纽以及新城开发,新建一批综合客运枢纽场站。加快县区中心客运站改造升级,稳妥推进农村客运公交化改造,发展预约式、定制式“微公交”,构建布局合理、功能完备、规模适宜、满足群众出行需求的城乡客运体系。到2025年,全市客运枢纽场站数量达到14个,公路客运量达到3090万人(次)。
(三)做大跨境电子商务
推进中国(天水)跨境电子商务综合试验区建设,培育一批跨境电子商务市场主体。到2025年,以天水商贸城为核心,以天水经济技术开发区、甘肃(天水)国际陆港为载体,打造跨境电子商务全产业链服务园,在跨境电子商务公共服务平台备案企业超过300家,跨境电子商务年交易额达到10亿元。力争将天水综合试验区建成“一带一路”沿线内陆城市对外开放新高地,逐步形成一套适应西部内陆地区跨境电子商务发展的可复制、可推广的经验。
第二节 着力激发消费活力
顺应居民消费需求升级新趋势,持续壮大传统消费市场,发展中高端消费市场,培育新兴消费市场,建设区域消费中心城市。
(一)持续提升传统消费
充分挖掘中等收入群体消费潜力,推动汽车、住房、通讯、文旅、餐饮、娱乐、家居等传统消费领域升温。优化公共服务供给机制,适当增加政府公共消费,引导和推动消费向绿色、低碳、健康、安全发展。开拓城乡消费市场,改善县城、乡镇、农村商业设施条件,促进农村商业消费健康发展。有序发展高端商贸,建设一批商业综合体,培育若干繁华商圈,打造中央商务区,推动传统消费提档升级。落实带薪休假制度,扩大节假日消费。
(二)加快培育消费新业态
鼓励线上线下融合等新消费模式发展,完善“互联网+”消费生态系统,发展无接触交易服务,培育“线上”服务业,实现居民消费网络化、智慧化、平台化。推动文化、教育、托育、体育、健康、养老、家政等服务业交叉融合发展,催生服务消费新业态。加快网红经济、夜间经济发展,打造精品特色美食街区、文化街区、商业步行街区,开发夜游天水、夜赏文创、夜品佳肴、文化沙龙、阅读空间、夜间演艺等多样化消费产品。“十四五”期间,打造夜间消费街区15个、特色餐饮示范街10条。到2025年,购物消费占旅游消费的比重达到35%。
(三)不断优化消费环境
加大消费市场监管力度,规范市场主体经营行为,营造公平有序的市场环境。适时出台拉动消费政策,扩大重点领域消费,保障重点物资供应和价格稳定。健全12315行政执法体系,畅通消费者维权渠道。积极推进放心消费示范创建活动,完善消费领域信用体系,不断提升消费环境安全度、经营者诚信度、消费者满意度。

第三节 持续扩大有效投资
充分发挥扩大有效投资对支撑高质量发展的关键作用,紧盯国家、省上投资导向,坚持抓重点、补短板、强弱项,统筹推进关键领域投资建设,确保项目投资稳居全省第一方阵。健全完善固定资产投资项目统计和评价体系,增强投资项目入库入统能力。“十四五”期间,全市固定资产投资增速保持在6.5%以上。

第四节 加快融入国内国际双循环
加强产业承接和市场对接,促进与国内市场和国际市场联通,争取在构建新发展格局中占有重要位置。
(一)积极承接产业转移
依托我市良好的工业基础和较为完整的工业体系,充分发挥丰富的劳动力资源优势,抢抓国家构建新发展格局重大机遇,超前谋划预留发展空间,重点承接东中部地区劳动密集型产业转移,积极承接重大战略性产业、高科技产业以及国、省重大产业布局。抢抓“新基建”重大机遇,利用大数据、互联网、人工智能、区块链等新技术推动制造业振兴,增强创新能力和产业链配套能力。到“十四五”末,力争基本形成适应国内国际双循环的现代化产业结构、流通体系和消费能力,打造安全稳定的产业链。
(二)加强区域协作
主动融入关中、成渝、黄河经济带、长江经济带、长三角、京津冀以及省内兰西、河西等区域市场,确保我市各类要素、产品服务在国内各区域内自由流动,增强对国内市场的适应性。抱团陇南,加快产业融合、园区合作,共同打造西汉水流域产业聚集区,打响“陇上江南”名片。抱团平凉、庆阳,合力推进关中平原城市群建设,加强能源、交通、文旅等领域的对接合作。抱团兰州,融入兰西城市群、兰白都市圈建设,加强科技、工业、生态、文旅等领域合作,形成跨境电子商务发展合力。抱团定西、临夏、甘南,加强文化旅游、中医药、民族特色经济等产业合作共建,培育发展民间组织合作平台,巩固向西开放基础。抱团河西地区,与白银、酒泉、张掖、敦煌等城市在工业、农业、文旅、生态、能源等领域加强合作,实现甘肃东、西两端联动发展。对接天津,与天津市建立战略合作关系,由政府主导,推动企业等社会力量广泛参与对口协作,积极开展投资贸易、科技创新、技能培训、商品展销推介等协作活动。联系友好城市,加强与四川绵阳、山东济南、四川德阳、陕西宝鸡和汉中等友好城市联系,发挥商会、名人作用,促进产业、项目合作。
(三)大力开拓国外市场
深入实施“走出去”战略,巩固欧洲、北美、东南亚及港澳地区等现有市场,拓展拉美、非洲等新兴市场,加强与新加坡、马来西亚、哈萨克斯坦、塔吉克斯坦、南非等“一带一路”沿线国家的贸易往来,在阿联酋迪拜设立天水花牛苹果展示中心,促进集成电路芯片、先进轴承、果品等特色产品有效融入中亚、西亚、中东欧国际市场。推动对外贸易投资便利化,加快保税物流园区基础设施建设,力争开通国际货运班列天水农产品专列。围绕伏羲、轩辕、女娲等具有全球影响力的文化品牌建设,增强“全球华人寻根祭祖圣地”的文化认同感,将天水文化元素推介向世界。
第六章 推动数字化转型,建设数字天水
加快大数据、云计算、区块链、物联网、人工智能、5G+工业互联网等新一代信息技术应用,促进“智慧+”产业、民生、治理三大领域融合应用,推动数字技术与经济社会深度融合发展,为建设高质量发展、高品质生活、高水平开放、高效能治理的“新天水”奠定数字化基础。
第一节 培育数字经济新业态
强化新一代信息技术在稳增长、促转型、育动能中的重要作用,推进数字产业化、产业数字化,加快研发、生产、流通、交换、消费领域数字化进程,逐步打造区域数字经济高地。
(一)培育数字经济核心产业
加快天水大数据产业集聚区和产业园建设,打造1—2个大数据产业融合示范园区,突出信息领域技术攻关、大数据产品及服务应用,提高固移融合、宽窄结合的物联接入能力,加快区块链技术的运用。加快发展电子信息、新型显示材料、智能终端制造、数字文创等产业,培育信息安全、人工智能等5G相关产业链。
(二)加快制造业数字化转型
创新发展工业互联网,完成IPv6规模部署,建设一批工业互联网集成创新应用试点,推动企业数字化、网络化、智能化发展,培育“互联网+智能制造”示范企业。支持制造企业互联网“双创”平台建设,培育服务于制造业的“双创”示范基地。以天水经济技术开发区智慧化改造为引领,加快智慧产业园区建设,搭建基于云技术的技术赋能、信息撮合、交易结算、物流配送、融资服务等数字服务平台。
(三)推进服务业数字化升级
大力培育网络体验、智能零售、共享经济、平台经济等新模式新业态,重点培育特色农产品、食品医药、文旅产品等领域电商供应链平台。发展线下线上结合的跨界业务融合模式,开展餐饮、零售、家政等智慧服务新场景,建设一批数字商业街区。
第二节 加快数字社会建设步伐
以智慧城市建设为统领,用数字技术推动新型城镇化建设,着力建设全面覆盖、泛在互联的智能感知网路和智慧城市空间信息服务平台。
(一)智慧城市
加快城市大数据有效汇聚,健全数据资源采集、共享、交换、利用和治理的数据中枢,推动公共服务智能化、社会治理集成化,提升城市治理网络化、平台化、智能化水平。
(二)智慧教育
建设高速安全的教育城域网,搭建天水市智慧教育平台,遴选优质数字教育资源,推广智慧教室、空中课堂、同步课堂,促进教育资源跨区域协同共享、城乡教育优质均衡发展,实施教育信息化2.0行动计划,到2025年创建2个智慧教育示范区、100所智慧教育标杆学校。
(三)智慧医养
加快智慧医疗发展,建设公立医疗机构5G专网,发展互联网医院,提供在线医疗服务,建设远程医疗区域中心。到2025年,二级以上医疗机构实现高清视频传输,提供全流程、全周期智慧医疗服务。完善“健康甘肃”APP,推广居民电子健康卡,逐步实现与医保卡、银联卡“三码合一”。发展智慧养老,建立养老综合服务信息平台,提供紧急援助、精准定位、健康监测、居家安全等一站式智慧养老服务。
(四)智慧交通
建设以交通运输大数据及综合管理平台、交通出行服务平台、公交信息管理系统、营运车辆监管平台为支撑的智慧交通系统,稳步推动智慧公路及智能网联车试点工程,加快道路养护管理全程数字化、智慧化。推进交通运输便民服务应用,打造“ETC+智慧停车”全省样板。
第三节 提高数字政府建设水平
以天水市网络理政中心为核心,加快政府部门及公共企事业单位信息系统资源归集共享,集成各行业部门智慧应用,推进跨层级、跨区域、跨系统、跨部门、跨业务的综合协同管理,构建能在线监测、分析预测、应急指挥、防灾减灾的智能城市治理运行体系,打造城市智慧大脑。推进政务服务线上线下融合,推动政府数字化转型。创新营商环境监管理念和方式,推进“互联网+政务服务”“互联网+监管”“互联网+督查”建设。
第四节 稳步推进数字乡村建设
加快乡村信息基础设施建设,积极争取国家数字乡村试点,推动乡村网络文化繁荣发展,乡村数字治理体系日趋完善。培育智慧农业示范点,创新新型智慧大棚、农产品质量溯源、智慧仓储、数字化公共服务等基于5G技术的智慧农业应用,建设一批5G+智慧农业示范园区。运用北斗导航、卫星遥感技术,建立天水智慧农业大数据库,推动数字技术与农业产业体系、生产体系、经营体系融合。

第七章 突出补短板强基础,建设现代基础设施网络
统筹存量和增量、传统和新型基础设施发展,着力补齐交通、信息、水利、能源等领域基础设施短板,加快构建覆盖城乡、功能完备、智慧绿色、安全可靠的全方位、多层次、宽领域基础设施体系,增强对经济发展的支撑能力。
第一节 建设现代综合立体交通运输枢纽
围绕东联、南向、西进、北拓的区域发展思路,以公路、铁路、民航骨干网络为重点,加快高速公路、普通国省干线公路、农村公路、主要出口公路、旅游交通网络以及高速铁路、快速铁路、机场建设,加快形成适度超前、功能配套、安全高效、四通八达的现代综合立体交通运输体系,提升枢纽城市功能层级。到“十四五”末,实现县县通高速,逐步实现县际间高速连接,天水融入西安、兰州2小时经济圈和成都、重庆、银川、西宁4小时经济圈。
(一)构建现代公路网
围绕“县际间通高速、5A级景区通一级路、重点镇通二级路、乡镇通三级路、行政村通四级路、自然村通沥青(水泥)路、打通出口路断头路”的目标,集中实施跨区域高速公路、绕城高速公路、县际间高速公路和4A级以上景区快速干道建设,推动国道、省道、县道、乡道提质升档和更新改造,不断完善现代化公路网络。到2025年,高速公路总里程达到520公里、普通国道省道总里程1950公里、县道总里程2400公里、乡道总里程2800公里,实现大部分乡镇结点“20分钟上省道、30分钟上国道、40分钟上高速或抵达县城”。
(二)构建快速铁路网
围绕主动融入关中平原城市群和成渝地区双城经济圈,打造连接西部陆海新通道的快速铁路通道。“十四五”时期新增铁路总里程75公里,力争兰州—天水—汉中—十堰高速铁路、宁陇渝高铁平凉至天水至陇南段纳入国、省相关中长期规划,逐步构建“井”字形铁路网架。
(三)构建高效航空网
加快推进天水军民合用机场迁建工程,力争“十四五”建成通航。发展县域通用航空,启动张家川县通用机场、麦积山风景区起降点等项目前期工作,力争“十四五”期间落地实施。

第二节 强化水利支撑保障能力
优化水资源配置,构建多水源互济的供水保障体系,通过保供水、抓节水、优配水、增绿水、防洪水“五水共抓”,实现水资源空间均衡和高效配置。
(一)不断增强水资源保障能力
按照“拓大网、联小网、强骨干、成系统”的全域水网建设思路,加快水利基础设施建设,构建水资源配置和高效利用体系,实现供水安全目标。
(二)提高流域防洪减灾能力
加大全市河流防洪治理力度,实施一批渭河、西汉水流域重点河段防洪治理项目,推进水毁和不达标堤防提质达标,有效补齐堤防工程体系薄弱环节。实施病险水库除险加固,加快重点山洪沟道治理,健全山洪灾害防治体系,为经济社会发展提供可靠的防洪减灾安全保障。加快抗旱应急水源建设,提高抗旱能力。
(三)全面建设节水型社会
坚持“以水定城、以水定地、以水定人、以水定产”,提高水资源综合利用效率,推广城市中水回收利用,创建全国节水型城市。加大工业节水改造力度,推广高效节水技术,工业用水重复利用率达到85%以上。大力发展节水农业,加快武山县西梁、南河、甘谷永济、渭济等灌区续建配套与节水改造以及秦安、甘谷现代农业综合改革示范项目建设,农田灌溉水有效利用系数达到0.565以上。

第三节 构建安全多元能源体系
完善能源产供储销体系,持续优化能源消费结构,提升能源利用效率,增强能源供应保障能力。
(一)强化能源供应保障
优化全市电网主网架结构,加强农村电网改造升级,大幅提升供电安全稳定性。加大煤炭市场管理,完善洁净型煤配送体系。完善油气输配管网,实现所有县城和重点镇天然气供应。强化能源应急管理,加强能源战略储备。有序推进风电、光伏、生物质、地热能等可再生能源发展,到2025年全市可再生能源发电装机达到80万千瓦以上,逐步打造清洁能源基地。
(二)优化能源消费结构
加强燃煤锅炉、散煤综合整治,提高煤炭清洁高效利用水平。加快城乡集中供热设施建设,提高集中供热覆盖率,推进城市、农村清洁取暖。持续提升新能源消纳和存储能力,深入实施电能替代,不断提高电能占终端能源消费比重。推进天然气利用工程,积极拓展天然气在工业、交通等领域的应用。加大新能源、清洁能源汽车推广力度,推动能源消费绿色低碳转型。
(三)提升能源利用效率
加强工业、建筑、交通运输、商贸流通、公共机构等重点用能单位节能管理,实施节能改造重点工程,加大高耗能行业整治,大幅提升能源利用效率。严格落实“能源双控”和“煤炭总量控制”制度,加快建设用能权、碳排放权交易市场,着力推动能源生产和消费革命,合理控制能源消费总量。

第四节 加快新型基础设施建设
抢抓国家大力发展新型基础设施重大机遇,加快推动信息基础设施、融合基础设施建设,构建支撑高质量发展的数字转型、智能升级、融合创新现代化新型基础设施体系。
(一)推动信息基础设施建设
推进5G+4G网络融合覆盖,加快光纤网络宽带化智能化建设。到2025年建成5G基站5000个以上。落实甘肃省“上云用数赋智”行动和“东数西算”部署,加快甘肃移动第二大数据中心建设,引进布局一批大数据云计算中心。加快培育 “5G+工业互联网”云平台,到2025年建成工业互联网平台5个以上,上云企业达到20家左右。加快建设具有先进水平的物联网新型基础设施,建立物联网管理服务平台。
(二)加快融合基础设施建设
推进住宅小区、大型公共建筑物、景区景点、交通枢纽等场所充电基础设施布局,同步接入信息公共服务平台,到2025年新能源充电设施普及率达到30%以上。推进传统铁路数字化智能化改造,加快城市轨道交通建设。大力发展电源控制端、绝缘器件、智能电网、配网设备等特高压配套产业,提高特高压产品检测试验能力。

第八章 深化关键领域改革,构建现代化发展新机制
坚持全面深化改革不动摇,着力破除体制机制障碍,充分发挥市场在资源配置中的决定性作用,更好发挥政府作用,推动有效市场和有为政府更好结合。
第一节 激发各类市场主体活力
坚持巩固和发展公有制经济,鼓励、支持、引导非公有制经济发展,优化发展环境,努力营造各类市场主体公平竞争的氛围。
(一)释放国有资本活力
加快推进国有企业结构调整,积极稳妥推进国有企业混合所有制改革,完善国有企业法人治理结构和市场化经营机制,健全国企国资监管制度,增强国有企业、国有控股企业竞争力、创新力、抗风险能力。
(二)激发民营经济活力
进一步放开民营企业市场准入,向民营企业开放公共服务领域、电油气等自然垄断领域,鼓励参与重大战略、重大项目实施。落实市场准入负面清单,强化公平竞争审查刚性约束,在要素获取、准入许可、经营运行、政府采购和招投标等方面对各类所有制企业平等对待。全面落实促进经济增长、拉动有效需求政策措施以及减税降费等优惠政策,协调解决企业发展中的困难问题,帮助企业降成本、促发展、增效益。
(三)积极吸引外商投资
不断优化投资环境,积极承接外资产业转移,提高投资便利化指数,重点引导外资投向先进制造、文化旅游、现代农业及新兴服务业,力争“十四五”期间引进1-2家外资企业。
第二节 建设现代化市场体系
以完善产权制度为重点,坚持平等准入、公正监管、开放有序、诚信守法,促进形成高效规范、公平竞争的市场体系。
(一)建立开放型商品市场
推进商品流通领域改革,优化城乡市场结构,稳步提升教育、养老、医疗等服务市场有效供给。加快电子商务发展,推进农产品上行、工业品下行,畅通城乡市场。联通关中、成渝、长江经济带、环渤海等地区市场,构建大市场、大流通格局。推进重要商品和垄断行业价格改革,稳步推进农产品价格改革、水价改革,在确保粮食安全的基础上,改革“价补合一”的收储政策,加强农产品成本调查和价格监测。
(二)稳步推进要素市场改革
强化国土空间规划土地利用的刚性约束,健全自然资源资产划拨、出让、租赁、作价出资和土地储备政策,完善城镇建设用地价格形成机制和存量土地盘活利用政策。健全工业用地多主体多方式供地制度,实行国有企事业单位改革改制土地资产处置,全面推进矿业权竞争性出让。健全土地市场公开交易平台,完善土地使用权转让、出租、抵押二级市场。建立健全劳动力市场政策与经济社会发展战略相互调适机制,实现劳动力市场改革与其他要素改革协同推进。
(三)深化现代产权制度改革
深化经营性国有资产产权管理制度、民营经济产权保护制度、农村集体产权制度、自然资源资产产权制度、知识产权侵权惩罚性赔偿制度改革,加大对国有产权、民营企业和企业家合法财产、知识产权及各种新型产权、农村集体产权、居民财产的保护力度,健全产权执法司法保护制度,加快建立现代产权制度。
第三节 深化现代财税金融改革
加强财政资源统筹,强化税收征管,建立金融有效支持实体经济的体制机制。
(一)完善现代财税制度
巩固基础财源、扩大新兴财源、培育后续财源,确保财政发展后劲。加强预算事前事中事后全过程管理,强化预算绩效管理,推行预算信息公开。强化预算约束,严控预算执行和一般性支出,“三公经费”在厉行节约基础上保持与经济发展水平和党政管理需要相适应。加快政府事权与支出责任改革,增强基本公共服务保障能力。深化税收制度改革,优化税制结构,培育壮大地方税源。
(二)加快投融资体制改革
加强政府性债务管理,规范政府举债行为,积极争取新增债务限额,强化地方融资平台监管,稳妥化解隐性债务存量。依法合规采用PPP等方式吸引社会资本参与项目建设。加强与政策性银行和商业金融机构的对接,积极争取信贷支持。加快引进民营银行,推进农合机构改革,发展村镇银行等地方法人金融机构。拓展普惠金融深度广度,创新绿色金融产品和融资模式,增加面向中小微企业的金融供给,落实民营企业融资增信支持体系和直接融资支持制度。提升金融科技水平,强化智慧金融服务平台功能,创新智慧金融服务模式,为企业融资提供稳定、规范、高效的“一站式”服务。增加直接融资比重,支持企业发行信用类债券、资产证券化产品融资。发展现代金融创投机构,筹集产业投资基金,加强对“三农”和中小微企业支持力度。
第四节 加快转变政府职能
强化政府服务职能,持续优化营商环境,加快建设人民群众满意的服务型、效能型政府。
(一)坚持服务优先
深入持久纠正“四风”,坚决克服和破除形式主义、官僚主义,持之以恒提升政府执行力和公信力。简化办事程序,落实涉企优惠政策,持续推进政务服务标准化规范化便利化。推动新型智慧城市建设,打通社区末端、织密数据网格,为政务服务“一网通办”、城市运行“一网统管”提供支撑。
(二)坚持精准放权
深化行政审批制度改革,推进“一窗办、一网办、简化办、马上办”,精简行政许可事项,加强行政许可事项取消、调整和下放后的事中事后监管。建立健全“互联网+政务服务”体系,深化“一件事一次办”改革,充分利用全市一体化政务服务平台,全面完成“一网通办”“一网统管”。加快投资项目并联审批和承诺制改革,实行多图联审全程数字化。推进政务数据互联共享,大幅提高市县两级政务、民生保障数据共享率。深化公共资源交易平台整合共享,推进可享政策和服务扩面提标。
(三)坚持“优”无止境
落实市场准入负面清单制度,不断降低市场准入门槛,最大程度破除市场中的各种不合理限制和隐性壁垒。全面推进“证照分离”“照后减证”改革,为企业提供便利化服务。提升跨境贸易便利化水平,推动“单一窗口”功能覆盖跨境贸易管理全链条。借力国务院“互联网+督查”平台,推广“互联网+监管”模式,疏通营商环境堵点环节。全面落实《优化营商环境条例》,为重大项目提供个性化、保姆式、管家式服务,打造诚信高效、公平竞争、开放合作、透明安全的一流营商环境。
(四)坚持信用约束
加快健全以信用监管为基础、“双随机、一公开”监管为基本手段、智慧监管为支撑的新型监管机制,推动监管常态化、全覆盖。发挥信用中国(甘肃天水)信息平台作用,加快社会信用体系建设,健全覆盖全社会的征信体系和失信主体信用修复机制,加大部门协同监管和联合惩戒,构建“一处失信、处处受限”的信用惩戒大格局。健全政府守信践诺和失信追究制度,促进政府部门信用信息向市场主体有序开放,整治各类变相审批。健全对新业态的包容审慎监管制度。
第九章 优先发展农业农村,全面推进乡村振兴
把全面实施乡村振兴战略作为新时代“三农”工作的总抓手,推动巩固拓展脱贫攻坚成果同乡村振兴有效衔接,强化以工补农、以城带乡,推动形成新型工农城乡关系,努力实现农业高质高效、乡村宜居宜业、农民富裕富足,加快农业农村现代化。
第一节 推动巩固拓展脱贫攻坚成果同乡村振兴有效衔接
巩固拓展脱贫攻坚成果。把巩固拓展脱贫攻坚成果作为实施乡村振兴战略的首要任务,严格落实“四个不摘”要求,保持现有帮扶政策、资金支持、帮扶力量总体稳定。加强脱贫不稳定户、边缘易致贫户常态化监测,继续对脱贫县、脱贫村、脱贫人口开展监测,分层分类实施社会救助,守住防止规模性返贫底线。做好易地扶贫搬迁后续帮扶工作,继续完善安置区配套基础设施和公共服务设施,确保搬迁群众稳得住、有就业、逐步能致富。健全以传统增收产业为主导,以“短平快”项目、“五小”产业、林下经济为补充的“1+3”产业帮扶模式,发展劳动密集型产业,做好脱贫人口稳岗就业,构建培训输转一体化工作机制,拓展就业多元化渠道。“十四五”期间,农村脱贫人口巩固率保持在98%以上。
拓展提升脱贫质量。延伸政策内涵,强化造血功能,以脱贫县为重点发展乡村特色产业,稳固龙头企业带动作用,提升扶贫车间生产能力,完善全产业链支持措施。健全长效帮扶机制和对口联系机制,坚持和完善东西部协作和对口支援、社会力量参与帮扶等机制。落实选派第一书记机制,强化农村帮扶工作队伍。坚持扶志扶智相结合,激励有劳动能力的低收入人口勤劳致富。落实农村低收入人口常态化帮扶机制,织密兜牢丧失劳动能力人口基本生活保障底线。完善多干多补、以奖代补、以工代赈等机制。
接续推动脱贫地区乡村振兴。把建立防止返贫长效机制纳入实施乡村振兴战略统筹安排、一体推进、常态实施。设立脱贫地区乡村振兴战略差异性目标,促进脱贫地区产业、人才、文化、生态、组织振兴。加强脱贫攻坚与乡村振兴领导体制、规划、任务、项目、考核有效衔接,推动财政投入政策、金融服务政策、土地支持政策、人才孵育政策形成合力,在政策、举措、项目、资金、组织、生态、队伍等方面搭建系统集成的工作体系。争取将一批脱贫县纳入国家、省级乡村振兴重点帮扶县。
第二节 提高粮食综合生产能力
坚决守住粮食安全底线,实施“藏粮于地、藏粮于技”战略,落实粮食安全党政同责要求,落实最严格的耕地保护制度和承包耕地用途管制,坚决遏制耕地“非农化”,防止“非粮化”。统筹推进高标准农田建设,稳步扩大高产优质粮食作物面积,提高农技推广和机械化服务水平,推进抗旱播种、地膜覆盖、高产优质良种和机械耕种收适宜区全覆盖。提高优质食用油、肉类产量,确保粮油肉储备达到合理规模。“十四五”期间,粮食播种面积稳定在480万亩左右,正常年景粮食总产量达到120万吨以上。

第三节 培育壮大特色优势产业
以现代丝路寒旱特色农业为统揽,推进农业供给侧结构性改革,大力实施“4+2”农业产业振兴行动,以农业绿色循环发展为导向,以高附加值节水农业、旱作农业、设施农业、生态农业为重点,以各类农业园区提质增效为带动,从农产品结构、抗风险能力、现代化水平上发力,健全完善现代农业产业体系、生产体系、经营体系,促进农村一二三产融合发展。“十四五”期间,农业增加值年均增长5.5%。
(一)优化特色农业生产布局
围绕发展现代农业,调整优化农业产业结构,做优果品、做强蔬菜、做精畜牧、做活劳务、做大中药材、做特乡村旅游业, “4+2”农业产业体系更加完善,着力把我市建设成为全省特色农业主导区。
(二)大力发展特色农产品精深加工业
立足“好中优”“错峰头”农业资源优势,坚持“大特色”和“小品种”一起抓,围绕果品、蔬菜、畜牧、中药材、主食、调味品等重点领域,做大众兴菌业、唐人神、长城果汁、娃哈哈、华盛农业、昌盛食品、天河酒业等骨干企业,大力发展农产品精深加工及配套产业,促进农业全产业链发展,创建特色农产品加工强县,打造现代特色农产品生产加工产业集群。到2025年,特色农产品生产加工基地初具规模。

(三)健全农业保障服务体系
积极创建国家和省级现代农业产业园,“十四五”期间力争打造1个国家级、7个省级、15个市级现代农业产业园。加快培育农民合作社、家庭农场等新型农业经营主体,发展多种形式适度规模经营,年创建市级农民专业合作示范社、示范家庭农场各40个以上,培育年销售收入5000万元以上农产品加工龙头企业15个。探索“农机制造企业+合作社+基地”新模式,创建一批全程机械化示范基地,主要农作物耕种收综合机械化率达到53%,农机总动力达到175万千瓦以上。健全农业风险防范体系,提高农业自然灾害、重大病虫害风险防控能力,病虫害防治率达到100%、损失率控制在5%以下。推进农业保险“增品、扩面、提标、降费”,健全地方政府和保险公司共同推进农业保险落实的工作机制。落实重要农产品价格保护制度,增强重要农产品应对市场价格风险能力。
(四)加强农产品产销对接
完善农产品市场流通体系,加快农产品冷链仓储、物流配送、批发市场等建设,巩固拓展“一带一路”国家地区以及珠三角、长三角、京津冀、关中、成渝等国内外终端市场,切实发挥农业特色产业产销协会作用,积极参加各类大型农业产销洽谈活动,扩大农产品市场份额。实施农产品品牌战略,推进两个“三品一标”建设,加强农产品溯源和质量安全监管,打造绿色有机农产品“甘味”天水品牌。扩大苹果“保险+期货”试点,争取将更多特色农产品纳入全国期货交易平台,提高农产品市场价格话语权。
第四节 实施乡村建设行动
坚持走中国特色社会主义乡村振兴道路,统筹推进城乡一体化规划、资源要素一体化配置机制,科学规划布局乡村生产、生活、生态空间,有力有序推进村庄建设。
(一)分类推进乡村发展
科学编制村庄建设规划,把握好管控边界。实施乡村振兴示范行动,到2025年建成7个以上市级乡村振兴示范片区、200个以上市级乡村振兴示范村。梯次推进不同区域、不同发展阶段的村庄建设,有序实现乡村振兴目标。加快城中村综合整治,引导村民变市民;支持城郊村、重点镇周边村、集体经济实力较强乡村加快发展,到2030年率先实现乡村振兴;支持川区、浅山区等交通便利、发展基础相对较好的乡村特色化发展,到2035年基本实现乡村振兴;创新政策扶持、对口帮扶、利益联结、多业增收模式,加快偏远山区、发展条件较差乡村增强自我发展能力,到2050年全面实现乡村振兴。
(二)加强农村公共基础设施建设
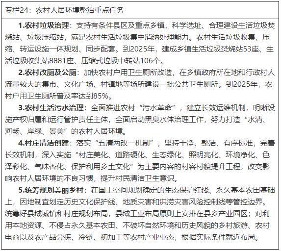
完善农村路网结构,持续推进“四好农村路”建设,落实农村公路“路长制”,提升农村道路等级和标准,到2025年全面完成自然村道路硬化、巷道硬化,新改建农村公路3000公里以上。实施农村饮水巩固提升工程,推动城郊村与城镇自来水网连接,加大农村饮用水水源监测保护力度,推进农村饮水安全规范化管理、正常化供应。完善乡村电、气、信息通信、广播电视等基础设施,提升农村房屋建设质量。加强供水供气供热、污水垃圾、农贸市场、道路客运、教育卫生、公共文化等城乡公共设施一体规划、一体建设、一体管理。
(三)推动美丽宜居乡村建设
坚持因地制宜、突出特色,以生态农业为基、农耕文化为魂、传统村落为形、田园风光为韵、传统手艺为彩,持续抓好“三大革命”,推进“六大行动”,持续治理农村“八差”问题,支持有条件的地区实现产业融合与环境改善互促互进。到2025年,打造一批生态系统稳定健康、生活环境整洁优美、人与自然和谐共生的高水平高质量生态宜居美丽乡村。

(四)深化乡风文明建设
深入实施农村精神文明建设示范工程,开展“文明村镇”“五星级文明户”创建。宣传农村道德模范、最美人物、最美家庭等乡村文明先进典型,加强乡村宣传教育支援队伍建设,将先进思想、科学精神、文明理念逐步渗入到群众头脑、转化为自觉行动。推进乡村移风易俗,遏制高价彩礼、婚丧攀比等奢侈之风,严厉打击封建迷信、黄赌毒,树立崇尚文明、勤俭节约、淳朴友善的新风正气。
第十章 推进新型城镇化,建设省域副中心城市
落实区域协调发展战略、主体功能战略,构建高质量发展国土空间布局和支撑体系,加快以人为核心的新型城镇化,促进城乡协调发展,建设省域副中心城市。
第一节 优化城乡发展空间布局
建立国土空间规划体系和监督实施体系,实现“多规合一”, 科学谋划生产空间、生活空间、生态空间,预留城镇、产业未来发展空间,到2025年形成科学合理的国土空间开发保护“一张图”。依托主体功能区定位和现有产业布局,构建“一核三轴两区多节点”的城镇空间格局,形成“五区(市)三县”城市发展格局。

第二节 发挥中心城区带动作用
加快八大新城开发建设,推动城市更新改造,构建中心城区发展新格局。
(一)做大做强中心城区
围绕“东西延伸、两区相向、南北拓展、新城带动、旧城更新”的思路,不断拓展中心城区范围,形成“东至社棠工业新城、西至关子镇、南至皂郊甘泉、北至三阳新区”的中心城区新格局。将乡村振兴南北两山片区基础设施(中环路)、S03绕城高速打造成中心城区中环、外环,拉大中心城区整体框架。
(二)统筹推进新城开发
加快推进秦州新城、成纪新城、麦积新城、颖川新城、东柯新城、社棠工业新城、三阳川新城、空港新城等“八大新城”片区开发,健全生活服务和市政公用设施网络,拓展城市未来可持续发展的空间。推动中心城区北拓,统筹现代物流、电子信息、智能制造、文化旅游、行政商务等资源要素聚集三阳新区,到2025年基本具备设立新区条件;推动秦州城区西延,有序推进西部片区开发;推动麦积城区东扩,加快东柯和颖川流域、社棠北片区开发,争取释放慕滩水源地。
(三)加快城市更新改造
加快推进城市生态修复、功能完善和更新改造,节约集约利用城市土地,加快城市绿色化现代化发展,提升城市设计与建筑设计水平。坚持居民自愿原则,稳妥推进老旧小区适老化、便民化改造提升,提高老旧小区居民生活水平。加快老旧厂区、老旧街区改造,打造新型发展空间。持续开展拆违治乱,加大城中村改造力度,到2025年基本完成改造任务。
(四)全面提升城市品位
大力提升城市品质,统筹推进城市建设与管理,打造宜居宜业宜游宜学宜养区域性中心城市。加快建设公园城市、绿色城市、活力城市、旅游城市、文明城市,注重城市历史文化传承,突出城市个性和文化品位,努力把好山好水好空气好风光好文化融入城市。围绕提升市民满意度、幸福感和获得感,建立权责明晰、服务为先、管理优化、执法规范、安全有序的城市精细化管理体系。系统化、整体化进行城市维修管护,协调多部门同步实施一体化建筑改造和马路开挖,减少对市民出行和生产生活的影响。加强交通综合整治,着力解决城市交通拥堵问题,不断提高本地市民的满意度和外地游客的美誉度。

第三节 提高县城和重点镇综合承载能力
按照做优城区、做强县城、提升园区、打造大镇、培育小镇的基本思路,加快推进新型城镇化,增强县城、重点镇对周边人口的集聚吸纳能力,构建以县城为核心、重点镇为支撑、特色小镇为补充的新型城镇化体系。
(一)构建县城发展新格局
加快补齐县城短板弱项,促进县城公共服务设施提标扩面、环境卫生设施提级扩能、市政公用设施提挡升级、产业配套设施提质增效。甘谷、秦安两县加快旧城改造和新城开发,与中心城区组团发展,大力提升经济发展能级和公共服务保障水平,到2025年基本具备撤县设区(市)条件。支持武山县加快城关镇、洛门镇一体化发展。支持清水县加快旧城改造,拓展县城发展空间,打造生态花园城。支持张家川县以张家川镇为中心推动县城向南拓展,与胡川镇、恭门镇连片发展,打造回乡风情民族特色城。
(二)发挥重点镇重要节点和支撑作用
以产业和交通为纽带,促进城镇串联、镇村联动,形成放射状链式小城镇带,把乡镇建成服务农民的区域中心。全力推进秦州皂郊、麦积甘泉、甘谷磐安、清水永清、秦安兴国、陇城以及武山城关、洛门等国家级重点镇建设,加快非中心城区或县城所在地重点镇发展。到2025年,武山、甘谷各培育1-2个非县级政府驻地镇区常住人口10万以上的特大镇,赋予特大镇县级管理职权,强化事权、财权、人事权和用地指标等保障。各县区培育5个镇区常住人口3-5万以上、产业带动明显的大镇。
(三)大力发展特色小(城)镇
按照“政府引导、企业主体、市场化运作”模式,强化政策激励和底线约束,做强麦积国家新型城镇化综合试点、甘泉镇全国特色小镇两个“国字号”品牌,加快孙集、峡门、礼辛、鸳鸯、莲花、贾川、马鹿等特色小镇建设。到2025年,县区各培育3-5个特色小(城)镇,争取更多特色小镇进入国家、省级名单。

第四节 推动县域经济高质量发展
按照主体功能区划分要求,以富民强县为目标,分类分区分策推进各县区主导产业发展,全面提升县域经济总量和质量,构建县域经济高质量发展体系。到“十四五”末,县域经济占全市经济的比重提高5个百分点。
(一)加快城市化地区发展
秦州区、麦积区作为城市主城区,加快高效集聚经济和人口,侧重高端要素集聚集成,以电子信息、先进制造、光电材料、商贸物流、文化旅游、学研教育、现代服务业及康体养生为主导产业,高质量打造全市发展首位之区、商贸物流活跃之区、旅游胜地魅力之区、城乡一体典范之区、城市治理智慧之区,把秦州区建设成全市经济政治文化中心,把麦积区建设成全市产业集聚和休闲娱乐中心。到2025年,秦州区生产总值达到300亿元;麦积区生产总值超过230亿元。
(二)明确农产品主产区重点任务
甘谷县以果椒蔬菜、规模养殖、商贸服务、劳务输转、五金建材、服装鞋帽、文化旅游为特色优势产业,侧重农业生产加工提质增效、服务业提质升级、石窟和脊兽文化传播,以冀城工业园为基础,加快发展现代工业制造和农产品精深加工,打造甘肃省重要的“甘味”基地、综合物流集散地,成为全市劳务大县、养殖大县、教育大县,到2025年生产总值超过100亿元。
秦安县以特色林果、商贸服务、冷链物流、农资生产、文化旅游为特色优势产业,围绕特色林果及食品加工产业,建设辐射陇东南、面向全国的果品物流集散中心,做大大地湾文化、女娲文化品牌,打造全国特色林果产业强县、西部小商品商贸大县、始祖根脉文化重点县。到2025年,生产总值超过100亿元。
武山县以绿色蔬菜为首位产业,发展特色农产品加工、文化旅游、建筑材料、生猪养殖、商贸物流等特色优势产业,建成全省骨干冷链物流基地和全市菜篮子基地,打造优质绿色农产品全产业链示范高地、现代建材产业基地、全域旅游胜地。到2025年,生产总值超过92亿元。
清水县以特色林果、现代畜牧、中药材、酒饮食品、清洁能源、文旅康养为特色优势产业,打造甘肃省干鲜果产业大县、畜牧产业大县、中药材种植加工大县、酒饮食品加工基地、清洁能源产业基地、天水生态旅游后花园。到2025年,生产总值超过54亿元。
(三)突出生态功能区定位
张家川县突出绿色发展,坚持生态保护优先,以现代草食畜牧业、清真餐饮、保健食品、劳务输转、文化旅游为特色产业,打造生态文明建设示范县、特色餐饮业输出基地、特殊类型地区转型升级示范区。到2025年,生产总值超过42亿元(主要经济指标不纳入考核体系)。
(四)促进特殊类型地区发展
加大对少数民族地区的政策、资金扶持力度,培育民族特色全产业链,支持民族特色餐饮集团化连锁经营,搞活商贸流通业,加快民族地区基本公共服务均等化。支持推进陇东黄土高原丘陵沟壑水土保持生态功能区建设,健全生态保护优先的绩效考核评价机制。加大民族地区干部人才培养和交流挂职力度,为民族地区发展提供人才保障。
第五节 统筹推进城乡融合发展
建立健全城乡融合发展的体制机制,不断深化农业农村改革,构建工农互促、城乡互补、协调发展、共同繁荣的新型工农城乡关系。
(一)促进城乡要素合理流动
健全城乡融合发展机制,推动城乡要素平等交换、双向流动,增强农业农村发展活力。突出以城带乡、以工促农,推动基础设施向农村延伸、公共服务向农村覆盖、城市文明向农村辐射。健全农村基础设施投入长效机制,支持和引导社会资本参与农村公益性基础设施建设。打破城乡要素自由合理流动壁垒,促进科技等创新要素充分流动,引导和鼓励有条件的人口向城镇转移。
(二)健全城乡统一的建设用地市场
探索实施农村集体经营性建设用地入市制度。建立土地征收公共利益用地认定机制,缩小土地征收范围。探索宅基地所有权、资格权、使用权分置实现形式。保障进城落户农民土地承包权、宅基地使用权、集体收益分配权,鼓励依法自愿有偿转让。完善“人地钱挂钩”配套政策,健全城镇建设用地增加规模与吸纳农村转移人口落户数量挂钩机制。
(三)巩固和完善农村基本经营制度
深化农村集体产权制度改革,发展新型农村集体经济。健全农村金融服务体系,发展农业保险。鼓励县区在健全城乡人口迁移制度、完善农村产权抵押担保权能、搭建城乡产业协同发展平台等方面探索新路子,争取建立国家、省级城乡融合发展试验区。探索利用大数据技术建立各县区城区常住人口常态化统计机制。
(四)加快农业转移人口市民化
全面取消城市落户限制,建立以经常居住地登记的户口制度,引导农民工、大中专毕业生、退役军人、建档立卡贫困人口、集中在城镇易地搬迁安置人口、插花安置人口、生态移民人口等重点人群落户城镇,实现城市、城镇落户“零门槛”。实施更加灵活的人才落户政策,促进劳动力和人才社会性流动。推动居住证制度扩面提质,确保有意愿未落户的常住人口都能够持有居住证,确保居住证持有者享受与已落户人口同等的就业、教育、医疗等城镇基本公共服务待遇。2025年,未落户人口居住证发证比例达到100%。
第十一章 推动绿色低碳发展,建设美丽天水
全面贯彻习近平生态文明思想,深入践行绿水青山就是金山银山理念,坚持生态立市,始终把生态环境保护、特别是渭河流域、西汉水流域生态保护作为底线任务,围绕“提气、降碳、强生态,增水、固土、防风险”的总体思路,推动污染防治攻坚战在关键领域、关键指标上实现新突破,强化源头治理、系统治理和整体治理,走生态优先、绿色发展之路,建设天蓝地绿水清的美丽天水。
第一节 筑牢生态安全屏障
优化全域生态保护空间格局,建立以“三线一单”为核心的生态环境分区管控体系,提升生态环境治理体系和治理能力现代化水平。
(一)建立大生态保护格局
以渭河干流为轴线,突出山体、河川、堤岸不同空间生态功能,统筹推进山水林田湖草系统治理;加强北部黄土丘陵沟壑水土流失重点治理和南部小陇山、西秦岭生态安全屏障建设,重点沿葫芦河、藉河、牛头河等渭河主要支流打造生态廊道,建立以小陇山国家森林公园、秦州珍稀水生野生动物国家级自然保护区、麦积山地质公园等为主体的自然保护地体系,加强生物多样性保护与恢复,构建“一带两区三廊多点”生态保护空间布局。
(二)加强生态保护与修复
加快大规模国土绿化。积极实施天然林保护、重点防护林、退化林修复、森林提质增效、城区绿化景观提升、生态廊道绿化、矿山综合整治、经济林和花卉种苗建设等重点生态工程,加大森林抚育、低产低效林改造力度,提升生态系统稳定性、环境承载能力和防灾减灾能力。到2025年,完成营造林157万亩,森林覆盖率达到39%;草原修复治理50万亩,草原盖度稳定在83%以上。推进森林城市建设,建设一批森林小镇、森林乡村。到2021年完成省级森林城市创建工作;到2025年力争创建国家森林城市。
提升水源涵养能力。加强渭河流域、西汉水流域水源涵养区保护,实施干支流水质修复、水生物保护等工程,建立健全水源涵养区保护管理体系。加强水源涵养林管护,提升水源涵养林生态价值和经济林果产量与质量,充分利用林下资源,发展林下经济,探索绿水青山由生态价值向经济价值、社会价值转换的有效路径。
加快水土流失治理。实行山水林田路统一规划,推进水土保持重点预防保护区示范工程,实施坡耕地、黄土高原地区淤地坝、清洁小流域、渭河流域水土保持综合治理等重点水土保持工程,合理配置水土保持工程措施、植被措施和耕作措施,以渭河干支流为骨架,以小流域为单元,构建以坡面整治、沟道坝系、坡改梯、林草和封育为主体的完整水土流失综合防治体系。到2025年,新增水土流失综合治理面积2000平方公里以上。
(三)深入打好污染防治攻坚战
加强大气污染治理。扎实开展大气污染综合管控工作,突出抓好细颗粒物和臭氧协同控制主线,进一步降低细颗粒物和臭氧浓度,制定二氧化碳排放达峰方案。持续优化能源结构,有序推进清洁取暖,不断提升空气环境质量。“十四五”期间,城市空气质量优良天数比率保持在90%以上。
加强水体污染治理。全面落实四级河长责任制,以水生态改善为核心,统筹水资源、水生态、水环境治理,继续增加好水,增加生态用水。扎实推进渭河、藉河、葫芦河、散渡河、牛头河、西汉水等重点流域综合治理,强力整治河道“四乱”问题,推动形成河畅、水清、堤固、岸绿、景美、业旺的水生态环境。加强饮用水水源地保护管理,加快城镇污水管网和污水处理设施建设、农村污水治理、河道沟渠综合治理,因地制宜实施排污口下游、主要入河口等区域水质净化工程。到2025年,全面消除劣V类水体,重点镇生活污水实现全收集全处理。
加强土壤污染治理。以土壤安全利用、强化危险废物监管与利用处置为重点,持续实施土壤污染防治行动计划,制定落实耕地土壤环境分类清单,加强重点行业企业用地土壤污染监管,有效管控农用地和建设用地土壤环境风险,推进重金属污染风险管控与修复治理,持续巩固提升土壤环境质量。加强重金属矿、非金属矿、制砂企业监管,打造绿色矿山。加快推进城市生活垃圾分类投放、收集、运输、处置,到2025年中心城区实现生活垃圾分类收集处置。
第二节 加强黄河流域生态保护
全面落实黄河流域生态保护和高质量发展战略,牢牢把握“共同抓好大保护、协同推进大治理”的总体要求,坚持生态优先、绿色发展、以水而定、量水而行,强化上游意识,担好上游责任,围绕把渭河建设成造福两岸人民幸福河的总目标,以生态文明建设为指引,以重在保护、要在治理为主线,紧盯“生态安全、生产绿色、生活宜居”三个导向,突出“生态修复、产业转型、文化复兴”三大任务,统筹推进治水、绿山、营城、兴乡、促文、富民各项举措,加强流域上下游协作和综合治理,将天水打造为黄河主要支流生态治理修复的标杆、黄河流域重要的绿色生态廊道区、黄河中上游高质量发展的重要示范区、弘扬和传承黄河文化的重要承载区,逐步建设生态渭河、活力渭河、安全渭河、文化渭河。

第三节 高标准建设公园城市
坚持将公园城市与智慧城市、园林城市建设相结合,围绕保障生态环境、水环境治理、公园绿道建设、立体市政交通、街道提升、夜景亮化、小区环境优化等方面,高标准高品质谋划建设一批公园城市项目。以藉河、渭河、颖川河景观绿道以及南北两山生态廊道为骨架,以建设城市公园、广场绿地、便民游园为重点,以见缝插绿、拆墙透绿、拆违建绿、垂直挂绿为补充,丰富园林景观风格,加强对市树、市花的宣传推广和保护力度,建成城园合一、人城和谐、充满活力、持续发展、美丽宜居、具有天水特色的公园城市。
第四节 推动生产生活方式绿色转型
坚持绿色循环低碳发展,以资源高效和循环利用为重点,加快循环型经济、循环型社会建设,实现经济社会的绿色转型。
(一)大力发展循环经济
积极推进循环经济产业聚集区建设,加快各类产业园区循环化改造,打造循环经济产业链,在资源节约、节能减排、清洁生产、废弃物利用、环境保护等方面取得新进展, “十四五”期间,工业固体废弃物综合利用率达到60%以上。围绕循环农业示范市建设,创新循环农业生产方式,探索粮畜果一体化循环、小流域治理和产业开发循环、山地农林立体复合生态循环、城郊绿色高效农业循环、草地生态畜牧业循环等模式,提高农业废弃物资源化利用水平。到2025年,废旧农膜回收利用率稳定在80%以上,尾菜、畜禽粪污综合利用率分别达到65%、80%,基本形成循环农业发展新格局。
(二)建立健全绿色发展体制机制
实行最严格的生态环境保护制度,建立健全绿色低碳循环发展经济体系,强化能源、水资源、建设用地总量和强度双控管理,增强全社会生态环保意识。严格落实排污许可制度,完善生态环境质量、减排降碳考核制度,严格执行节能、节水、节地、节材、节矿标准体系。落实“三线一单”,严格环境损害责任追究和惩戒,切实加强生态环境执法监督。建立市场化、多元化生态保护补偿机制,健全流域上下游横向生态补偿机制,完善自然保护地、森林、草原生态效益补偿制度。严控高耗能、高排放项目新增产能规模,项目建设与省上下达的能耗双控目标充分衔接。
第十二章 加强区域交流合作,提升开放开发水平
加快对接融入“一带一路”、关中平原城市群、成渝地区双城经济圈等国家区域战略,促进国际交流合作,构建新时代高水平开放合作新格局。
第一节 更深层次参与共建“一带一路”
从文化、枢纽、技术、信息、生态五个方面,深度参与共建“一带一路”建设,推动对外开放取得更大实质性进展。充分挖掘历史文化优势,加强文化交流合作,联合开展文化遗产保护、民俗文化传承,建立文化旅游产业合作联盟。深度融入西部陆海新通道和东盟国家市场,做强枢纽经济,建设区域物流中心和贸易节点,共建贸易走廊。立足打造创新驱动发展新高地,加快电子信息、先进制造、新材料等重点领域先进技术产业化进程,加强与“一带一路”国家和地区在科技服务、资源共享、人力资源等领域的合作交流。推动大数据、人工智能、物联网、车联网、5G产业、区块链等新一代信息技术发展,与数字经济领先城市开展智慧城市合作。积极参与黄河、长江上下游共建共享,加快区域化、国际化绿色产业合作。巩固加深与“一带一路”沿线城市的政府、企业及民间组织交流合作,加强与澳大利亚本迪戈市、塔吉克斯坦丹加拉市等国外友好城市的交往,加大与国家政策性金融机构和丝路基金、亚投行等金融组织对接力度。组团参加兰洽会、西交会、丝博会、进博会、农高会、敦煌文博会等大型节会活动,做好装备制造、特色农产品、文化旅游宣传推介和营销活动。
第二节 主动对接融入国家区域发展战略
围绕“巩固东联、深耕南下、顺势西进、促进北拓”区域发展思路,切实提高参与城市群建设、融入国内大市场的能力和水平,促进陇东南协同发展。
(一)巩固东联
推动建立关中平原城市群深度合作联盟,签署合作协议,共同设立合作发展基金,组织合作论坛,强化城市群战略联动、规划衔接、政策协同、定期沟通,协商对接重大政策、重大项目、重大事项,组团争取国家政策支持。以基础设施互联互通和生态环境联防联治为先导,以产业协同发展为重点,逐步推进公共服务共建共享,形成优势互补、互利共赢的关中平原一体化发展新格局。
(二)深耕南下
抱团陇南主动融入成渝地区双城经济圈,建立城市合作联盟,加强装备制造、现代农业、教育医疗、休闲康养、文化旅游等特色优势产业以及数字经济、智能制造、现代金融服务业等新产业新业态的对接合作。推进长江上游生态保护协同发展,加强与长江经济带、北部湾经济区的合作交流,打造全省南向扩大开放促发展的先行区、甘川渝毗邻区开放合作的试验区、西北西南共建“一带一路”和陆海新通道的协作区。
(三)顺势西进
以“一带一路”建设为引领,以陇海线、宝兰线、G30连霍高速、国道316线为纽带,对接兰西城市群、兰白都市圈,加强与青海、新疆等省区以及河西城市联系,在劳务输转、文旅融合、特色农产品等领域开展深度合作。
(四)促进北拓
加快实施天平高速公路、静天高速公路,提高天平铁路运输效率,积极争取并配合省上打造平凉—天水—陇南高铁通道,打通西部陆海新通道发展走廊,以文化旅游融合为突破口,以张家川县、秦安县为北向联络点,加强与宁夏、内蒙古的经济文化合作交流。
第三节 持续加大招商引资力度
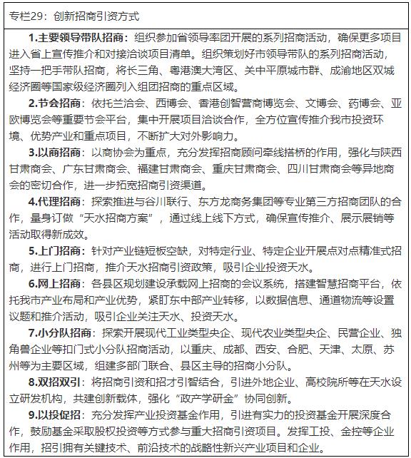
实施现代工业、现代农业、文化旅游、通道物流、数据信息、社会公共事业等重点专项招商突破提升行动,采取主要领导带队招商、精准招商、以商招商、委托招商、网络招商、双招双引、以投促招等方式,着力引进工业产业链配套、农牧养殖精深加工、教育卫生体育等民生服务、旅游资源综合开发服务、交通枢纽及物流仓储、大数据信息产业链配套、医药龙头企业及高端医疗机构等领域招商引资项目。全面落实招商引资28条优惠政策,积极推行“不来即享”,为企业提供“保姆式”“管家式”跟踪帮办服务,提高招商引资项目签约率、落地率。“十四五”期间,招商引资到位资金年均增长8%以上。

第十三章 增强人民群众福祉,提升共建共治共享水平
坚持以人民为中心的发展思想,加强普惠性、基础性、兜底性民生建设,加快建设人人有责、人人尽责、人人享有的社会治理共同体,扎实推动共同富裕,确保人民安居乐业、社会安定有序。
第一节 切实保障和改善民生
坚决兜牢基本民生的底线,切实解决稳就业、增收入、促稳定等群众关切的事情,关注弱势群体,更好地保障群众基本生活。
(一)坚持扩大和稳定就业
坚持就业优先发展战略,全面落实支持就业各项政策,突出做好高校毕业生、退役军人、农民工、城镇困难人员等重点群体就业工作。建立促进创业带动就业、多渠道灵活就业机制,积极推动和支持大众创业万众创新。提升农业转移人口就业能力,实施一批实训基地项目,加强对新生代农民工、“两后生”等群体的职业技能培训;支持吸纳农民工较多企业开展岗前培训、新型学徒制培训和岗位技能提升培训。支持民营企业和服务型消费发展,创造更多就业岗位。落实援企稳岗、技能提升、小额贷款等创业就业政策,推动终身职业技能培训,健全公共就业服务体系。
(二)切实提高城乡居民收入
加大公共财政对民生领域的投入力度,健全工资正常增长机制、激励增收机制,推动城乡居民收入增长与经济增长同步。巩固民营企业清欠成果,保障农民工工资支付。充分发挥资本市场、金融市场对居民增收的重要作用,稳定发展各类股权投资,鼓励自主创业,多渠道增加城镇居民经营性和财产性收入。推进农村土地制度改革,完善农村土地增值收益分配机制,增加农村居民财产性收入。稳步增加低收入群体收入,调节过高收入,取缔非法收入,努力缩小城乡居民收入差距。
(三)织密织牢社会保障安全网
健全城乡居民基本养老保险制度和被征地农民养老保险政策,完善统筹基金与个人账户相结合的养老保险制度,深入推进机关事业单位养老保险制度改革,完善城镇职工养老保险制度,推动养老保险全国统筹。实施城乡居民基本医疗保险制度和大病保险制度,努力形成基本医疗保险省级统筹,发展商业医疗保险。完善失业、工伤保险制度。建立健全退役军人服务保障制度,切实保障退役军人工作和生活。健全城乡最低生活保障、特困人员救助供养、临时救助、孤儿基本生活保障、残疾人“两项补贴”等政策体系,提高困难群众救助供养水平。加强生活无着的流浪乞讨人员救助管理,保障其合法权益、人身安全和基本生活。坚持“房住不炒”定位,以解决农业转移人口等新市民住房问题为重点,围绕城市更新改造优化商品房结构,发展政策性租赁住房,规范发展住房租赁市场,将农业转移人口纳入住房公积金制度覆盖范围,加快建立多主体供给、多渠道保障、租购并举的住房制度,使居民住得舒心。
(四)保障妇女、青少年和残疾人权益
促进男女平等和妇女全面发展。重点关注贫困妇女、残疾妇女、留守妇女等困难妇女,保障妇女平等获得就学、就业、婚姻财产和参与社会事务等权利和机会,保障农村妇女土地权益。加强妇女劳动保护、卫生保健、生育关怀、社会福利、法律援助等工作。严厉打击拐卖妇女儿童、严重侵犯妇女权益等违法犯罪行为。健全反家庭暴力联动机制和婚姻家庭纠纷多元化解机制,完善基层妇联服务网。
关爱青少年健康成长。强化未成年人权益保障,完善未成年人监护制度,关爱留守儿童、困境儿童,健全儿童福利、社区未成年人保护服务体系。优化青少年成长成才环境,启动建设青少年活动中心,培养青少年勤学、修德、明辨、笃实的良好品质,激发青少年活力和创造力。加强学校及周边社会治安综合治理,严厉打击危害未成年人身心健康的违法犯罪行为,杜绝校园暴力,消除童工现象。加强未成年人心理健康引导,预防未成年人犯罪。鼓励青少年更多参与志愿服务和社会公益活动。
提升残疾人服务保障水平。支持残疾人事业发展,兜牢残疾人基本民生底线。优先保障残疾人基本住房,落实残疾人就业创业扶持政策,健全公共机构为残疾人提供就业岗位制度。加强残疾人康复和托养设施建设,鼓励社会力量提供服务。加强残疾人无障碍设施建设和维护。实施一批残疾儿童、贫困残疾人康复重点工程,提升残疾康复服务能力。
第二节 推动社会事业健康发展
围绕促进人的全面发展,实现人民群众学有所教、病有所医、老有所养。
(一)坚持教育优先战略
坚持社会主义办学方向,全面贯彻党的教育方针,落实立德树人根本任务,推动教育高质量发展,加快教育现代化,办好人民满意教育。
完善普惠性学前教育。大力发展公办幼儿园,加快发展普惠性民办幼儿园,鼓励合作办园,增加城乡学前教育学位供给。支持相对贫困地区、特殊类型地区、留守儿童较多地区改扩建幼儿园,新建住宅小区全部配建标准化幼儿园。发展普惠托育服务体系,支持婴幼儿早期教育发展,推动学前教育向婴幼儿覆盖。到2025年,普惠性幼儿园覆盖率达到93%以上,基本建立起广覆盖、保基本、有质量的学前教育公共服务体系。
推进义务教育均衡优质发展。提升义务教育巩固水平,健全控辍保学工作责任体系,加快教育布局调整,不断改善城乡义务教育学校基本办学条件。推进教育集团化办学,支持名优公办学校采取新建校、联合校、建分校等模式,依据城市、人口发展趋势增加学位供给,逐步解决上优质学校难的问题。“十四五”期间,全市九年义务教育巩固率稳定在98%以上。
深化高中教育和高等教育改革。支持普通高中高质量多样化特色化发展,改善普通高中办学条件。推进中等职业教育和普通高中教育协调发展,全面推动高中新课程改革和新高考改革。努力提高高等教育质量,加快天水师范学院新校区建设,做好天水师范大学创建工作。
加快发展现代职业教育。贯彻落实“技能甘肃”,优化全市职业教育布局,整合市属中等职业学校,依托职教园区创建天水职业技术学院,到2025年天水职业技术学院建成高职学院,到2035年建成本科层次职业技术学院。实施职业学校提质培优计划,全力推进中职、高职学校“双优”“双高”建设。积极开展产教融合型城市建设试点,建立“一县一校一中心”县域职业教育体系,面向全社会提供职业技能培训服务。到2025年,建设3-5个高水平专业化产教融合实训基地,打造3个产教融合示范区,培育5-8个产教融合型企业,打造甘肃职业教育发展新高地。支持民办教育健康发展,“十四五”期间引进若干家国内领先教育集团发展民办教育,打造高品质产教城融合型教育小镇。坚持走国际化办学的道路,开展国际教育交流合作。
推动全民终身学习。建立全民终身学习的制度环境,建立跨部门跨行业的工作机制和专业化支持体系。强化职业学校和高等学校的继续教育与社会培训服务功能,开展多类型多形式职工继续教育。提高开放大学办学质量,满足多样化教育需求。办好老年大学,满足老年人精神文化需求。加快建设学习型社会,扩大社区教育资源供给,推动各类学习型组织建设,大力提高国民素质。
推动教育高质量发展。加快学校内涵发展,落实立德树人根本任务,发展学生核心素养,培养德智体美全面发展的社会主义建设者和接班人,提高学生创新精神与实践能力。加强教育师资培养和师德师风建设,加大教职工统筹配置和跨区域调整力度。持续提升乡村教育保障能力和水平。促进教育公平,推进随迁子女入学待遇同城化,确保适龄残疾儿童少年教育全覆盖。加快信息化时代教育变革,建设一体化智能化教学、管理与服务平台。落实教育机构安全主体责任,加强隐患排查治理,确保校园安全。
(二)全面推进健康天水建设
坚持预防为主方针,积极发展医疗卫生事业,促进“以治病为中心”向“以人民健康为中心”转变,增强重大突发公共卫生事件应对能力,全面提升城乡居民健康水平和生活质量。
完善重大疫情防控救治体系。健全重大疫情应急响应机制,加快市传染病医院改扩建和综合性医院传染病专业科室、发热门诊建设;优先支持公共卫生防控救治设施、医疗废物收集转运处置体系建设。总结新冠疫情防控经验,强化公共卫生防疫和重大传染病防控,加大监测预警、风险评估、流行病学调查和检验检测力度。加强城市、县城及基层医疗应急队伍建设,突出医疗应急救援演练和物资储备,切实提高应对重大突发公共卫生事件的快速反应处置能力、现场协调救治能力、紧急医疗救援能力。新建大型公共建筑应能满足改建方舱或集中隔离安置区的需求。
深化医药卫生体制改革。健全基本医疗卫生制度,加快现代医院管理制度改革。健全网络化城乡基层医疗卫生服务运行机制,促进优质医疗资源纵向流动,推进县级综合医院提标改造和社区卫生服务机构建设。加快市级公立医院内涵发展,开展疑难重症诊疗技术研究,实施市第一人民医院三阳川分院项目,建设甘肃省南部区域医疗中心。以市紧急医疗救援中心为依托,建立全市院前急救业务管理信息平台,实现急救资源统一有效调度管理。加快推进全市中医药传承创新发展,推动市县(区)中医院综合能力建设,提高中医优势病种诊疗能力和综合服务水平。加强慢性病管理,提高心理健康服务和精神病医院综合能力,“十四五”期间社区(村)、学校、卫生机构等基层心理服务平台实现全覆盖。加大社会办医支持力度,强化公立医疗机构与社会办医分工合作,规范和优化运营管理服务。
促进人口高质量发展。做好“一老一小”服务体系建设,落实国家生育政策,提高优生优育服务水平,降低生育、养育、教育成本。落实以增强家庭发展能力为重点的人口政策,系统提供生殖健康、妇幼保健、托幼养老、3岁以下婴幼儿照护等公共服务,完善计生特殊家庭帮扶政策。实行以居民身份证为基础的新一代大数据信息平台,建立人口综合信息大数据应用系统。
发展全民体育。落实体育强国战略,统筹建设全民健身公共设施,加强步道、骑行道、全民健身场所、体育公园、社区多功能运动场等设施建设。到2025年,基本建成市县镇村四级公共体育设施网络,人均体育场地面积不低于1.8平方米,城镇社区实现10分钟健身圈全覆盖,新建社区和行政村体育设施覆盖率达到100%。加快布局免费开放式体育场地和设施,推行公共体育设施免费或低收费开放。以天水体育中心为载体,组织承办全国、全省各类体育品牌赛事,提升山地自行车、龙舟赛等赛事规格。支持市体校转型升级,提升竞技体育水平。
(三)积极应对人口老龄化
加快构建老年健康服务体系,加快养老服务社会化,维护老年人健康权益,满足老年人健康服务需求,提高老年人健康水平。
完善养老服务设施。推进以企业和机构为主体、社区为纽带的居家养老服务网络建设,加快城乡社区老年人日间照料中心、老年养护院、荣誉军人休养院、光荣院、农村特困人员救助供养服务机构、医养结合设施等建设,推进无障碍通道、适老化路牌标识、适老化照明改造等配套设施建设,提高养老机构专业化服务水平,打造“15分钟养老服务圈”。
促进形成老年人健康生活方式。推进医疗卫生与养老服务融合发展,形成医养结合、以养为主的多样化养老服务模式。加强老年预防保健和疾病诊治体系建设,建立健全老年健康危险因素干预、疾病早发现早诊断早治疗、失能预防三级预防体系。面向老年人及其照护者开展营养膳食、运动健身、疾病预防、中医养生保健等健康教育。
推进老年健康服务产业化。大力引进社会资本,发展银发经济,积极探索建立“医养旅居文体”相融合的康养产业体系。推进麦积全国综合养老示范基地、天水康健康复养老中心等项目,着力建设产城人结合的大健康康养产业综合体,催生健康新产业新业态新模式,努力将康养产业打造为特色优势产业。
推动殡葬事业高质量发展。建立健全殡葬公共服务体系,推进殡葬改革,加快实施人文纪念园、盘龙山殡仪馆等项目,鼓励文明节俭治丧、节地生态安葬、文明低碳祭扫,树立殡葬新风尚。

第三节 加强和创新社会治理
完善社会治理体系,推进市域社会治理现代化试点城市建设,推动管理职能、基本公共服务向基层下沉,健全党组织领导的政治、法治、德治、自治、智治“五治”融合的基层社会治理体系。
(一)健全城乡基层治理体系
巩固基层社会治理基础,推进市域治理和法治乡村建设,发挥群团组织、社会组织作用,强化行业协会商会自律功能。畅通和规范市场主体、新社会阶层、社会工作者、志愿者等参与社会治理的途径,实现政府治理和社会调节、居民自治良性互动。加强城乡社区建设,强化网格化管理和服务,扩大社区民主,提升社区自治能力。注重发挥家庭家教家风在基层社会治理中的重要作用。
(二)进一步向基层放权赋能
理顺市、县区、乡镇(街道)、村(社区)权责关系,以赋权、下沉、增效为重点,统筹优化基层治理力量,推动人力、资源、管理权限、民生服务等下沉到基层,整合基层网格管理和指挥平台,构建集约高效的基层社会治理新格局。全面落实《甘肃省赋予乡镇和街道部分县级经济社会管理权限指导目录》,加强赋权承接事项的事中事后监管。进一步明确不同层级、部门、岗位之间的职责边界,科学规范“属地管理”,防止层层向基层转嫁责任。
(三)加强基层政务公开标准化规范化建设
推动县区、乡镇(街道)、村(社区)基层政务公开全覆盖,建立统一的基层政务公开标准,加强政府网站专栏、新媒体、政务服务窗口等政务公开平台建设,充分听取群众对公共政策措施、公共建设项目的意见,及时回应群众关切的社会热点问题,增强群众对政府工作的认同感、支持度、满意度。
第十四章 提升安全发展能力,建设更高水平的平安天水
统筹发展与安全,把安全发展贯穿经济社会各领域和全过程,全面提升平安天水建设科学化、社会化、法治化、智能化水平。
第一节 坚守安全发展底线
落实国家安全战略,防范和化解各种风险,维护社会和谐稳定。
(一)坚决捍卫国家政治安全
坚定维护国家政权安全、制度安全、意识形态安全,防范化解各类政治安全风险。加强国家安全执法,严密防范和严厉打击敌对势力渗透、破坏、颠覆、分裂活动,防范打击民族分裂活动,保持严打高压态势,深化反恐怖斗争。深挖、打击各类邪教违法犯罪活动,开展无邪教创建示范活动,持续开展和谐寺庙、平安寺庙创建活动。加强国家安全宣传教育,增强全民国家安全意识。围绕人防履行使命任务能力需要,构建符合市情的现代人民防空体系。
(二)维护经济安全
加强经济安全风险预警、防控机制和能力建设,实现重要产业、粮食安全、能源安全、战略资源、重大科技等关键领域安全可控,维护水利、电力、供水、油气、交通、通信、网络、金融等重要基础设施安全。加快建立“借、用、还、管”相统一的地方政府举债融资机制,依法依规、科学合理的谋划和新上重点建设项目,严格举债程序和资金用途,稳妥化解隐性债务、严控新增债务增量。落实中央和地方事权与支出责任相适应的财税体制,规范政府支出范围和标准,争取取消配套资金要求。加强金融监管,守住不发生系统性风险的底线。建立地方政府信用评级制度,加强信息披露。推广政府与社会资本合作模式,鼓励社会资本通过特许经营等方式,参与城市基础设施等公益性事业投资和运营。稳妥推进农村合作金融机构风险化解,严厉打击非法融资行为。
(三)加强社会矛盾综合治理
完善重大事项社会稳定风险评估机制,落实社会稳定风险评估刚性前置要求,构建社会安全信息资源采集、更新共享平台。坚持和发展新时代“枫桥经验”,完善社会矛盾纠纷多元预防调处化解综合机制,健全完善人民调解、行政调解、司法调解等调解联动工作体系,坚持在法治框架下化解矛盾。完善网络问政和信访工作机制,畅通群众利益诉求和权益保障渠道,健全社会心理服务体系和危机干预机制。
第二节 保障公共安全
完善公共安全风险监测预警系统,逐步建立全方位的公共安全网,健全公共安全体系,建设平安天水。
(一)纵深推进社会治安防控体系建设
以圈层查控、市域单元防控、治安要素管控为核心,积极创建全国社会治安防控体系建设示范城市,推动立体化、法治化、专业化、智能化社会治安防控体系建设,提升社会治安防控的整体性、协同性、精准性,提高对动态环境下社会治安的控制力。加强基层综治中心建设,建立市、县区、乡镇(街道)三级指挥调度平台,实现三级综治中心规范化建设全覆盖。完善社会治安联勤联动联防联控机制,优化防控力量布局。坚持专群结合,探索完善群防群治新模式。
(二)突出重点人群服务监管
健全重点行业和重点人员治安防控网,加强流动人口以及市域内社区矫正对象、吸毒人员、严重精神障碍患者服务管理,积极预防青少年违法犯罪,健全政府、社会、家庭三位一体的关怀帮扶体系。
(三)加强网络安全管理
全面加强网络安全保障体系和能力建设,积极引入各种配套的网络安全设备设施,建立异地容灾备份、网络应急响应、网络安全能力评估等机制。制订应对网络安全事件的应急预案,提升应急响应能力。深入推进信息安全、网络空间信息安全、自主可控安全、物联网安全等技术运用,提高网络安全监管能力。
(四)提高安全生产水平
坚持安全生产综合治理,构建安全生产长效机制。建立专业化的安全生产隐患排查和风险防控体系、科学化的企业本质安全体系、标准化的事故灾害防护设施体系。健全安全生产责任机制,严格落实企业主体责任,有效防范和坚决遏制重特大安全生产事故发生。加强道路交通、公共消防、工矿企业安全生产、危爆物品管理等重点行业安全监管,完善应急预案,强化应急演练,提高应急处置能力。完善煤电油气保障联席协调机制,建立健全电网大面积停电应急机制。
第三节 提升应急管理能力
加强重大风险评估和监测预警,提高公共事件风险管控和应急处置能力。
(一)构建应急管理体系
认真总结新冠肺炎疫情防控成功经验,建立健全公共卫生应急管理体系、重大疫情防控救治体系、疾病预防控制体系、生物安全风险防控和治理体系、应急物资储备调配保障体系、重大突发公共事件处置监管体系。建立多部门、多行业、跨区域协调联动机制,健全专兼结合、多位一体的应急救援力量体系,构建实战化、扁平化、合成化应急指挥模式。加强基层消防组织体系建设,加快消防基础设施及装备建设,建立战勤保障队伍,提升消防单位综合应急救援作战能力。加强森林火灾防控,强化隐患排查和宣传引导。
(二)强化食品药品安全管理
实施食品安全战略,形成严密高效、社会共治的食品安全监管和治理体系。深入开展全域创建食品安全示范城市活动,推进“食安天水”建设。加强药品生产流通全生命周期管理,强化疫苗、血液制品、特殊管理药品、国家基本药物等重点监管,提高食品药品安全保障水平。“十四五”期间,重点食品监督抽查合格率达到95%以上,基本药物全品种抽检覆盖率达100%。
(三)提升防灾减灾能力
加快构建与公共安全风险相适应、与国家安全相衔接的突发事件应急体系,健全防抗救相结合、常态减灾与非常态救灾相统一的防灾减灾救灾体制机制。完善重大疫情防控、重大自然灾害防控、突发事件预警信息发布机制,完善多元化应急资金保障机制,鼓励社会力量参与防灾减灾救灾工作。建设事故灾害防范教育体系,提高全民应急处置能力。健全气象灾害防御体系,提升公共和专业气象服务供给能力。
第十五章 完善民主法治,加强现代化治理体系建设
坚持和加强党的集中统一领导,完善人民民主政治制度,推进法治化政府、服务型政府建设,逐步实现治理体系和治理能力现代化。
第一节 加强党的全面领导
坚持党的集中统一领导,贯彻落实习近平新时代中国特色社会主义思想,增强“四个意识”、坚定“四个自信”、做到“两个维护”,全面落实党中央、国务院以及省委省政府决策部署。改进党委领导方式和执政方法,完善党委定期分析经济形势、研究经济社会发展战略、出台重大方针政策、确定基本思路和重点任务的工作机制。落实全面从严治党主体责任、监督责任,提高党的建设质量。全面贯彻新时代党的组织路线,提高各级领导班子和干部抓改革、促发展、保稳定的能力。启动实施市委党校迁建项目,健全教育培训常态化机制,打造忠诚干净担当的高素质干部队伍。
第二节 坚持和完善人民民主政治制度
发展社会主义民主政治,体现人民意志,保障人民权益,激发人民创造活力,用制度体系保证人民当家作主。
(一)坚持和完善人民代表大会制度
坚持党的领导、人民当家作主、依法治国有机统一,支持和保证全市人民通过人民代表大会行使国家权力;保证各级人大都由民主选举产生、对人民负责、受人民监督;保证各级国家机关都由人大产生、对人大负责、受人大监督;支持和保证人大及其常委会依法行使地方立法权、监督权、决定权、任免权。密切人大代表同人民群众的联系,更好发挥人大代表作用。加强人大对“一府一委两院”的监督,保障人民依法通过各种途径和形式管理国家事务、管理经济文化事业、管理社会事务。
(二)坚持和完善我国新型政党制度
坚持和完善中国共产党领导的多党合作和政治协商制度,发挥人民政协作为政治组织和民主形式的效能,健全政党协商经常性工作机制。发展基层民主,推动政协协商向基层延伸,保障人民群众知情权、参与权、表达权、监督权。加强人民政协专门协商机构建设,完善会议协商、约谈协商、书面协商等政党协商形式以及政协委员提案办理制度。加强各级政协基础工作和人员力量建设,健全委员联系机制,不断丰富协商民主实践。完善协商成果采纳和反馈机制。
(三)巩固和发展最广泛的爱国统一战线
牢牢把握大团结大联合主题,坚持大统战工作格局,充分发挥民主党派、工商联和无党派人士的优势作用,加强与党外知识分子、非公有制经济人士、新社会阶层人士的沟通联络。进一步发挥工会、共青团、妇联等人民团体的桥梁纽带作用,健全群团工作体系。做好侨务、港澳和对台工作。
(四)全面贯彻党的民族宗教政策
坚持和完善民族区域自治制度,以铸牢中华民族共同体意识为主线,深入持久开展民族团结进步创建工作,加大对民族地区发展的支持,保障少数民族合法权益。全面贯彻党的宗教工作基本方针,依法管理宗教事务,积极引导宗教与社会主义社会相适应,努力营造民族团结、宗教和顺、社会和谐的良好氛围。
第三节 推进新时代精神文明建设
坚持用社会主义核心价值观凝聚共识、汇聚力量,深入开展精神文明创建,提升公民的文明素质。
(一)加强新时代意识形态建设
坚持马克思主义在意识形态领域的指导地位,深入开展习近平新时代中国特色社会主义思想学习教育,推动形成适应新时代要求的思想观念、精神面貌、文明风尚、行为规范,推进马克思主义理论研究和建设工程。推动理想信念教育常态化制度化,加强党史、新中国史、改革开放史、社会主义发展史教育,加强爱国主义、集体主义、社会主义教育,弘扬党和人民在各个历史时期奋斗中形成的伟大精神。强化党对新闻宣传工作的领导,牢牢把握正确的舆论导向,加强意识形态阵地建设和管理,着力筑牢民心基础,积极稳妥做好重大突发事件和热点敏感问题的舆论引导。
(二)开展精神文明创建
坚持以社会主义核心价值观引领文化建设,围绕举旗帜、聚民心、育新人、兴文化、展形象的使命任务,实施文明创建工程,推进新时代文明实践中心建设。坚持“创城为人民、创城促发展”,深入开展群众性精神文明创建活动,不断提高市民文化道德素质,力争成功创建全国文明城市。健全志愿服务体系,广泛开展志愿服务关爱行动。
(三)弘扬社会主义文明新风尚
深入开展社会公德、职业道德、家庭美德教育,加强家庭、家教、家风建设,强化职业操守,鼓励劳动致富,培育奋发进取、理性平和、开放包容的社会氛围。加强青少年思想道德教育,帮助青少年树立远大理想、发扬关心助人的精神。弘扬诚信文化,推进诚信建设。提倡艰苦奋斗、勤俭节约,开展以劳动创造幸福为主题的宣传教育。加强网络文明建设,发展积极健康的网络文化空间。引导和规范公民文明养犬行为。深化全民国防教育,继续做好“全国双拥模范城”创建工作,巩固军政军民团结。
第四节 全面推进法治天水建设
全面落实依法治国基本方略,坚持和完善现代法治体系,坚持依法治市、依法执政、依法行政共同推进,法治天水、法治政府、法治社会一体建设,实现科学立法、严格执法、公正司法、公民守法目标。
(一)加强法治政府建设
全面学习贯彻落实习近平法治思想,坚持依宪治国、依宪执政,深入推进依法行政,打造规则明确、制度统一、落实有力的法治环境,建设法治政府。深化行政执法体制改革,落实行政执法主体责任,合理配置执法力量,健全社会公平正义法治保障制度。坚持把依法治市的工作重点放在基层,增强基层守法执法意识。严格执行重大行政决策法定程序,推进依法科学民主决策。加强对行政处罚、行政强制事项的源头治理,全面推行行政执法“三项制度”和行政柔性执法制度,严格规范公正文明执法能力和水平。
(二)加强法治社会建设
深化司法体制综合配套改革,处理好执法司法供给与需求、质量与效率的关系,推进司法责任制落实,完善审判权、检察权运行和监督机制,促进公正司法,提高司法公信力。编制实施“八五”普法规划,加强法治宣传教育,增强全社会特别是各级党政机关以及领导干部尊法学法守法用法观念。深入学习宣传宪法、《民法典》等法律法规,树立宪法意识、恪守宪法原则、弘扬宪法精神、履行宪法使命。加强地方立法工作,贯彻实施《天水市古树名木保护条例》《天水市城区引洮供水工程设施保护条例》等地方法规。强化全社会的法治思维,增强人民群众对法治的认同感、敬畏感,建立覆盖城乡、便捷高效、均等普惠的公共法律服务体系。
第五节 完善党和国家监督体系
坚持把党的监督贯穿于“十四五”经济社会发展全过程,把完善权力运行和监督制约机制作为实施规划的基础性建设,加强对“十四五”规划确定主要政策、重大任务落实的监督和监察。健全党和国家监督体系,以党内监督为主导,推动各类监督有机贯通、相互协调、形成合力。推进纪律监督、监察监督、派驻监督、巡察监督统筹衔接,形成决策科学、执行坚决、监督有力的权力运行机制。健全人大监督、民主监督、行政监督、司法监督、群众监督、舆论监督制度,发挥审计监督、统计监督职能作用,健全信息沟通、线索移送、措施配合、成果共享等工作机制,以强有力的监督,确保党的路线方针政策和各项决策部署在我市贯彻落实。
第六节 加强党风廉政建设
严格执行党风廉政建设责任制度,落实党风廉政建设主体责任、第一责任人职责和“一岗双责”,持之以恒抓好党的作风建设,落实中央八项规定及其实施细则精神和省市有关规定,持续整治“四风”,特别是形式主义官僚主义问题,切实为基层减负。强化政治纪律和组织纪律,严格廉洁纪律、群众纪律、工作纪律、生活纪律。深入推进反腐败斗争,坚持无禁区、全覆盖、零容忍,一体推进不敢腐、不能腐、不想腐,为经济社会高质量发展营造风清气正的良好政治生态。充分运用互联网学习平台,推广“互联网+”与廉政教育模式。
第十六章 建立保障机制,确保规划全面顺利实施
健全规划实施机制,强化规划分类指导、组织落实、目标考核、监督评估等制度保障,突出高质量发展指标、各项约束性指标落实,确保“十四五”规划各项目标任务顺利实现。
第一节 落实统一规划体系
建立以总体规划为统领、国土空间规划为基础、专项规划和区域规划为支撑的全市统一规划体系,全面分解落实国家、省、市重大任务、主要指标、重大项目。切实发挥规划纲要战略导向作用,加强各级各类规划与规划纲要的统一衔接,与规划纲要不一致的,应根据规划纲要进行适时调整或修编,形成全市规划“一张蓝图”。
第二节 完善规划实施机制
强化年度计划与规划衔接。各县区、各部门要按照职责分工,将规划确定的重点任务、重大项目、主要指标纳入年度计划,明确责任和进度要求,细化工作举措,加强组织实施,确保指标任务顺利实现。约束性指标和公共服务、生态文明等领域任务,要纳入各县区、各部门目标综合考核体系。
强化财政金融政策对规划的保障支撑。加强财政预算与规划的衔接协调,财政性资金优先投向规划明确的重点领域和薄弱环节。金融监管部门要积极引导信贷资金、股权融资、债券融资等金融要素,重点支持规划确定的重大政策、重大改革、重大项目。
强化规划动态调整和修订机制。未经法定程序,不得随意调整变更各类规划。规划纲要确需调整修订,须经市委市政府审定同意后,报市人大常委会审查批准;专项规划相应进行调整修订,报原审批主体批准。
第三节 加强规划评估考核
强化规划实施评估。完善规划监测评估制度,加强对规划实施情况的分析判断,规划编制部门要组织开展规划实施年度监测分析、中期评估和总结评估,各县区、各部门加强对本级规划、专项规划实施的监测,鼓励第三方参与评估,强化监测评估结果应用。
强化规划实施监督与考核。充分发挥党统揽全局的核心作用,加强党对规划实施各领域各方面各环节的监督。规划实施自觉接受人大、审计和全社会监督,落实重大事项报告制度,定期将规划实施情况向市人大常委会报告、向市政协通报。由市政府组织开展中期评估,提交人大常委会审议,规划纲要实施情况纳入各级领导班子、领导干部考核评价体系。加大对经济工作完成情况的考核考评,按照城市化地区、农产品主产区、生态功能区定位,合理确定考核目标指标。
实现“十四五”规划和二〇三五年远景目标,使命光荣,任务艰巨,前景光明。全市上下要紧密团结在以习近平总书记为核心的党中央周围,在市委市政府的坚强领导下,坚定信心,攻坚克难,勠力同心,顽强奋斗,加快建设幸福美好新天水,在全面建设社会主义现代化新征程中谱写崭新篇章。
1、凡注有“新天水讯”的稿件,均为天水日报社版权稿件,未经许可不得转载或镜像;授权转载必须注明来源为“新天水”,并保留“新天水”电头。
2、凡注明为其它来源的信息,均转载自其它媒体,转载目的在于传递更多信息,并不代表新天水客户端(网站)赞同其观点和对其真实性负责。