2021年3月天水楼市简报
2021年3月天水楼市简报
新天水讯 据天水房产网独家报道:四时最好是三月。三月的天水风和日丽,和煦暖心,三月的天水楼市沉闷尽退,惊喜更迭。除万达天御四期中央公馆盛大开盘外,天水恒大温泉小镇、中海·铂悦府、宏昇尚府、保利·堂悦、世茂·云海郡,五大项目开启加推或认筹,并相继释放出“钜惠”政策,一时间天水楼市热闹非凡风头无两。
足以与楼盘劲销平分秋色的是土地出让,三阳川片区613亩大宗土地再度被本土巨头恒顺地产成功摘得、稀缺的主城黄金地段四宗土地接连挂牌,打破了近几年天水土拍记录,引起天水地产人的广泛讨论。与此同时,保利·和光尘樾奠基开工、令牌·玖号院城市展厅亮相、天水之间保障性住房获用地许可、伏羲庙景区安置房采购68套商品房、解一分校建设规模曝光、罗玉中学即将扩建等重磅信息相继来袭,催热了三月的天水楼市。以下是天水房产网为您带来的3月天水楼市简报。

一、新房价格
本月两区在售楼盘共计43个,其中秦州区21个,麦积区22个。从数量上看,本月在售楼盘减少了3个楼盘,尚真印象、天麟·名城苑、保利·上河雅颂三大项目已清盘收官;从总体价格走势来看,受三月销量上升的影响本月部分项目均价进行了上调,天水万达天御四期凭借过硬的品牌实力和销售口碑,超越一期价格,以14200元/㎡领衔全城。另外,除嘉元·观澜国际、秦都·悦榕湾以及恒大温泉小镇均价略有上涨外,其他项目价格均保持不变。
以下为3月份两区在售楼盘当期价格及相关信息。
1.秦州区

2.麦积区

二、优惠政策
经历了2月无法返乡置业的力不从心后,3月的天水楼市终于重启畅销模式。从本月天水各大项目的优惠政策来看,几乎还只是延续2月的既有政策,从数量上看,除已清盘的项目外,秦州区新增2个楼盘优惠政策(金恒·天悦府、御福苑于3月开启诚意登记),麦积区则保持不变。
其中,秦州区仅有天水万达广场·天御四期、中海·铂悦府释放最新优惠政策,麦积区本月则仅有恒大温泉小镇更新了优惠政策。
以下为3月份两区优惠楼盘优惠详情统计。
1.秦州区

2.麦积区

三、楼市热点
(一)开盘项目
阳春三月,天水楼市终于拨开疫情的雾霾,迎来了农历春节后的首个开盘项目。3月27日,万众瞩目中,万达天御四期中央公馆盛大开盘,数百组客户蜂拥而至,现场座无虚席,人气火爆。天水现象级网红大盘重磅诞生,再次验证了万达强大的品牌号召力。

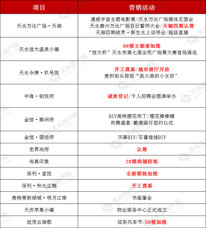
(二)营销动态
进入三月,天水楼市有点“雨后春笋”的味道,营销活动和供应量都迎来高峰。从数量上看,天水万达广场·天御以7大营销活动再次领衔天水楼市。与此同时,天水恒大温泉小镇、中海·铂悦府、宏昇尚府、保利·堂悦、世茂·云海郡相继开启加推或认筹,天水房源供应量再度扩充。
值得一提的是万众期待的保利天水第四子、秦州区第二大项目——保利·和光尘樾于3月27日开工奠基,这意味着保利“和光系”高端人居项目正式落地,而期盼已久的保利·时光印象也将与保利·和光尘樾一起为天水人民带来更有品质的智慧人居。同日,天水令牌·玖号院城市展厅的开放,揭开了令牌秦州区首作的神秘面纱。除此之外,尚真印象、天庆苹果小镇、世茂云海郡等热门品牌项目也于本月出现了最新动态。

四、3月最受关注楼盘TOP10
万物更新始于春,3月最受关注楼盘Top10榜单变动颇多,除天水万达广场凭借四期开盘热度依旧蝉联榜首的位置之外,其余2—10位次大洗牌。受3月27日声势浩大的千人招聘会的辐射效应,本月中海·铂悦府以4448个点击量冲入榜单前三甲,位居第二。动作频频的金恒·国悦府,终于将活动热度与话题成功转换为流量,成功上榜稳居榜单第三。蝉联榜单第二位数月的湖畔雅居二期排名顺移至第四。保利·堂悦凭借着全新楼栋加推重新进入TOP10榜单,位居第六。除保利·堂悦外,本月新上榜的项目还有恒顺阳光城·翡丽湾,而上月排行第8位的东方尊裕于本月滑出榜单。

五、土拍市场
1.新成交土地7宗
本月天水两区五县共成交7宗土地,成交数量较上月略有缩减。土地性质均为商住用地,主要集中分布在麦积区(4宗)及武山县(3宗)。
其中值得一提的是,继2月摘得326.5亩土地正式进军三阳川新区后,仅隔一个月,恒顺地产再度抢抓机遇精准发力,于3月8日成功摘得麦积区三阳川片区四宗土地约合613亩,截止目前恒顺地产在三阳川新区的土地储备已近千亩。近年来三阳川片区建设步伐持续加快,发展潜力及商业价值日渐走高,而本土巨头摘得大宗商住用地,将在一定程度上为该区域的发展再度加码。

2.新挂牌土地8宗
3月天水市共计8宗土地释放,土地性质分别为商住用地(4宗)、居住用地(1宗)、商业设施用地(1宗)、商业办公用地、工业用地(1宗)。秦州区、武山县供应土地数量各占4宗,其中秦州区供应面积最大,共55.02亩。
经历过供应显著缩量的一二月,天水楼市终于在本月迎来了农历新年后的秦州区首次挂牌。本月秦州区挂牌出让的四宗土地均为城区核心地段,可以说是不可复制的优质地块。尤其值得一提的是,伴随着土地挂牌,曾在2020年年底掀起热议浪潮的天水迎宾馆城市更新项目也更新了动态。我们可以从招拍信息中看到:2021-7号宗地规划方案中须预留2600平方米商业用房,建成后无偿交给政府拆迁主管部门作为该片区拆迁安置返迁用房。
另外,公告中表明2021-8号地块必须配套五星级酒店,这也意味着天水市建馆最早,接待规模最大的园林式宾馆——天水迎宾馆原址将迎来更高规格的酒店建筑。而大众路图书馆片区黄金地块的腾挪出让,也将为天水带来一座新的商业办公建筑。

六、商品房规划许可公示
1.保利最纯正高端产品【保利·和光尘樾】落地金家庄
2021年3月19日,天水市自然资源局发布保利·和光尘樾建设用地规划许可证。许可证对项目的选址、用地面积等重要信息进行了公示。这标志着保利天水第四子、秦州区第二个项目案名正式公布,也意味着万众期待的保利金家庄片区项目即将启幕。

2.总建面约18.28万㎡ 天水南站万达广场住宅项目更新动态
2021年3月10日,天水市自然资源局发布天水南站万达广场住宅项目(A-10、A-11地块)建设工程许可证,建设规模为182869.48平方米(地上152616.98平方米、地下30252.5平方米)。

七、地产招聘
1.令牌集团直招:天水项目招募销售精英 寻找心怀梦想的你!
招聘岗位:销售主管1名+渠道主管1名+置业顾问10名+渠道专员10名
2.【天庆集团】2021年营销中心招聘啦!在这里发现新自己!
招聘岗位:
兰州区域+策划主管+文案策划+平面设计+置业顾问
榆中区域:置业顾问
天水区域:销售部长+置业顾问+按揭专员
3.海纳英才 共创未来|中海地产天水公司2021年集中海纳日
招聘岗位:
营销类
营销策划+置业顾问+内业管理+签约管理+渠道拓客
工程类
土建工程+机电工程+工程监理+土建合约+机电合约
运营类
运营管理+报建管理
设计类
建筑设计+景观设计+机电设计
综合类
人力资源+行政管理财务类
财务类
财务管理+会计管理+出纳管理
物业类
案场主管+形象安管+水吧客服
4.七里墩全新项目盛启在即 甲方直聘职等你来!
销售主管(1名)+置业顾问(15名)
5.多重岗位“职”等你来 秦安商业新地标独家运营商高薪诚聘
招商、运营岗
招商总监/经理/专员+设计美工文案维护+营运总监/经理/专员+客服卡部录入文员+企划总监/经理/专员
行政、工程岗
行政总监/经理/专员+出纳/会计/结算+物业总监/经理/专员+信息总监/经理/专员+财务总监/经理/专员收银/保安/内勤消防/水暖/空调/强弱电/电梯工+司机(驾龄5年以上,有商务车驾驶经验者优先)
八、棚改基建
1.罗玉小区西区、东区安置补偿协议签订工作火热进行中
在广大被征收户的积极参与和共同见证下,2月27日至3月1日、3月5日至3月7日先后顺利完成了罗玉小区西区1100多户和罗玉小区东区1200多户的选房工作。
2.北山棚改安置房最新进展:争取6月底前完成竣工验收及移交
为了确保广大住户能早日入住新居,天水不动产储备有限公司正在积极督促星光房地产公司,近期内将启动室外配套工程(小区绿化、路面硬化、管网铺设连接)建设,争取6月底前完善安置房竣工验收及移交相关事宜。
3.1408套住宅、1440个车位 玉兰小镇棚改项目施工进入倒计时
2021年3月18日,天水市公共资源交易中心发布天水甘泉玉兰小镇棚户区改造项目-小区道路、商铺台阶 、楼栋单元门牌号等零星工程施工招标资格预审公告。这也意味着玉兰小镇棚改进入施工倒计时阶段。
4.西关二期项目初步定于2021年10月开展征收安置工作
近日有市民在领导留言板上对西关二期棚改项目的最新进度进行了咨询,3月5日天水市名城保护投资发 展有限公司对此进行了答复。根据答复内容,天水古城西关片区综合保护与利用项目二期解放路以南片 区二期项目(解放路以南片区)因征收安置条件不具备,初步定于2021年10月开展征收安置工作。
5.平南片区棚改全面开建 幼儿园及室外配套附属工程4月开工
秦州区平南片区棚户区改造项目 A-1 地块室外配套附属工程建设地点位于秦州区平南镇平南村,工程 内容包括室外配套附属工程为人行道、消防水池、变电站等。项目概算总投资1900万元,计划工期1年 ,预计将于2021年4月底开工建设。
6.伏羲庙景区项目安置房进展:采购商品房68套 合计面积0.87万方
被征收户51户,证载总面积3183.24平方米。该项目经前期入户征求意见,被征收人一致要求就近安置。为了确保房屋征收工作顺利进行,经我局实地考察,天麟·名城苑小区符合征收安置需要。
7.新建教学楼、科技楼、报告厅等校舍 解一分校玉润小学建设规模曝光
伴随着城西建设的加速,永佳、福田、金恒等房地产开发商相继涌入,基础教育建设也受到该片区 更多人的关注。近日,天水市自然资源局发布天水市解一分校玉润小学项目用地预审与选址意见书,意 见书对该学校的建设位置及用地规模进行了简要的介绍。
8.选址确定!天水市两所基础教育学校预计扩建5763平方米
今年,天水市教育工作将聚焦社会普遍关注的热点难点问题,将实施主城区义务教育学位增建工程。3 月24日,天水市自然资源局发布天水市罗玉中学扩建项目及麦积区龙园小学综合楼建设项目建设用地预 审与选址意见书。意见书对项目的拟选位置、用地面积等基本信息进行了介绍。两所学校的扩建也意味 着城区教育资源将得到进一步扩充。
9.用地15.6万方选址秦州新城 天水市再添重点教育项目
继天水秦州区委党校新校项目选址窝驼村后,3月29日,天水市自然资源局发布天水市委党校新校区建设项目建设用地预审与选址意见书,据公示信息显示,市委党校选址秦州新城田家庄片区。而两大党校新项目的落地,也将为蓬勃发展中的秦州新城注入新的活力。
10.总建面19万方配套幼儿园及停车库 天水市将新添13栋保障性住宅楼
2021年3月10日,天水市公共资源交易中心发布秦州区宜居家园保障性住房小区项目5#-17#楼、幼儿园及地下车库施工招标资格预审公告,该项目已由相关部门批准建设,现已具备招标条件,进行公开招标。招标公告对工程的概况、建设时间地点、概算资金等重要信息进行了介绍。
11.天水市新添一经济适用房项目 用地3.55万方选址首度公开
2021年3月24日,天水市自然资源局发布甸子雅居经济适用房项目建设用地预审与选址意见书。意见书 对项目的选址位置、用地面积等基本情况进行了介绍。
12.总用地50万方包含商业设施 天水市再添大型保障性住房项目
2021年3月24日,天水市自然资源局发布天水之间居住小区项目(2020-127号——2020-136号宗地)建 设规划用地许可证。该项目由天水市人民政府批准,天水保障性住房建设发展有限公司用地建设。项目 位于天水市秦州区太京镇李家台子村片区,总用地面积为500774平方米,其中居住兼容商业用地8宗, 商业设施用地1宗,用地面积为25288平方米。
13.1层商业、2栋住宅、130个停车位 天水市中心区域新增利民项目
021年3月26日,天水市公共资源交易中心发布北园子片区9、10号楼项目EPC总承包资格预审结果通知 书。并对项目的建设规模、投资预算、工期要求等基础信息进行了公示。项目地上部分由1栋18层住宅 (10#)、1栋24层住宅(9#)以及1层沿街商业网点组成。1层为商业网点,2层以上为住宅,地下部分 为1层,含小型车汽车库、设备用房、人防工程。地下机械停车位共130个。
14.最新一轮老旧小区改造提上日程 45个小区名单及规模曝光
3月12日,天水市公共资源交易中心发布麦积区多个老旧小区改造项目施工招标资格预审公告 ,主要对麦积区45个老旧小区,3584户居民,91栋住宅楼外墙面、小区道路、排水管网、小区绿化、照明、围墙、大门、环卫等基础设施进行提升改造,改造总建筑面积约为30.92万平方米,项目投资总额1.7亿元。
15.总投资748.45亿元 2021年天水市计划启动实施55个城建项目
2021年我局计划启动实施的项目共计55个,总投资748.45亿元,年度计划51.84亿元。其中续建项目17个,总投资141.97亿元,年度计划22.87亿元。新建项目16个,总投资272.53亿元,年度计划28.96亿元。重大前期项目22个,估算总投资333.94亿元。
16.建设内容相继曝光 南北两山片区基础设施建设投资超百亿
天水市乡村振兴南北两山片区基础设施PPP项目初步设计已由天水市发展和改革委员会以天发改工交【2020】82 号、天发改社会【2020】287号文件批准建设,项目业主为天水中铁弘兴建设有限公司,建设资金为政府和社会资本合作模式(PPP 模式),招标人为天水中铁弘兴建设有限公司。
九、民生热点
1.天水市举行2021年全市重大项目集中开工复工动员大会
3月16日下午,2021年天水市重大项目集中开工复工动员大会在天水经济技术开发区举行。市委书记王锐宣布东旭集团天水高端装备产业园等173个重大建设项目集中开工复工。
2.2021年甘肃省省列重大项目出炉,涉及天水的有………
3月24日,记者从甘肃省发改委重点项目建设管理处(省政府重大项目建设管理办公室)了解到,日前 2021年甘肃省省列重大项目投资计划已经省政府审定,共208个项目。其中,计划新开工项目70个,续 建项目116个,预备项目22个。
3.占地面积57亩容纳1800名学生 新建天水育生中学玉泉分校正式投用
新建成的玉泉中学是一所设施一流,环境优美的学校。学校占地面积57亩,教学楼和实验楼建筑面积1.7万㎡,建成300米环形跑道塑胶操场,配备足球场和篮球场。
4.2所小学+3所幼儿园 成纪新城“教育中坚力量”选址确定
天水市教育局在人民网领导留言板上答复成纪新城的孩子读中小学不方便的问题时,对成纪新城即将建设的两所小学的选址进行了公布:预计将在成纪新城专科医院西侧的教育储备用地新建一所小学,在和谐家园孙家坪大桥附件的教育储备用地新建一所小学。
5.13栋726户 盛源小区、运输公司家属楼老旧小区改造最新进展曝光
受冬季施工影响,大部分工程达不到施工条件,造成项目进展缓慢。我局已要求施工单位、监理 单位加强项目管理,增加施工人员,加快施工进度,尽量将给居民生活带来的不便降至最低。
6.羲通公交IC卡线上充值功能上线!微信小程序操作攻略来啦
天水羲通公交旅游集团为了增加公交IC卡充值方式, 方便乘客给IC卡充值,经过前期测试,天水龙城一卡通自助服务功能于3月1日正式启用,使用微信小程序就可以给羲通公交IC卡充值了。
7.秦州区开展亲睦里、后寨、自治巷区域内违建整治
按照秦州区委、区政府的统一安排部署,秦州区综合执法局牵头、部门联动,历时15日对亲睦里、后 寨、自治巷区域内私自建设且存在重大安全隐患的彩钢房开展集中整治,完成宣传发动、排查摸底、违 法性认定、法律文书下发等工作。
8.天水职教园区“城市之眼”预计4月份全面封顶
目前,职教园区标志性建筑物城市之眼正在紧张施工中。高度有85米,总共24层,目前已经建到了第 13层,预计4月份全面封顶。采用的是钢结构装配式的工艺,后期会有一台观光电梯到顶层,能够看到 天水市职教园的全貌。
9.天水14个小区及13家单位达到园林式居住区/单位(校园)命名标准
恒顺锦润悦府等14个小区和天水市第三中学等13家单位各项指标达到天水市园林式居住区、园林式单位(校园 )标准。
10.全长40米宽30米 罗玉河五中车行桥建设工程更新进展
工程已于2020年10月8日进场施工,目前已完成钢筋笼编制及混凝土板预制、桥体承台施工。
11.孟晓龙调研新华印刷厂、藉河大桥等秦州区重大项目开工复工情况
孟晓龙一行先后来秦州热源厂、天水新华印刷厂搬迁征迁区域、现代物流园项目区、天水职教园、藉河大桥项目现场及秦州大道沿线,实地了解了各项目规划设计、土地征收补偿、资金配套及开工复工等情况。
12.天水市人民公园立体停车库计划今年5月完工
天水市人民公园立体停车库项目自2月20日复工以来,施工进度有序推进 ,目前该项目已经完成了整个工程量的85%以上,即将进行设备的安装,预计在5月底完工。
13.三路两桥、818套住房等天水国际陆港城基础设施建设最新进展
甘肃天水国际陆港城是省市列重点项目,基础设施建设作为目前工作的重中之重,正在快速推进中。
14.天水军民合用机场迁建工程建设进展如何?王锐 王国先现场调研
3月24日,王锐、王国先一行来到秦州区中梁镇天水机场迁建工程地基处理试验段建设现场,实地察看 并听取相关部门和项目建设单位的汇报,现场协调解决存在的问题和困难。
15.世茂国际生态城、天水中心、欧亚达家居……这些项目最新进展!
近期,随着秦州区一系列重大项目全面复工复产,企业加足马力开工生产,抓进度,提质量,要效益, 助力全区经济发展,赢得“开门红”。
17.“两廊六园”建设即将全面完成,天水人又有好去处
自2019年以来,秦州区逐步实施了以南山生态景观长廊、北山生态景观长廊和南山牡丹生态园、北山连 翘生态园、北山月季生态园、孙家坪柿子生态园、太京石榴生态园、藉河北路樱花生态园为主体的城区 南北两山“两廊六园”生态园林景观。
十、楼市综述
五县两区173个项目集中开工,拉开了2021年城市基建的大幕,这些项目的相继启动为天水市项目建设和固定资产投资实现了良好开局。在各县区集中开工的上百个项目中,涵盖棚户区改造、生态环境保护建设、市政基础设施建设、交通水利、产业发展、城市功能完善等多个方面,项目投资规模大、辐射带动强、社会效益好,对于完善城市服务功能、改善城乡发展条件都将起到积极作用。
与城市基建大力发展相对应的是,2021年3月新项目入市速度明显加快。令牌秦州区首作令牌·玖号院与保利深耕天水第四个项目保利·和光尘樾,两大项目伴随着集中开工的热潮一齐入市,释放出了最新动态。而风头无两的岷山厂片区万达·天御四期、中海·铂悦府也于本月更新了两大项目状态,万达·天御四期中央公馆盛大开盘、中海·铂悦府高调招聘。短短一天间便有四个项目更新动态,楼市一扫前几月的沉闷。另外从本月TOP10榜单中可知,类似金恒·国悦府、保利·堂悦等新项目开始走上天水楼市舞台,诸多曾经的明星楼盘随着库存量的逐渐减少开始淡出购房者的视线,新生代楼市力量开始崛起。
除基建和商住项目外,本月楼市另一大特点便是土地出让。3月天水市共有8宗土地出让,其中秦州区商住用地共计4宗,认真研究这几宗土地不难发现,宗地均属于主城核心区域。受天水市地形影响,主城区内的土地向来稀缺且昂贵,近年来在政府政策引导以及购房者理念的革新下,天水楼市建设重心也在逐渐向周边转移,但此次城芯土地的出让,也释放出主城焕新力度加快的信息,让我们对天水城区楼市的未来更加充满信心。八大新区规划已有数年,目前成纪新城、秦州新城等新区日渐规模,而在本土实力房企恒顺的进驻与加持下,三阳川片区也必将加速发展。天水未来城区间界限必然会越加模糊,多中心的商业格局指日可待。
1、凡注有“新天水讯”的稿件,均为天水日报社版权稿件,未经许可不得转载或镜像;授权转载必须注明来源为“新天水”,并保留“新天水”电头。
2、凡注明为其它来源的信息,均转载自其它媒体,转载目的在于传递更多信息,并不代表新天水客户端(网站)赞同其观点和对其真实性负责。