甘肃省2021年下半年中小学教师资格考试(面试)报名公告
甘肃省2021年下半年中小学教师资格考试(面试)报名公告
根据《教育部办公厅关于进一步扩大中小学教师资格考试与定期注册制度改革试点的通知》(教师厅〔2015〕3号),2015年上半年开始我省实施中小学教师资格国家统一考试(简称NTCE)。具体实施按照甘肃省教育厅印发的《甘肃省中小学教师资格考试工作实施细则(试行)》和《甘肃省中小学教师资格定期注册制度实施细则(试行)》(甘教厅〔2015〕56号)进行。
NTCE考试分笔试和面试两部分,笔试合格方可参加面试,笔试和面试均合格者由教育部考试中心颁发NTCE考试合格证明。NTCE笔试单科合格成绩有效期2年,考试合格证明有效期3年。
按照教育部考试中心《关于2021年中小学教师资格考试考务相关事项的通知》(教试中心函〔2020〕115号)统一部署,现就我省2021年下半年NTCE面试工作公告如下:
一、报名
(一)报考学段及学科
目前,NTCE开考五个学段,即幼儿园、小学、初中、高中和中职(含文化课、专业课、实习指导课3类)。各学段学科分类如下表:


(二)报考对象及条件
1.报考人员基本条件:
①具有中华人民共和国国籍;
②遵守宪法和法律,热爱教育事业,具有良好的思想品德;
③符合申请认定教师资格的体检标准;
④符合《教师法》规定的学历要求。普通高等学校在校三年级以上学生可凭学校出具的在籍学习证明报考。
2.属地管理要求:申请人应在户籍关系或人事关系或学籍关系(在校生)所在地报名参加教师资格考试。
根据《教育部关于取消一批证明事项的通知》(教政法函〔2019〕12号)文件精神,申请中小学、幼儿园教师资格考试和认定时提交的工作单位或者人事关系证明,改为居住证。具体属地管理要求,按当地教育考试招生机构报名实施方案执行。
3.在内地(大陆)学习、工作和生活的港澳台居民。
凡遵守《中华人民共和国宪法》和法律,拥护中国共产党领导,坚持社会主义办学方向,贯彻党的教育方针,根据自愿原则,可参加中小学教师资格考试。
4.学历要求:
①报考幼儿园教师资格的,应当具备幼儿师范或者其它中等专(职)业学校师范教育类专业毕业及其以上学历;
②报考小学教师资格的,应当具备中等师范或者其它中等专(职)业学校师范教育类专业毕业及其以上学历;
③报考初中教师资格的,应当具备高等师范专科学校或者其它大学专科毕业及其以上学历;
④报考高级中学和中等职业学校教师资格的,应当具备高等师范院校本科或者其它大学本科毕业及其以上学历;
⑤报考中等职业学校实习指导教师资格的,应当具备中等职业学校毕业及其以上学历,并具有相当助理工程师以上专业技术职务或者中级以上工人技术等级。
5.其它否决条件:
①被撤销教师资格的,5年内不得报名参加考试;
②受到剥夺政治权利或故意犯罪受到有期徒刑以上刑事处罚的,不得报名参加考试;
③曾参加教师资格考试有作弊行为的,按照《国家教育考试违规处理办法》的相关规定执行;
④不符合报考条件投机报考的,后果自负(后期申请认定教师资格时,其考试成绩无效)。
6.报考面试的先决条件:相应类别笔试科目全部合格并在有效期(2年)之内。
(三)报名日程安排及考试收费标准
2021年下半年NTCE面试注册报名时间为2021年12月9-12日;网上审核时间为12月9-14日17时;网上缴费截止日期为12月15日24时。NTCE面试考试费收费标准为280元/人次(依据《甘发改收费〔2017〕840号》文件)。
(四)报名方式及流程
面试报名采取网上报名(网报地址为http://ntce.neea.edu.cn)方式,分为三个环节:①网上注册报名;②现场审核确认;③网上缴费确认。
1. 面试报名简易流程:
考生从报名网站首页“网上报名(甘肃)”入口点击进入报名登录页面→注册→登录网上报名系统→面试报名→选择考区(市、州)→选择学段类别→选择学科→完成网上填报报名信息→前往现场审核→审核通过考生再次登录网上报名系统在线支付考试费(完成面试报名确认)→安全退出。
2. 报名具体步骤如下:
第一步,登录。登录NTCE网站(http://ntce.neea.edu.cn)。
第二步,注册。注册时要求考生填写姓名、选择证件类型、填写证件号码等信息。完成注册后,按照流程先签署《诚信考试承诺书》(电子版),承诺遵守考试纪律,违反考试纪律时,按照《国家教育考试违规处理办法》接受考试机构的处理;再填写个人信息、上传电子照片。

第三步,填报。考生应按户籍关系或人事关系或学籍关系(在校生)所在地选择考区,根据本人所学专业选择报考与笔试对应的面试学段类别和学科。现场审核确认前,考生可修改网上已填报信息,审核确认后填报信息不得修改,信息填报错误由考生本人负责,如“准考证”上的“姓名”和“身份证号”信息与“居民身份证”上不一致,不得参加考试。
第四步,审核。考生本人须在规定日期内,携带本人学历证明(或在籍学习证明<附样本>)、身份证及户口本或居住证(非在校生)原件,前往填报时所选考区市级教育考试机构指定地点(附各考区教育考试机构地址及联系电话)接受现场审核,办理报考信息签字确认手续。逾期不再受理,并按自动放弃报考处理。如审核不符合报考条件,则填报信息无效。
第五步,缴费。现场审核通过后,网上缴费确认截至日期前,考生可再次登录NTCE网上报名系统,查看审核结果并按照系统提示进行在线支付考试费(附面试网报在线支付流程图及在线支付银行列表)。缴费后考生可在网上报名系统中查询报名是否成功。未经审核或审核不通过的考生,不能网上支付考试费。逾期未在网上缴纳考试费的考生,报名系统将视其为放弃报考,并自动注销该生当次报考信息。
3.面试网报在线支付流程图

4.报名在线支付银行列表

5.全省各考区教育考试招生机构地址及联系电话

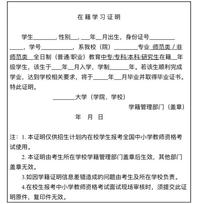
6.在籍学习证明(样本)

(五)中职学段考生的报名
中职学段中,文化课类考生(除心理健康教育目科)跟其他学段考生一样仍按所属考区报名,而专业课和实习指导课类考生一律按兰州考区网上报名,到兰州市教育考试招生机构指定地点接受现场审核确认,并在兰州参加面试。凡中职(专业课和实习指导课)考生网上填报到兰州以外考区的,相应考区不予审核通过。
(六)小学、初中、高中、中职学段心理健康教育考生的报名
小学、初中、高中、中职学段中,心理健康教育学科类考生一律按兰州考区网上报名,到兰州市教育考试招生机构指定地点接受现场审核确认,并在兰州参加面试。凡小学、初中、高中、中职学段“心理健康教育”的考生网上填报到兰州以外考区的,相应考区不予审核通过。
(七)小学学段小学信息技术、小学全科考生的报名
小学学段中,小学信息技术、小学全科类考生一律按兰州考区网上报名,到兰州市教育考试招生机构指定地点接受现场审核确认,并在兰州参加面试。凡小学学段“小学信息技术”“小学全科”的考生网上填报到兰州以外考区的,相应考区不予审核通过。
二、获取准考证
成功报名的考生可于考前一周内(即2022年1月3-9日)登录网上报名系统自助下载打印准考证。确有困难无法打印者,可到所属考区教育考试招生机构申请免费打印领取准考证。
三、疫情防控
(一)签署“声明书”,填写“体温自我监测登记表”
登录“甘肃省教育考试院官网”(http://www.ganseea.cn/)进入通知公告栏目下载并打印《2021年下半年中小学教师资格考试(面试)考生健康情况声明书》及《2021年下半年中小学教师资格考试(面试)考生考前14天体温自我监测登记表》,考前14天考生须每日做好身体健康监测,记录体温,如实填写个人健康信息。
(二)申领“绿码”
通过微信公众号“甘肃省卫生健康委员会”实名申领健康码(简称“绿码”)。搜索“甘肃省卫生健康委员会”→关注“甘肃省卫生健康委员会”公众号→点击“出行码”→点击“健康出行码申领”→按要求如实填报→点击“申领”→点击“确认提交”→面试审核时出示(现场确认)。
(三)境外、非低风险地区、疫情重点地区来甘返甘考生须进行核酸检测
现场审核、考试前14天内从境外或非低风险地区的来甘返甘考生,须全员接受新冠病毒核酸检测。疫情重点地区返甘的考生须进行14天居家隔离。考生须在进入考点时,提交由省内疾控机构或医疗卫生机构出具的7日内新冠病毒核酸检测报告(原件及复印件),方可进入考点参加考试。请考生尽早预约检测,务必于参加考试前取得核酸检测报告。
(四)做好日常防护,及时健康排查
现场审核、考前14天要做好自我防护,注意个人卫生,避免在国内疫情中高风险地区或国(境)外旅行、居住;避免与新冠肺炎确诊病例、疑似病例、无症状感染者及中高风险区域人员接触;避免去人群流动性较大、人群密集的场所聚集。若出现发热、干咳、乏力、鼻塞、流涕、咽痛、腹泻等可疑症状,有境外或中高风险地区活动轨迹或健康码为非“绿码”的人员,应按规定及时就医排查。
四、考试
2021年下半年NTCE面试日期为2022年1月8-9日,每生考前备课和正式考试时间各为20分钟,具体日程安排以本人准考证为准。考生须携带本人“准考证”和有效期内的“居民身份证”入场,“两证”缺一不可。如“准考证”上的“姓名”和“身份证号”信息与“居民身份证”上不一致,不得参加考试。
五、查询成绩
2022年3月1日开始,考生可登录NTCE网站(http://ntce.neea.edu.cn)通过“成绩查询”栏目查询面试考试成绩。如对本人考试成绩有异议,可在考试成绩公布后10个工作日内向所属考区市(州)教育考试招生机构提出复核申请。
六、合格证明
笔试和面试均合格的考生,自行登录中小学教师资格考试网(http://ntce.neea.edu.cn)通过“合格证查询”栏目查询、下载、打印PDF格式《考试合格证明》。该合格证明是申请认定教师资格的必要条件,有效期为3年。考生凭该证书即可到属地教育行政机构教师管理部门办理教师资格证书申报手续,并在其指导下通过中国教师资格网(http://www.jszg.edu.cn)提交申请。申报幼儿园和小学教师资格证的考生到县级教育局办理,申报中学和中职教师资格证的考生到市级教育局办理。
七、违规处理
对于考试过程中的违规行为,依照《国家教育考试违规处理办法》(中华人民共和国教育部令第33号)处理。
八、重要提示
1. NTCE考试不指定教材,有关《考试标准》和《考试大纲》等相关信息,请登录NTCE网站(http://ntce.neea.edu.cn)查询。
2.考生必须通过NTCE网上报名系统进行报名,并亲自到教育考试招生机构指定地点接受现场审核。考生应对本人所填报的个人信息和报考信息准确性负责,并现场签字确认。
3. 甘肃考区NTCE面试报名现场审核项目包括核验并确认考生身份、报考信息、报名条件。不符合报名条件而投机报考的考生,后果自负(在后期申请认定教师资格时考试成绩和合格证明将做无效处理)。
4.对于面试报名前需要重新进行注册、填报个人信息并上传个人照片的考生,重新注册操作不影响考生已获得的笔试成绩。注册上传照片将用于准考证和考试合格证明,请考生上传照片时遵守规范、慎重选用。
5.如考生忘记网报登录密码可通过网上报名系统提示操作,报名系统将把新的密码通过短信发送到考生报名时所填手机号码下。因此,考生在参加NTCE考试期间,切勿更换手机号码。
6.有关NTCE考试的其它通知信息,可关注登录甘肃省教育考试院网站(http://www.ganseea.cn)。
7.有关NTCE面试审核具体事宜,请考生提前关注所属考区教育考试招生机构官方网站相关通告。
来源:甘肃省教育考试院
1、凡注有“新天水讯”的稿件,均为天水日报社版权稿件,未经许可不得转载或镜像;授权转载必须注明来源为“新天水”,并保留“新天水”电头。
2、凡注明为其它来源的信息,均转载自其它媒体,转载目的在于传递更多信息,并不代表新天水客户端(网站)赞同其观点和对其真实性负责。