2023年甘肃普高招生艺术类专业统考时间确定
2023年甘肃普高招生艺术类专业统考时间确定
关于做好2023年甘肃省普通高等学校
招生艺术类专业统一考试工作的通知
各市(州)、东风场区教育考试招生机构(考试院、招办、中心),西北师范大学、西北民族大学:
根据《教育部办公厅关于做好2023年普通高等学校部分特殊类型招生工作的通知》(教学厅〔2022〕8号)和省招委会《关于做好2023年甘肃省普通高校招生报名工作的通知》(甘招委发〔2022〕35号)要求,现就做好我省2023年普通高等学校招生艺术类专业统一考试(以下简称“艺术统考”)有关事项通知如下:
一、报名与考试
艺术类考生须分别参加全国普通高校招生文化课考试和艺术统考。其中,艺术统考包括美术与设计学类(美术、书法、唐卡)、音乐学类(声乐、器乐、作曲)、戏剧与影视学类(广播电视编导、播音与主持艺术)、舞蹈学类和航空服务艺术与管理专业。
(一)文化课考试报名
凡符合普通高校招生报考条件的考生,均可参加艺术类专业报名。报考艺术类专业的进行高考文化课考试报名,后参加艺术类专业考试报名,在高考文化课报名时专业类别要选择为“艺术文”或“艺术理”。艺术类考生高考文化课考试报名时间为:2022年11月1日至25日。报名工作分为“网上报名”“现场确认”和“专项资格审查”三个阶段。
受疫情影响,2023年我省普通高考报名现场确认和考生资格审查工作尚未完成,为保障考生健康安全,便于考生安心备考,艺术统考考生考前不再进行现场确认和资格审查,考试结束后由各地另行通知现场确认和资格审查时间。
考生于2022年12月17日8:00- 18:00登录“甘肃教育考试易考通”微信小程序(以下简称“易考通”,扫码方式见附件3)进行打卡,打卡时将抓拍本人头像照片,并通过人脸识别技术与权威库进行比对,比对通过后,抓拍的头像照片将作为考试准考证照片使用。在考后现场确认和资格审查时,将再次逐一核查对比,确保“人照一致”。对资格造假、高考移民、冒名顶替、考试作弊等违规行为,将取消考试成绩和高考资格,并将违规事实记入考生本人高考诚信电子档案。
(二)艺术统考报名方式及时间
艺术统考采用网上报名、网上缴费、网上打印《报名登记表》、网上进行考务安排等。
1.报名时间
2022年12月10日8:00至12月15日18:00。
2.报名网址
甘肃省教育考试院网站(https://www.ganseea.cn或https://art.ganseea.cn),根据网站提示进行报名并在线缴费。报名时间截止后不再安排补报。网上报名缴费成功后随即开展各项考务安排,不参加考试不予退费。
3.打印《报名登记表》时间
美术与设计学类:2022年12月28日8:00起;戏剧与影视学类:2023年1月1日8:00起;音乐学类:2023年1月5日8:00起;舞蹈学类:2022年12月28日8:00起;航空服务艺术与管理专业:2023年1月4日8:00起。
4.其他注意事项
考生在网上报名时应选定报考艺术类专业类别,因统考时间错开,考生也可根据自身特长兼报多项专业统考,报名时间截止后不得修改所报专业类别。报名结束后,笔试考场座位、面试次序安排由计算机随机生成,与报名先后顺序无关。
(三)缴费
参加艺术统考的考生须按《甘肃省发展和改革委员会 甘肃省财政厅关于大中专院校招生报名考试费等收费标准的批复》(甘发改收费〔2010〕1915号)所规定的收费标准,在网上报名时向主考院校缴纳考试费。
(四)考试时间及地点
1.美术与设计学类专业统考(美术、书法、唐卡)
考试时间为2023年1月2日,地点在西北师范大学(甘肃省兰州市安宁区安宁东路967号,下同)。
2.戏剧与影视学类专业统考(广播电视编导、播音与主持艺术)
广播电视编导笔试时间为2023年1月6日;播音与主持艺术笔试时间为2023年1月6日上午,面试时间为2023年1月6日下午至2023年1月10日;地点均在西北师范大学。
3.音乐学类专业统考(声乐、器乐、作曲)
声乐、器乐、作曲专业笔试时间为2023年1月10日上午,面试(作曲笔试)时间为1月10日下午至1月16日,地点在西北师范大学。
4.舞蹈学类专业统考
考试时间为2023年1月2日至2023年1月7日,地点在西北民族大学(甘肃省兰州市西北新村1号,下同)。
5.航空服务艺术与管理专业统考
考试时间为2023年1月9日至1月14日,地点在西北民族大学。
艺术统考各类别笔试具体时间安排详见附件1,面试具体时间详见《报名登记表》。
(五)艺术统考考试要求
1.统考内容及分值
美术与设计学类、音乐学类、戏剧与影视学类、舞蹈学类和航空服务艺术与管理专业统考的考试科目、内容、分值及要求等按《关于印发<2023年甘肃省普通高等学校招生艺术类专业统一考试大纲>的通知》(甘教考高〔2022〕17号)执行。
2.统考合格线
根据教育部相关要求及甘肃省高等学校招生委员会《关于进一步规范甘肃省普通高校艺术类专业考试工作的通知》(甘招委发〔2019〕30号)要求,艺术统考结束后,由考试工作领导小组划定各专业统考合格线,与统考成绩同时公布。其中,美术与设计学类专业统考(美术、唐卡)本科合格要求为3门科目总成绩不低于180分,且其中任意2门科目单科成绩均不低于60分;美术与设计学类专业统考(书法)本科合格要求为总成绩不低于180分。
3.艺术统考与高校艺术专业归类
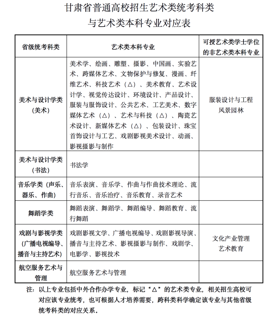
考生应根据自身特长及我省统考覆盖的高校艺术类专业,并参照高校艺术类专业考试录取要求选择相应的专业统考。考生统考合格后才能参加相应专业校考,统考类别与专业对照表见附件2。在对照表中未列出的专业,考生参加校考时无统考合格要求。
二、艺术统考成绩适用范围
(一)美术与设计学类专业统考成绩适用范围
除经教育部批准的部分独立设置的本科艺术院校(含部分艺术类本科专业参照执行的少数高校)(以下简称“独立设置艺术院校”)可使用我省统考成绩,也可在统考合格的考生中组织校考,其余省内外院校的本科、高职(专科)美术与设计学类专业均应使用我省美术与设计学类专业统考成绩。
(二)音乐学类、戏剧与影视学类和舞蹈学类专业统考成绩适用范围
省内外院校的本科、高职(专科)音乐学类(声乐、器乐、作曲)、戏剧与影视学类和舞蹈学类专业均应使用我省相应专业统考成绩,其中省外符合组织校考条件的院校的本科专业若有充足理由确有必要补充考核时,须向办学所在地省级教育行政部门审批,同意后向我院申请,经审核同意后在统考合格的考生中组织校考。
(三)航空服务艺术与管理专业统考成绩适用范围
省内外院校的本科、高职(专科)航空服务类专业均应使用航空服务艺术与管理专业统考成绩,不允许组织校考。
三、艺术统考成绩公布、报送及管理
(一)成绩的报送与查询
美术与设计学类、音乐学类、戏剧与影视学类、舞蹈学类和航空服务艺术与管理专业统考成绩数据库由各统考考点以光盘形式报送省教育考试院。
省教育考试院根据考试工作进程,将在各类别考试、评卷、成绩校对完成后陆续在网站开通考生统考成绩查询功能(查询网址:https://www.ganseea.cn)。
(二)统考合格证发放
统考合格证由县(市、区)教育考试招生机构负责打印盖章并发放给考生。
(三)成绩管理
省统考考点院校要加强专业成绩的管理工作,仔细核对,确保专业成绩的准确、完整和规范。省教育考试院汇总艺术统考成绩后,按照甘肃省普通高校招生信息管理相关规定进行严格管理。
四、工作要求
(一)加强考试组织
艺术统考是普通高校考试招生工作的重要组成部分,考试成绩是普通高校招生录取的重要依据。各级教育考试招生机构要高度重视,精心组织,认真做好高考文化课报名工作,考后严格组织艺考考生现场确认和资格审查,加强艺考考生“易考通”抓拍照片、身份证照片及现场确认照片技术对比,确保“人照一致”,严防资格造假、冒名顶替、高考移民等违规行为发生。各考点要强化统考组织与管理,以严肃的规则、严密的程序、严明的纪律、严谨的作风、严格的责任,实现“三杜绝一减少”(杜绝安全事故,杜绝泄密、失密,杜绝工作差错,将违规违纪的人和事减少到最低限度)的管理目标。各考点要成立由考点院校负责人和纪检监察部门人员组成的考试领导小组,制定切实可行的工作方案和具体实施细则,协调处理考试过程中出现的重大问题,确保考试安全、公平、科学、规范进行。
(二)严格防疫措施
各考点要深入总结近年艺术统考防疫工作经验,认真落实教育部、国家卫生健康委有关工作要求,依据国务院联防联控机制综合组《关于进一步优化落实新冠肺炎疫情防控措施的通知》、甘肃省新冠肺炎疫情联防联控领导小组办公室《关于落实国家进一步优化新冠肺炎疫情防控措施的通知》以及兰州市新冠肺炎疫情联防联控领导小组办公室《关于进一步优化调整疫情防控措施的通告》要求,结合艺术统考工作实际,进一步细化完善防疫工作方案和突发事件应急预案,加强疫情形势分析研判,及时调整相关组考防疫措施,切实保障广大考生和考试工作人员的健康安全,稳妥做好考试组织工作,确保考生应考尽考。
(三)加强宣传指导
各级教育考试招生机构要依据本通知及省教育考试院关于艺术统考相关公告,加强报名时间与考试时间的宣传,确保艺术类考生全面掌握报名工作的各项规定和要求,以防考生错过报名时间;协助做好“易考通”信息摸排工作,及时通知考生进行信息认证;加强疫情防控措施宣传和指导,督促兰外考生按照属地疫情防控要求及时返兰。深入开展诚信考试教育,引导考生遵守考试纪律,做好对《中华人民共和国刑法》《中华人民共和国教育法》涉考相关条款宣传工作。
(四)加强考试管理
各考点要严格按照《2022年甘肃省普通高等学校招生全国统一考试考务管理工作规定》的要求,进一步细化完善命题、制卷、运送、分发、回收等各环节工作管理,确保试题试卷绝对安全、考试组织严格规范。考试原则上安排在国家教育考试标准化考点进行,因测试工作需要,凡安排在室外或其他场所的测试应参照标准化考点要求管理。严把考试入口关,充分利用现代技术手段,严防考生替考。严把考试组织关,严格落实考生、评委、考场随机编排的“三随机”工作机制,严防考试舞弊。严把考试评分关,严格落实考试评分标准,确保公 平公正。严把考试安全关,进一步加强网上报名及考务安排,加强网络安全管理,确保系统运行稳定、各项数据准确无误。凡试题答卷、原始评分等纸质材料应进行原件保存;面试等测试内容应全程录音录像保存;凡经会议确定的结论性内容,应留存会议纪要;保存材料应清晰可辨、时限不得少于4年。
(五)加强考评人员管理
成立由专家和教师组成的艺术统考仲裁小组,成员不得少于5人,名单按机密级事项管理。成立由相关学科专家、教授组成的专业考试工作组,制定艺术类专业命题、制卷、考试、评卷等工作实施办法。加强评委 (裁判)、考务等相关组织、参与人员名单的保密管理,要与考评人员签订利益关系者回避责任书,凡与考生之间有亲属关系、指导关系及其他利害关系的,考评人员须在考前主动报告并申请回避。一经发现瞒报情况者将取消考评人员资格,所评考生成绩无效,并按有关规定进行处理。
(六)加强纪律要求
各考点要严格遵守高校招生“30个不得”“八项基本要求”等工作纪律,进一步加强和规范考场管理,严密组织考试,强化对考务工作人员和监考教师的选拔和培训。纪检部门要全程参与并加强对考试、评卷、成绩管理全过程监督,加强事前事中事后监管,严查各类违纪舞弊行为。在艺术统考中违法、违规的考生依据《中华人民共和国教育法》《国家教育考试违规处理办法》,按照《甘肃省普通高校招生艺术类专业统考违规人员处理程序》(见附件3)进行处理,并将记入国家教育考试诚信档案,涉嫌犯罪的按照《中华人民共和国刑法》《最高人民法院 最高人民检察院关于办理组织考试作弊等刑事案件适用法律若干问题的解释》等法律规定,移送司法机关追究法律责任。对在报名考试中违规的工作人员要严格按照《中国共产党纪律处分条例》《行政机关公务员处分条例》《事业单位工作人员处分暂行规定》相关规定严肃处理。
附件
1.2023年甘肃省普通高校招生艺术类专业统考笔试时间安排表
2.甘肃省普通高校招生艺术类统考科类与艺术类本科专业对应表
3.甘肃教育考试易考通二维码
4.甘肃省普通高校招生艺术类专业统考违规考生处理程序
5.甘肃省普通高校招生艺术类专业统考违规考生情况记录表
6.甘肃省普通高校招生艺术类专业统考考生违规告知书
7.甘肃省普通高校招生艺术类专业统考考生携带违规物品暂扣收据
甘肃省教育考试院
2022年12月9日
附件1

附件2

附件3

附件4


附件5


附件6

附件7

1、凡注有“新天水讯”的稿件,均为天水日报社版权稿件,未经许可不得转载或镜像;授权转载必须注明来源为“新天水”,并保留“新天水”电头。
2、凡注明为其它来源的信息,均转载自其它媒体,转载目的在于传递更多信息,并不代表新天水客户端(网站)赞同其观点和对其真实性负责。