“保交楼”成重中之重 房企迎来“交付力”大考
“保交楼”成重中之重 房企迎来“交付力”大考
2022年终特刊·交付篇| “保交楼”成重中之重 房企迎来“交付力”大考
2022年,“保交楼、保民生、保稳定”(“三保”工作)不仅成为政策、监管的首要目标,更是房企的第一要务。可以肯定的是,2023年“三保”工作仍将是各方的核心关注点与信心恢复的首要驱动力。
中央经济工作会议指出,明年经济工作千头万绪,要从战略全局出发,从改善社会心理预期、提振发展信心入手,纲举目张做好工作。其中就包括要确保房地产市场平稳发展,扎实做好保交楼、保民生、保稳定各项工作。要坚持房子是用来住的、不是用来炒的定位,推动房地产业向新发展模式平稳过渡。
今年以来,各大房企也纷纷强调旗下项目交付完成情况以及交付力的提升。当下,交付力已经成为展示企业兑现能力和开发经营能力的重要窗口,在房地产下行周期,其重要性不断凸显,也更进一步夯实了房企的责任与当担。

“保交楼”成稳定信心“压舱石”
在“三保”工作中,“保交楼”既是首位也是核心,是“保民生”“保稳定”的重要前提和内容。
自2022年下半年以来,中央和地方纷纷加快推行“保交楼”相关政策工具,加快资金落地。8月,住建部、财政部及央行明确要通过政策性银行专项借款方式支持已售逾期难交付住宅项目建设交付。9月,全国2000亿元专项借款资金启动,“保交楼”资金进入实质性落地阶段。
10月,央行明确推动“保交楼”专项借款加快落地使用。11月,央行和银保监会联合发布254号文,也明确要求积极做好“保交楼”金融服务,支持开发性政策性银行提供“保交楼”专项借款、鼓励金融机构提供配套融资支持,同时要求资金“后进先出”,金融机构人员尽职免责等保障。同月,央行宣布在前期推出的“保交楼”专项借款的基础上,面向6家商业银行推出2000亿元“保交楼”贷款支持计划。
11月22日,李克强总理主持召开国务院常务会议,会议从六方面做出具体部署,其中在稳定和扩大消费方面,再度强调“落实因城施策支持刚性和改善性住房需求的政策,指导地方加强政策宣传解读。推进保交楼专项借款尽快全面落到项目,激励商业银行新发放保交楼贷款,加快项目建设和交付。努力改善房地产行业资产负债状况,促进房地产市场健康发展”。
中指研究院指出,进入11月,多项重磅政策落地,尤其是供给端政策支持力度明显加大。政策核心逻辑在于:一是给予房企融资支持,支持房企债务展期,缓解企业的资金压力,稳定市场主体预期;二是为个人购房信贷提供支持,带动市场销售恢复;三是“保交楼”,解决期房交付问题,提振市场情绪,稳住购房者信心。未来企业资金压力或将得到一定缓解,实现以时间换空间;需求端政策支持力度有望进一步加强,提高市场销售的活跃度和积极性;“保交楼”资金及政策将加速落位,稳定购房者预期。
在证监会公布房企股权融资调整优化5项措施后,华夏幸福、金科、绿地、华发、福星、世茂、新湖中宝、大名城等多家房企或涉房企业纷纷宣布拟筹划非公开发行股票募资,募资主要都是用于“保交楼、保民生”相关的房地产项目开发等。
中指研究院预计,2023年仍是“保交楼”的关键节点,伴随着各配套政策的不断落实,资金落位速度有望加快,“保交楼”工作将如期推进,有望一定程度修复购房者置业信心,促进市场稳定恢复,从而对宏观经济带来正面影响。
“交付力”成房企首要之义
2022年1-11月,全国房屋竣工面积为5.6亿平方米,同比下降19.0%。其中,住宅竣工面积为4.0亿平方米,同比下降18.4%。未来,伴随着“保交楼”相关政策和资金持续落位,房屋竣工面积有望实现持续修复。
根据中指研究院调查,多数房企认为,疫情影响导致项目工期延长是按期交付的最大阻碍。同时,合作方或自身遭遇流动性问题,导致项目进展停滞或停工也是影响因素之一。交付满意度数据降至5年来最低水平,2022年仅69.8分,较2021年下降2.5分,已跌破70分关口。高预期和减配交付、延期交付对交付服务评价产生负面影响。
因此,今年以来,各大房企也纷纷强调旗下项目交付完成情况以及交付力的提升。2022年上半年,万科加强产品线建设,拉通产品标准,对全国56个重点项目进行产品力专项提升工作,整体交付质量满意度98.5%。

来源:克而瑞
2022年1-9月,碧桂园集团连同其合营公司和联营公司已在30个省、267座城市、910个区县,累计合同交付共45万套房屋,交付面积逾5300万平方米。今年第四季度碧桂园预计还将交付约28万套房屋,全年预计共交付约73万套房屋。
同时,碧桂园集团狠抓细节,开展工程区域联检、材料联合抽检、桩基飞检及优化、交付维保等工作。据统计,今年前三季度,碧桂园项目总累计周巡盘超4.6万次,第三方巡检累计达2222个标段,前三季度交付评估累计达1169个批次。
更引发行业关注的是,为了进一步增强市场信心,提升购房者满意度和信任感,碧桂园、万科等房企今年都在加强推进“交房即交证”。2022年1-9月,碧桂园共有219个项目实现“交房即交证”,让业主收楼的同时可以一手拿钥匙、一手拿房本。
今年1-11月,龙湖共交付约7.6万套品质住宅,100%实现如期交付,其中约45%项目实现提前一个月以上交付。2022年1-10月,美的置业累计交付超5万套,客户满意度位列行业第一梯队。


来源:克而瑞
秉承客户至上,美好全程相伴的服务理念,越秀地产从购房、等待、交付、居住四大场景全新打造“YES美好+”全生命周期客户服务。交付是“YES美好+”服务体系的重要环节之一,公司倾力为业主们提供优质的交付服务体验。
其实对于开发商而言,做到“交房即交证”并非易事,尤其是在前期试点阶段,这不仅需要项目工程按时完成竣工验收备案,包括规划、质检、消防、人防等,还要前置投入人力与相关政府部门深度配合,对企业和团队本身也是一次实力的检验。
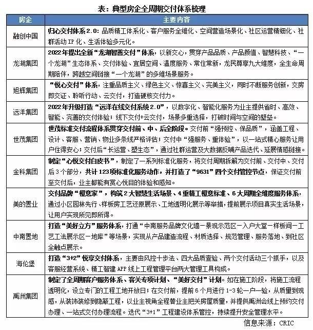
克而瑞表示,2022年,房企除了迭代更新产品,另一重点是交付和服务升级,具体围绕交付体系、社区焕新、社群营造等维度。首先,“保交付”成为房企存活的命脉,纷纷将其提升到企业调整过渡阶段的重中之重;其次,行业回归居住属性,在“保交付”的基础上,房企回归制造业,重拾工匠精神,交付成为展示房企从产品设计、成本预算、工程技法、产品质量到服务能力的重要连接端口。
1、凡注有“新天水讯”的稿件,均为天水日报社版权稿件,未经许可不得转载或镜像;授权转载必须注明来源为“新天水”,并保留“新天水”电头。
2、凡注明为其它来源的信息,均转载自其它媒体,转载目的在于传递更多信息,并不代表新天水客户端(网站)赞同其观点和对其真实性负责。