9类93项!甘肃第一批优待项目清单公布
9类93项!甘肃第一批优待项目清单公布
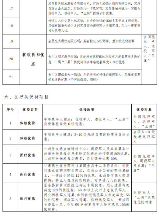
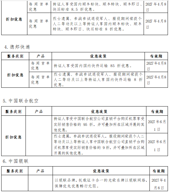
为使广大退役军人和优抚对象切实感受到党和政府的关爱,近日,甘肃结合实际,面向全国现役军人、退役军人和其他优抚对象,公布第一批优待项目清单。该清单项目共9类93项,涉及文旅、金融、通信、购物、医疗等诸多大家期盼、普惠度广的民生领域。届时,优待对象凭有效证件(军官证、士官证、士兵证、优待证)可享受多方面优待优惠服务。(新甘肃·甘肃日报记者 顾丽娟)
附:甘肃省退役军人其他优抚对象优待证持证人优待目录清单(第一批)










1、凡注有“新天水讯”的稿件,均为天水日报社版权稿件,未经许可不得转载或镜像;授权转载必须注明来源为“新天水”,并保留“新天水”电头。
2、凡注明为其它来源的信息,均转载自其它媒体,转载目的在于传递更多信息,并不代表新天水客户端(网站)赞同其观点和对其真实性负责。