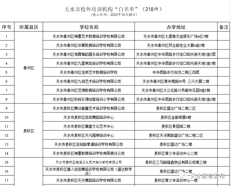
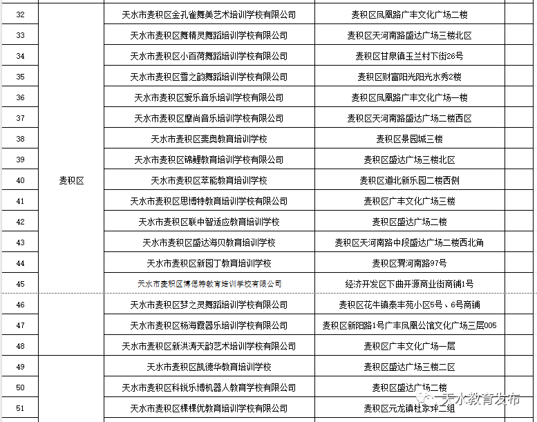
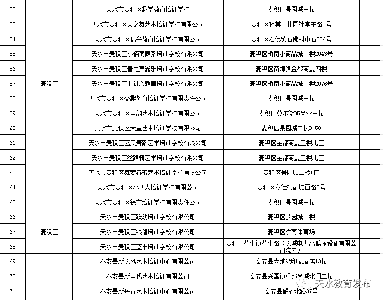
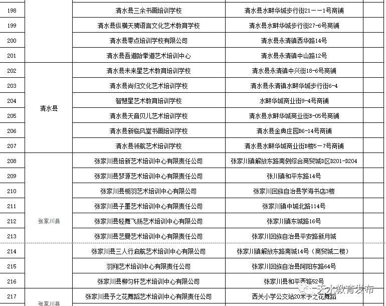
天水市教育局关于公布2023年校外培训机构“黑白名单”的公告
天水市教育局关于公布2023年校外培训机构“黑白名单”的公告
为进一步深入贯彻落实“双减”政策要求,加强校外培训监管,规范校外培训秩序,保障广大学生和家长选择合规校外培训机构,切实保护自身合法权益,天水市教育局经严格审查确定更新天水市2023年校外培训机构“黑白名单”,现面向全市公布,具体机构名单见附件。同时,公布市、县(区)教育局监督举报电话,供社会各界共同监督,如发现校外培训机构违法违规开展培训行为,请及时向所在县(区)教育局或市教育局反映。
附件:天水市2023年校外培训机构“黑白名单”
监督举报电话:
天水市教育局 0938-8213301
秦州区教育局 0938-8236163
麦积区教育局 0938-2251823
秦安县教育局 0938-6522941
甘谷县教育局 0938-5938238
武山县教育局 0938-3421333
清水县教育局 0938-7154037
张家川县教育局 0938-7813782
天水市教育局
2023 年10月28日













1、凡注有“新天水讯”的稿件,均为天水日报社版权稿件,未经许可不得转载或镜像;授权转载必须注明来源为“新天水”,并保留“新天水”电头。
2、凡注明为其它来源的信息,均转载自其它媒体,转载目的在于传递更多信息,并不代表新天水客户端(网站)赞同其观点和对其真实性负责。