近期,甘肃省公安厅公布了第三批100名终生禁驾人员名单,我市秦安县田瑞杰等三人、武山县张明有、清水县左东永、甘谷县苟孝红等两人上了“黑榜”。根据《道路交通安全法》第101条规定,公安机关交通管理部门对交通肇事逃逸司机所作的终生不得重新取得驾驶证的行政处罚,以上7人将“终身不得重新考取机动车驾驶证,终身不能驾驶机动车”。
终生禁驾可以解除吗
在我国现行的法律中还没有关于解除的方法和规定,对处罚决定不服可以申请行政复议。
被终身禁驾者若重新上路,将面临何种处罚
被终身禁驾者若重新上路,违法司机将按“无证驾驶”处理。
根据《中华人民共和国道路交通安全法》第九十九条第一款规定:未取得机动车驾驶证、机动车驾驶证被吊销或者机动车驾驶证被暂扣期间驾驶机动车的,由公安机关交通管理部门处二百元以上二千元以下罚款。另外,新交法还规定除了罚款,可以并处十五日以下拘留。
终身禁驾注意事项:
值得注意的是,若无证驾驶还撞人,即构成交通肇事罪。根据《中华人民共和国刑法》第一百三十三条规定:违反交通运输管理法规,因而发生重大事故,致 人重伤、死亡或者使公私财产遭受重大损失的,处三年以下有期徒刑或者拘役;交通运输肇事后逃逸或者有其他特别恶劣情节的,处三年以上七年以下有期徒刑;因 逃逸致人死亡的,处七年以上有期徒刑。
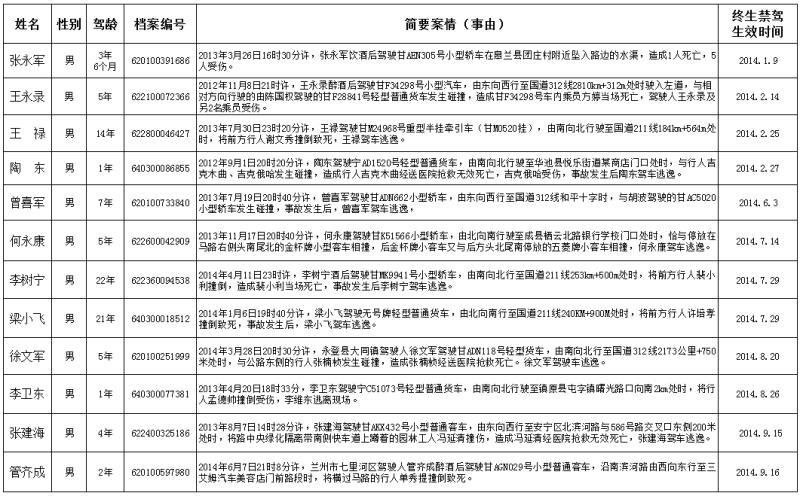
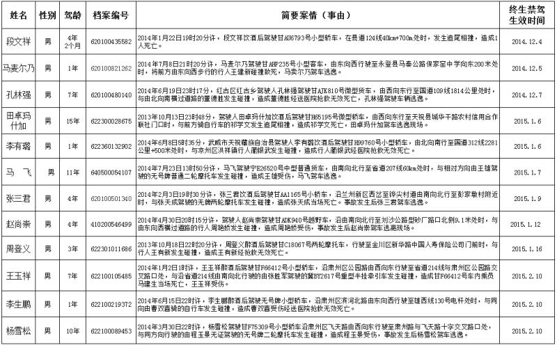
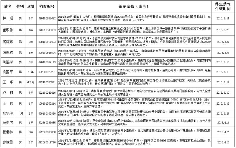
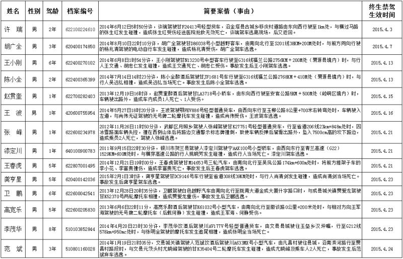
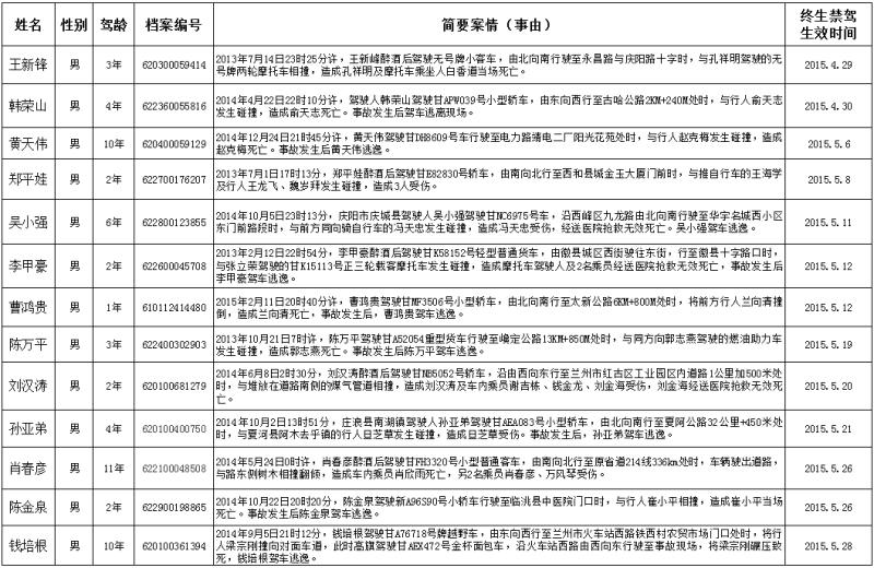
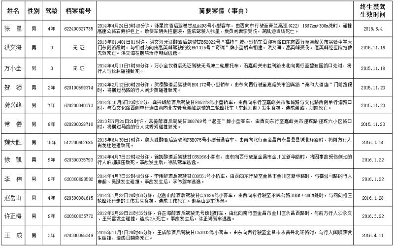
甘肃省公安厅关于公布第三批100名终生禁驾人员名单的通告
(2016年第3号)
为了教育驾驶人自觉遵守交通法律法规,自觉抵制酒驾、交通肇事逃逸等交通违法行为,公安厅决定对2014年1月至2016年4月被依法终生禁驾的100名驾驶人予以曝光。向社会公开曝光“终生禁驾”名单的目的是警示教育驾驶人,使其清醒认识酒后驾驶和交通肇事逃逸的严重后果。希望广大机动车驾驶人引以为戒,文明驾驶,安全出行,共创安全、畅通、文明、和谐的道路交通环境。
甘肃省公安厅
2016年5月26日








法律顾问:天水忠信律师事务所万有太、职素芬