新闻快递>>
天水城区道路改造 交警全力保畅    王锐:坚定信心铆足劲头 高质量完成年度脱贫攻坚任务    王锐主持召开天水市委常委会会议    赞!天水日报社两部作品获奖中国报业“深度融合发展”奖    天水市举办青少年网络安全知识竞赛    
当前位置: 首页 >> 新闻中心>>天水新闻>>大新闻
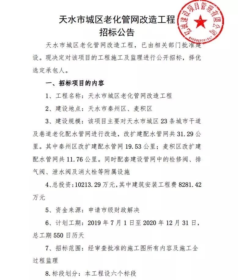
天水城区23条道路老化配水管网将要改造,解决水压小、供不上水等问题
来源: 天天天水网    编辑: 张娟 2019-05-29 10:10:37 星期三     字体设置:

 

想必很多高层住户都碰到

过水压低、没水用的情况

这要是在夏天

那更是让人痛苦抓狂!

因为供水管网跟不上

城市发展的速度

 

近日

天水市公共资源交易中心发布公告

天水市将对城区23条城市干道

及巷道老化配水管网进行改造

改扩建配水管网共31.29公里

改造范围涉及

藉河北路、大众南北路

青年南北路、埠北路、商埠路等

其中

秦州区改扩建配水管网19.53公里

麦积区改扩建配水管网11.76公里

同时配套建设管网中的

检修阀、排气阀、泄水阀及

消火栓等附属设施

计划工期

2019年7月1日开工建设

2020年12月31日完工

目前

天水市城区老化管网改造工程

设计招标工作已结束

 

天水市城区老化管网改造工程

已由相关部门批准建设

项目工程现公开进行招标

具体招标内容如下

↓↓↓

改造后用户水压将增大

从而推动屋顶水箱逐步取消

降低"二次污染"风险

希望这一改造尽早实施

没水洗澡

夏天对于高层住户来说

那可是一种煎熬啊!

上一篇宫辉赴天水市实验小学作专题讲座

我也来说两句 查看评论
会员登录名 密码 匿名发表
相关新闻
©Copyright 2015 天天天水网www.tsrb.com.cn版权所有,未经《天水日报》社书面授权请勿转载或建立镜像。
新闻热线:0938-8390229 技术故障:0938-8217313 谣言举报:0938-8390229 地址:天水市民主东路86号 邮箱:huaxunzaixian@163.com
互联网新闻信息服务许可证编号:甘新办 6201015 备案许可证编号:陇ICP备09002627号
技术维护与支持:天天天水网信息部

法律顾问:天水忠信律师事务所万有太、职素芬