天水市城市生活垃圾填埋处理工程
竣工环境保护验收监测报告公示
根据国家环境保护部文件《建设项目竣工环境保护验收暂行办法》中相关规定,按照公众参与的工作程序,现将天水市城市生活垃圾填埋处理工程竣工环境保护验收监测报告公示如下(监测报告附后):
一、建设单位的名称及联系方式
建设单位:天水环卫综合经营公司
联系人:邵亮
联系电话:13619383310
二、验收监测单位的名称及联系方式
验收监测单位:甘肃秦洁环境科技有限公司
联系人:丁伟
联系电话:18793870931
电子邮箱:86958350@qq.com
三、征求公众意见的主要事项
(1)对项目所在地周围环境质量现状的看法;
(2)本项目对环境产生的影响是否在可接受的范围内;
(3)从环境角度考虑,是否认可本项目的验收监测报告;
(4)对本项目的环境保护工作有何建议。
四、公众意见反馈方式
在本次信息公示后,公众可通过传真、信函、电子邮件或者面谈等方式,向建设单位或验收监测单位发表自己对该项目建设及环评工作的意见和看法。
本次公示时间为自本公示之日起20个工作日内。


附 表
“三同时”验收登记表
附 件
附件一 中华人民共和国建设项目选址意见书
附件二 甘肃省发改委关于天水市生活垃圾处理工程可行性
研究报告的批复
附件三 甘肃省环保局关于天水市城市生活垃圾处理工程环境影
响报告书的批复
附件四 天水环卫综合经营公司委托书
附件五 天水市城市生活垃圾处理工程验收监测方案
附件六 天水市城市生活垃圾处理工程验收监测数据报告
附件七 天水市城市生活垃圾填埋场灭蝇除臭药剂使用记录
附件八 天水市城市生活垃圾填埋场垃圾车清运过磅记录
附件九 天水市秦州区环境卫生管理处与上海百川畅银实业有限公司合作协议
附件十 天水市城市生活垃圾填埋场工况证明
附 图
附图一 天水市城市生活垃圾处理工程总平面图
附图二 垃圾填埋场总平面布置图
附图三 生活辅助区平面图
附图四 生活垃圾收运系统平面图
附图五 填埋区防渗工程布置图置图
附图六 填埋区排洪平面布置图
1前言
随着国家对西部大开发政策倾斜,天水市面临社会、经济等前所未有的发展机遇,创造良好的投资环境是天水市招商引资、扩大改革开放成果的重要保障,而天水市城市基础设施薄弱,尤其是生活垃圾收运、处理设施、场地极为简陋和有限,存在着严重隐患和污染因素,生活垃圾处理远未达到无公害处理的要求,已威胁到本地居民身心健康和生存空间,为改善和提高天水市城市的良好形象,保护环境,推动本地区社会、经济的持续健康发展,天水市投资5407.81万元,选址距离市区10km的冯家大山大坪村水家沟内,征山沟荒地18.3万m2,建设日处理664.81t/d的城市生活垃圾填埋场。
2007年6月27日,甘肃省环境保护局下达了《关于天水市城市垃圾处理工程环境影响报告书的批复》(批准文号:甘环开发〔2007〕66号),同意该项目进行建设。
2007年6月,甘肃省环境科学设计研究院编制完成该项目环境影响报告书;在运行期,公司高度重视环境问题,垃圾场正常运行填埋,具备验收监测条件。受天水环卫综合经营公司委托, 甘肃秦洁环境科技有限公司对该项目竣工进行环境保护验收监测。我公司于2018年8月进行了现场勘探、收集资料,2018年8月30日-9月1日进行了验收监测,现依据验收监测分析结果,编写《天水市城市垃圾处理工程竣工环境保护验收监测报告》。
2验收监测依据
2.1《中华人民共和国环境保护法》2015年1月
2.2《中华人民共和国大气污染防治法》2015年9月
2.3《中华人民共和国水污染防治法》2017年6月
2.4《中华人民共和国环境噪声污染防治法》1996年10月
2.5《中华人民共和国固体废污染防治法》2005年4月
2.6《建设项目环境保护管理条例》(国务院令第682号,2017.10.01);
2.7《建设项目竣工环境保护验收暂行办法》(国环规环评)[2017]4号,2017.11.20;
2.8甘肃省环境科学设计研究院《关于天水市城市垃圾处理工程环境影响报告书》2007.6
2.9甘肃省环境保护局《关于天水市城市垃圾处理工程环境影响报告书的批复》(甘环开发[2007]66号);
2.10《建设项目竣工环境保护验收监测技术技术指南-污染影响类》(生态环境部公告2018年第9号,2018年5月15日);
2.11甘肃秦洁环境科技有限公司《天水市城市垃圾处理工程环境保护验收监测实施方案》2018年8月。
2.7《建设项目竣工环境保护验收暂行办法》(国环规环评)[2017]4号,2017.11.20;
2.8甘肃省环境科学设计研究院《关于天水市城市垃圾处理工程环境影响报告书》2007.6
2.9甘肃省环境保护局《关于天水市城市垃圾处理工程环境影响报告书的批复》(甘环开发[2007]66号);
2.10《建设项目竣工环境保护验收监测技术技术指南-污染影响类》(生态环境部公告2018年第9号,2018年5月15日);
2.11甘肃秦洁环境科技有限公司《天水市城市垃圾处理工程环境保护验收监测实施方案》2018年8月。
3.项目建设概况
3.1项目建设概况
3.1.1地理位置图
3.1.2项目平面布置图
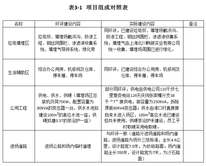
本项目建设包括垃圾填埋场主体、生活辅助区等详见附图一、二 3.1.3工程基本情况 项目名称:天水市城市生活垃圾处理工程 建设单位:天水市环卫综合经营公司 工程性质:新建 建设地点:天水市秦州区冯家大山大坪村 建设规模:日平均处理垃圾 664.81t 实际规模:日平均处理垃圾 664.81t 项目占地:18.3公顷 填埋容积:317.2万m3 垃圾处理工艺:卫生填埋 服务年限:10年 项目劳动定员:29人 工作制度:全年工作365天 3.1.2项目组成一览表 项目组成及主要环境问题见表3-1。
3.2生产工艺简介
3.2.1水源及水平衡
①给水
场区生活用水由巷口村提供,通过自来水管道引入生活辅助区使用。
②排水
项目排水主要是生活污水(收集池收集后排入渗沥液收集池)、洗车用水、绿化用水、填埋场喷淋除尘用水、消防等其他用水,总用量约为2m3/d。

3.2.2生产工艺
(1)城区垃圾收运作业系统
城市街道两侧果皮箱,用于收集行人垃圾;城市商业区、居民聚居区生活垃圾采用垃圾桶形式定点投放收集的方式进行。
将秦州区现有垃圾库及垃圾箱,全部移至城市边缘地带或零散居民点等区域进行定点不定时的投放收集,最终用后装式压缩式垃圾车运往城区垃圾填埋场。
(2)城区垃圾填埋作业系统
垃圾卫生填埋工序主要为:运输、计量、卸料、摊铺、压实、覆盖等5道工序。填埋作业原则是由低向高填埋,填高2.5m厚度,用0.2m的土层覆盖,并压实,做到当日垃圾当日覆盖,减少裸露时间。为防止恶臭污染、鼠害及蚊蝇的繁殖,保持经常喷洒灭蝇药剂,并随时进行必要的洒水降尘。露出地面边坡随时用块、砾石覆盖护坡。工艺流程见图3-3。
(3)渗滤液收集系统
收集系统:在平整后的场地沿西北-东南方向厂区中部布置De355渗沥液收集主管2条,花管1条。所有渗沥液收集管的坡度与沟谷底部平整坡度一致,渗沥液收集管布设于渗沥液导流层的盲沟中。(管道布置图见附图)
4主要污染物的产生、治理及排放
4.1废气的产生、治理及排放
本项目营运期废气主要为垃圾填埋场产生的填埋气体及无组织恶臭气体。
(1)填埋场垃圾中的有机物经微生物分解后,产生CO、CH4等填埋气体,产生废气被上海北川畅银实业有限公司的地埋式管道统一收集,利用甲烷气发电。
(2)垃圾填埋场在填埋作业时产生恶臭气体,恶臭气体中的主要污染物是硫化氢、氨等以无组织形式进入大气,采用及时覆盖垃圾,并种植灌木等适宜生长的植物,进行环境绿化,阻挡和减轻恶臭的扩散,对填埋区、污水区进行灭蚊灭蝇除臭(用药剂见附件)。
4.2废水的产生、治理及排放
本项目垃圾填埋场的废水主要来自填埋场的渗滤液、洗车用水、生活污水等废水。
(1) 渗滤液
渗滤液经收集支管和主管收集后,流入渗沥液收集池,回喷至垃圾填埋层,主要污染物为CODcr、BOD5、大肠菌群、和NH3-N等
(2) 生活污水、洗车用水
管理区生活污水排入污水沉淀池,经沉淀的污水作为绿化用水和垃圾场回喷蒸发,场区无废水外排。
4.3噪声的产生及治理
垃圾场运营期间尽量采用噪声小的设备,并采用一定的隔声、降噪措施(如防灰罩等),同时避免夜间作业,处理场周围设置绿化带。
4.4固废的产生及治理
本项目产生固体废物主要为生活垃圾,项目劳动定员29人,生活垃圾收集后运至本垃圾填埋场填埋。
4.5污染源及处理设施对照
该项目污染源及处理措施对照见表4-1。
4.6主要环保投资
本项目总投资预计为4386.84万元,其中预估环保投资1556.73万元,占总投资35.7%,实际总投资为5407.81万元,其中实际环保投资为1389.4万元占总投资25.7%该项目主要环保投资见表4-2。
5 环评结论建议及环评批复
5.1环评结论
1、天水市位于甘肃省东南部,是甘肃省第二大城市,是一座具有悠久历史的文化古城,自古以来工、农、旅游业比较发达市区主要由麦积区、秦州区组成,全市面积14317km2,市区面积5850km2,建城区面积37.68km2。两区现状未有正规垃圾卫生填埋场和垃圾收集系统,现有生活垃圾收运、处理设施和场地极为简陋,不符合环境保护有关要求,对城市生活环境有影响,为提高和改善人民生活环境质量,为改善天水市域市投资环境,建设天水市城市生活垃圾卫生填埋场十分必要。
2、天水环卫综合经营公司经广泛市场调查与可行性研究报告论证,两区合建生活垃圾卫生填埋场,生活垃圾卫生填埋场选址市区南10km冯家大山大坪里村水家沟,距七里墩直线距离1800m,征荒山荒沟18.3hm2,投资4386.84万元,建设日处理664.81t/d“天水市城市生活垃圾卫生填埋场”,总库容317.20万m3,设计使用年限10年,服务面积37.86km2,拟建项目垃圾处理选用卫生填埋工艺,垃圾收集、填工艺、设备成熟、可靠、经济,切合当地实际,选址符合天水市城市规划,选址行合《城市生活垃圾卫生填埋技术规范》要求。处理规模与天水市城市发展规划相匹配。
3、拟建项目主要环境影响因素是垃圾渗沥液排放对水环境的影响,垃圾填理场产生的填埋废气对环境空气质量的影响。
拟建项目日产生垃圾渗沥液最大量为127.0m3/d,主要污染物是COD、BOD5、氨氮、重金属等污染物,工程垃圾渗滤液采用场内收集回喷工艺进行处理,不外排。为防止垃圾渗沥液对地下水影响,垃圾填埋场库底、坝壁设计均设有可靠的防渗措施,垃圾场正常运行,垃圾滲沥液不会对当地水环境产生不良影响。
垃圾填埋场年产生填埋废气3039.52×104m3/a,主要污染物CH4 226.18t/a、H2S 4.38t/a、NH33.50t/a,SO2(点燃产生量)74.02t/a 排放速率分别为CH425.82kg/h、H2S 0.5kg/h,NH30.40kg/h,SO28.45kg/h,废气有埋设穿孔导管自然多点释放,属面源排放。
4、垃圾场生产、生活辅助区废水产生量8.86m3/d,由沉淀池沉淀处理后用于填埋场场区周围绿化,不外排放。辅助生活区年产生生活垃圾17.52t/a,由本垃圾填理场填埋处置。
5、根据评价区污染气象特征分析,污染物最大落地浓度出现在稳定类,场界下风向400米处,CH4最大落地浓度为0.315mg/m3,H2S最大落地浓度为0.0061mg/m3,NH3最大落地浓度为0.0048mg/m3;SO2最大落地浓度为0.1005mg/m3,出现距离为污染源下风向150m范围内,污染物NH3、SO2最大落地浓度出现在中性状态。H2S、NH3小时平均浓度均满足《工业企业设计卫生标准》(T136-79)中居民区大气中有害物质最高允许浓度标准限值要求。SO2低于《环境空气质量标准》GB3095-96中Ⅱ级标准要求,拟建圾场工程填埋气体不会对50m以外环境敏感点环境空气质量产生明显影响。
6、垃圾填埋场按现代化卫生填处理场要求设计,采用人工防渗结构,建有与之配套的填埋释气和滤液收集管网系统,备有截洪沟和雨水截流沟防洪工程。工程滤液采用场内循环喷酒工艺不外排,在正常情况下,垃圾渗滤液不会对地表水和地下水造成污染。该场址区地下水属第四系统全新松散岩类孔隙潜水,地下水位埋深十米以下,地下水流由沟内向沟口径流。渗滤液非正常排放易造成地下水污染,因此项目应加强事故防范措施,杜绝滤液事故排放,评价建议渗滤液收集池容至3000m3。
7、拟建项目挖方285800m3,填方987543m3,借方701743m3,项目在填埋场北侧设取土场,取土场设有水土流失防护措施及生态恢复措施。
8、项目环境风险因素主要有,渗沥液突然增加,集水系统失灵和填理区防 渗层断漏导致渗沥液外排污染地下水质,填埋区废气引发爆炸以及消毒措施不力引发环境卫生问题等。经分析,项目实施中只要严格按工艺技术保障措施操作,加强管理严格落实监控、监督管理控制措施,可以将其环境风险降到最小。
本项目环保投资1556.73万元,可研环保投资估算1233.14万元,环评新增333.59万元环保投资占总投资35%,投资比例适宜。
9、本项目的公众参与调查结果表明,97.39%的公众认为天水市垃圾填埋场建设非常有必要,所有被调查公众认为该工程选址合适,同意该项目的建设,希望垃圾处理工程能够早日建成,造福社会。
综上所述,天水市城市垃圾处理工程建设与运行中,只要严格按工艺技术路线及规范要求设计建设,确保各项污染防治措施做到“三同时”,搬迁大坪村、巷口村,上移白家湾人畜取水井,项目在冯家大山大坪村水家沟厂址建设就环境而言是可行的,也是十分必要。
5.2、环评建议
1、本垃圾卫生填埋场工程为一般城市生活垃圾卫生填埋,建筑垃圾、医院垃圾和有毒有害危险固体废弃物,应根据国家有关固体废物分类处置的有关要求,对天水市建筑垃圾、医院垃圾和有毒有害危险固体废弃物的处置另行规划和处置。
2、为防止电池等危险废物进入生活垃圾填埋场,应加强垃圾收运系统建设,逐步做到垃圾分类收集,在各垃圾投放收集点、垃圾桶处设立电池等危险废物专用收集设施,加强宣传教育,城区各办公、居民点住宅区张帖垃圾分类收集宣传资料为防止医疗垃圾进入生活垃圾处理场,应尽快协调有关部门落实天水市医疗垃圾处置方案,在天水市医疗垃圾处置场未建成运营前,设立医疗垃圾临时处置存贮设施。
3、要加强填埋场址四周绿化,种植宽行杨树林带,美化区域环境。
5.3环评批复意见(甘肃省环境保护局甘环开发[2007]66号):
你公司报来《天水市城市生活垃圾处理工程环境影响报告书》收悉,我局组织天水市环保局、秦州区环保局等有关单位代表和专家召开了该项目环境影响报告书审査会,会议组成专家评审组并形成专家组评审意见,会后环评单位根据专家组评审意见对报告书进行了修改、补充,现对报告书(报批稿)批复如下:
一、同意专家组评审意见
二、该项目环境影响报告书编制较规范,内容全面,工程和环境情况清楚,评价等级、范围、标准选取适当,评价结论可信,可作为项目建设环境保护的依据。
三、为解决天水市城区生活垃圾无害化处理问题,改善和提高天水市城市形象,保护人民群众身心健康和城市环境,减轻污染,天水市拟新建城市生活垃圾集中处理工程。拟建工程采用卫生填埋处理工艺,填埋场设计有效库容269.62万m3,总库容317.20万m3,设计处理能力为664.81t/d,设计使用年限10年。同时配套建设生产生活辅助设施、进场道路工程及城市生活垃圾收集、转运系统等。项目建成后可实现天水市城区生活垃圾的无害化处理,并可“以新代老”同步关闭天水市现有污染较为严重的鸡儿嘴垃圾场和老虎沟垃圾场,防止二次污染和环境污染事故的发生。该项目工艺成熟、可靠,配套的环保治理措施可行,同意项目建设。
四、天水市城市生活垃圾处理工程厂址位于距天水市城区10公里的大坪村水家沟荒沟内。现有距垃圾填埋场500米范国内的大坪村和巷口村,属于天水市秦州区新农村建设规划的搬迁范围,秦州区政府已承诺对其进行整体搬迁,同时沟口下游白家湾人畜供水点由天水市秦州区环境卫生管理处负责搬迁至填埋场上游,搬迁后垃圾填埋场500米范围内无居民点,本工程建设不会产生不利影响.填埋场厂址选择位于天水市建成区和规划区外,符合天水市城市总体规划,基本符合生活垃圾处理场选址的相关国家规范、标准的要求,同意该厂址作为拟选厂址。
五、工程建设中要严格挑行报告书中提出的各项污染防治措施,严格按照国家有关《城市生活垃圾卫生填埋处理工程项目建设标准》、《城市生活垃圾卫生填埋技术规范》设计、建设生活垃圾填埋处理场。
六、按报告书及有关标准规范要求,认真做好垃圾填埋场库区的防渗防洪工程、渗滤液收集系统、填埋气导排系统、垃圾坝防护围栏和绿化工程等。渗滤液采用场内循环喷酒工艺进行处理,禁止外排,防止对地表水,地下水造成污染。排气管应设置甲烷气体自动监测和点火装置,避免甲烷气体因浓度过高发生燃烧和爆炸事故。确保填埋场安全运行,预防环境事故的发生。垃圾处理场运行中应按照填埋工艺分层、分单元作业,并及时覆土碾实,防止二次污染。
七、按要求做好消音、隔声、减振等降噪措施,确保厂界噪声达到《工业企业厂界噪声标准》(GB12348-1990)Ⅱ类标准限值。
八、必须加强施工期的环境管理和环境监控工作,文明施工,按照报告书要求做好施工期染防治工作,减少施工扬尘和机械车辆尾气排放。填埋场及道路工程设计、施工中要制定并落实具体的生态保护和做好相应的弃方回填、绿化等生态恢复与补偿工作
九、做好垃圾处理场厂区和周边的绿化工作,设置必要的防护隔离设施。按报告书的要求做好对原有两个垃圾处理场的封场治理工作,并纳入本工程环保“三同时”验收内容
十、合理规划城市生活垃圾收运系统,包括垃圾收集运输线路、垃圾收集摊点和中转站选址设置等,配备压装式垃圾转运车辆,严格执行报告书中的环境管理与监控计划,做好垃收集运输、暂存、填埋中的环境管理与环境监测工作。制定必要的环境事故风险应急预案,落实环评报告书中各项环境风险预防指施及应急措施,避免杜绝发生环境事故。
十一、垃圾处理场要建立严格的运行管理制度,做好环境管理和环境监测,标准设置地下水监测井位、配备必要的环境监测分析能力,定期监测垃圾换埋场对地表水、地下水水质的影响。
十二、项目建成后须报我局同意,方可投入试生产、并按规定程序报经我局环保验收合格后,方可投入正式生产、请天水市环保局、秦州区环保局加强对企业的日常现场监督检查工作。
6验收执行标准
6.1执行标准
该项目验收监测执行如下标准:
(1)废气:《生活垃圾填埋场污染控制标准》(GB16889-2008);《恶臭污染物排放标准》(GB14554-93)的二级标准。
(2)废水:废水不外排,故不作评价。
(3)地表水、地下水:执行《地表水环境质量标准》(GB3838-2002)III类水质标准;《地下水质量标准》(GB/T14848-2017)III类水质标准。
(3)噪声:运营期执行《工业企业厂界环境噪声排放标准》(GB12348-2008)2类标准。
(4)土壤:执行标准《土壤环境质量建设用地土壤污染风险管控标准》(GB36600-2018)表1筛选值第二类标准值。
7验收监测内容
7.1验收监测期间的工况统计
验收监测期间,该项目连续、稳定、正常运行,工况满足验收监测的要求。项目验收监测期间工况如下:
7.2质量控制和质量保证
为了确保监测数据的代表性、可比性和准确性,对监测的全过程(包括布点、采样、样品贮运、实验室分析、数据处理等)进行了质量控制。
7.2.1严格按照验收监测方案的要求开展监测工作。
7.2.2合理布设监测点,保证了各监测点位布设的代表性。
7.2.3采样人员严格遵照采样技术规范,认真填写采样记录,按规定保存、运输样品。
7.2.4及时了解工况情况,确保监测过程中工况负荷满足验收要求。
7.2.5监测分析采用国家有关部门颁布的标准分析方法或推荐方法;监测人员经过考核合格并持有上岗证;所有监测仪器、量具均经过计量部门检定合格并在有效期内使用。
7.2.6现场采样和测试前,按照国家环保局发布的《环境监测技术规范》的要求进行质量控制。
7.2.7噪声测定前后校正了仪器,以此对分析结果的准确度和精密度进行控制。
7.2.8水样测定过程中按规定进行了平行样、加标样和质控样测定;气样测定前校准仪器,以此对分析、测定结果进行质量控制。
7.2.9监测报告严格实行三级审核制度。
7.2.10质量控制情况
7.3废气监测内容及结果
7.3.1废气排放监测内容
废气监测内容见表7-3,监测方法见表7-4。
7.3.2废气排放监测结果
项目废气监测结果见表7-6,表7-7,天水市生活垃圾填埋场没有其他恶臭排放源,没有重工业企业,距离敏感点较远。2018年8月30日,气温26℃;气压85.5Kpa;风向:东南风;风速:3m/s。 2018年8月31日,气温27℃;气压85.1Kpa;风向:东风;风速:3.5m/s。
检测结果表明:2018年8月30日-8月31日验收监测期间,无组织废气中硫化氢和氨的排放浓度均满足《恶臭污染物排放标准》(GB14554-1993)表1中的二级标准;2018年10月7日-8日对敏感点大坪村进行补充监测其无组织废气中硫化氢和氨的排放浓度均满足《恶臭污染物排放标准》(GB14554-1993)表1中的二级标准。

检测结果表明:2018年08月30日-08月31日监测期间无组织废气甲烷满足《生活垃圾填埋场控制标准》GB 16889-2008中9.2.1的排放要求。
7.4废水监测内容及结果
7.4.1废水监测内容
废水监测内容见表7-8,监测方法见表7-9。
7.4.2废水监测结果
废水监测结果见表7-10。
根据监测结果可知当前渗滤液污染情况,因渗滤液不外排,故监测指标无标准值,暂不评价。
7.5厂界环境噪声监测内容及结果
7.5.1厂界环境噪声监测内容
项目厂界环境噪声监测方法见表7-11。
7.5.2厂界环境噪声结果
厂界环境噪声监测结果见表7-12。
检测结果表明:2018年8月30日-8月31日验收监测期间,监测点位昼夜噪声监测值均满足《工业企业厂界环境噪声排放标准》(GB12348-2008)2类标准标准限值。
7.6地下水监测内容及结果
7.6.1地下水监测内容
项目地下水监测方法见表7-13、7-14。
7.6.2地下水监测结果
地下水监测结果见表7-15。
根据地下水监测结果可知:2018年8月30日-9月1日监测期间,除2、3、4号井硫酸盐超标外,其余项目均符合《地下水环境质量标准》GB/T14848-2017Ⅲ类标准限值。
7.7土壤监测内容及结果
7.7.1土壤监测内容
项目土壤监测方法见表7-16、7-17。
根据土壤监测结果,监测的各项指标均满足《土壤环境质量建设用地土壤污染风险管控标准》(GB36600-2018)表1筛选值第二类标准值。
7.8地表水监测内容及结果
7.8.1地表水监测内容
根据地表水监测结果可知:各监测点位的所有项目均符合《地表水质量标准》GB3838-2002Ⅲ类标准限值。

7.8固体废弃物处置情况检查
本工程产生的固体废弃物仅为生活垃圾,项目劳动定员29人,收集后运至本垃圾填埋场填埋。
7.9公众意见调查
通过公众参与,可以了解社会各界、各阶层对该项目运营的意见和建议。调查对象为调查范围内的干部、农民、工人、周边居民以及县相关领导及工作人员。共发放100份调查问卷,回收有效问卷93份,回收率93%。调查内容包括本地区主要环境问题;生活质量;垃圾场选址是否合理;在对该项目运行中主要存在哪些问题等。具体调查结果见下表,调查表见附件。
8环境管理检查
8.1环保审批手续及“三同时”执行情况检查
本项目于2007年6月,甘肃省环境科学设计研究院编制完成该项目环境影响报告书;2007年6月27日,甘肃省环境保护局下达了《关于天水市城市生活垃圾处理工程环境影响报告书的批复》(甘环开发[2007]66号); 2018年8月委托甘肃秦洁环境科技有限公司对天水市城市生活垃圾填埋场进行环境保护验监测。天水市城市生活垃圾处理厂项目总投资5407.81万元,其中环保投资1389.4万元。该项目在建设过程中,执行了环保“三同时”制度,环保审批手续完备。
8.2环境风险防范措施及污染事故应急预案检查
8.3环评批复要求落实情况检查
关于天水市城市生活垃圾处理工程环境影响报告书的批复(甘环开发[2007]66号)环评要求落实情况检查对照参见表8-2。
8.4 与环评中主要污染物排放总量对比
9验收监测结论
天水市城市生活垃圾填埋场项目总投资5407.81万元,其中环保投资 1389.4万元,占总投资的25.7%。本项目执行了国家有关环境保护的法律法规,环境保护审批手续齐全,履行了环境影响评价制度,项目配套的环保设施按“三同时”要求设计、施工和投入使用,运行基本正常。公司内部设有专门的环境管理机构,建立了环境管理体系,环境保护管理制度较为完善,环评报告书及批复中提出的环保要求和措施基本得到了落实。本次验收在本项目各生产工序均正常稳定运行,实际工况满足验收监测要求,进行了废气和厂界噪声的采样监测,本次验收监测结论如下:
9.1废气
2018年8月30日-8月31日验收监测期间,排放废气中硫化氢和氨的排放浓度均满足《恶臭污染物排放标准》(GB14554-1993)表1中 的 二级标准; 2018年8月30日-8月31日监测期间废气甲烷满足《生活垃圾填埋场控制标准》GB 16889-2008中9.2.1的排放要求。
9.2废水
根据监测结果可知,该场废水是渗滤液,不外排,故不评价。
9.3噪声
厂界四周各设置共4个监测点位,每个点位连续监测2天,每天昼间监测1次,夜间1次,监测结果显示:2018年8月30日-8月31日验收监测期间,监测点位昼夜噪声监测值均满足《工业企业厂界环境噪声排放标准》(GB12348-2008)2类标准相应标准限值。
9.4地下水
监测期间天水市城市生活垃圾填埋地下水除2、3、4号井硫酸盐超标外,pH、硝酸盐、亚硝酸盐、氟化物、氯化物、高锰酸盐指数、硫酸盐、氰化物、溶解性总固体、挥发酚、氨氮、总硬度、Cd、Cr+6、Hg、As、Fe、Mn、Cu、Zn、*总大肠菌群均满足《地下水质量标准》GB/T14848-2017Ⅲ类标准,粪大肠菌群无执行标准。硫酸盐是地下水的常见指标,由于地质原因天水市地下水硫酸盐含量普遍超标,地下水2、3、4号井硫酸盐超标对周边环境无明显影响。
9.5土壤
2018年8月30日对土壤进行采样监测,根据土壤监测结果,监测的各项指标均满足《土壤环境质量建设用地土壤污染风险管控标准》(GB36600-2018)表1筛选值第二类标准值。
9.6固体废弃物
生活垃圾,产生垃圾收集后运至本垃圾填埋场填埋。
10建议
1、加强垃圾处理场的管理,强化岗位培训,确保渗滤液收集池正常运行,杜绝事故排放。
2、继续加强填埋场周围的植树造林工作,尽量减少废气对周围环境的影响。
3、加强地下水的监测,发现异常情况及时上报环保主管部门
法律顾问:天水忠信律师事务所万有太、职素芬