
不符合标准规定的中药饮片名单1

不符合标准规定的中药饮片名单2
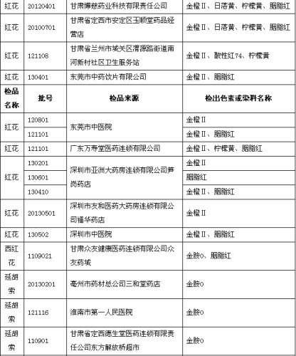
中新网10月15日电据国家食品药品监督管理总局网站消息,日前,国家食品药品监督管理总局组织开展了中药饮片违法染色问题专项抽验。
按照药品“两打两建”专项行动工作部署,总局组织对安徽、甘肃、广东和四川4个省相关单位生产、经营或使用的部分中药饮品进行了抽样。专项抽验共抽样397批,检验证实22批存在染色问题(见附件),共涉及红花、延胡索、西红花3个品种。为保护公众用药安全,现将存在染色问题的中药饮片及相关生产、经营和使用单位予以曝光。
对中药饮片进行染色危害公众用药安全,欺骗消费者,是严重的违法行为。总局已责成相关省(区、市)食品药品监督管理局对抽验证实存在染色问题的中药饮片及相关单位依法查处。
相关新闻
|