新闻快递>>
【现场】人民公园的另类“风景”    【现场】新华路人车上演“肉夹饼”    离家出走的孩子找到了    【现场】天水市举办机关单位涉改公务用车专场拍卖会    【现场】棒棒哒!镇干部下乡搞卫生    
当前位置: 首页 >> 新闻中心>>国内
国家质检总局公布今年首轮禁入名单
来源: 人民网    编辑: 朱君芳 2017-03-06 16:34:06 星期一     字体设置:

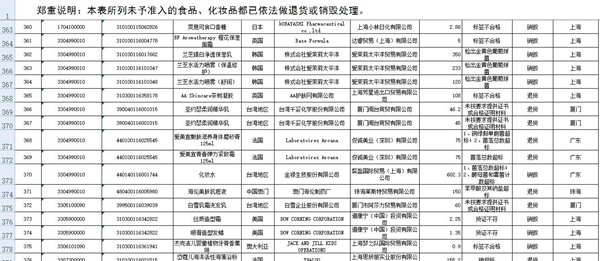
  人民网北京3月6日(车柯蒙)国家质检总局日前公布今年首轮“未予准入的食品、化妆品名单”,在今年1月403批次因质量有问题或卷标不合格等原因而遭大陆拒绝入境的商品中,台湾地区商品竟超过四成,大约170批次,当中不乏许多台湾知名大厂与品牌,韩国兰芝也上榜。

  其中,韩国兰芝臻白净透保湿乳、兰芝水活力喷雾(保温修护、舒润)被检出金黄色葡萄球菌,目前已被销毁。名单还包括日本日清方便面、香港美心月饼、台湾6种燕麦片等。

 

上一篇共享单车屡遭毒手 死法千奇百怪

我也来说两句 查看评论
会员登录名 密码 匿名发表
相关新闻
©Copyright 2015 天天天水网www.tsrb.com.cn版权所有,未经《天水日报》社书面授权请勿转载或建立镜像。
新闻热线:0938-8390229 技术故障:0938-8217313 谣言举报:0938-8390229 地址:天水市民主东路86号 邮箱:huaxunzaixian@163.com
互联网新闻信息服务许可证编号:甘新办 6201015 备案许可证编号:陇ICP备09002627号
技术维护与支持:天天天水网信息部

法律顾问:天水忠信律师事务所万有太、职素芬